Overview
The article outlines the benefits of utilizing a 7-day Holter monitor for cardiac health. It emphasizes its role in continuous monitoring, accurate data collection, and improved diagnostic outcomes. This extended observation period enables healthcare providers to detect transient cardiac events and irregularities more effectively than shorter monitoring durations. Consequently, this leads to timely interventions and enhanced patient care.
Introduction
The field of cardiac health is advancing swiftly, particularly with the introduction of sophisticated monitoring technologies. Among these, the 7-day Holter monitor is notable, providing a thorough approach to continuous cardiac observation that can reveal essential insights into heart health. This innovative device enhances diagnostic accuracy and empowers patients to take an active role in managing their health. However, as these benefits emerge, a critical question arises: how can healthcare providers fully utilize this technology to transform cardiac care and improve patient outcomes?
Neural Cloud Solutions' MaxYield™: Enhanced ECG Analysis for Holter Monitoring
Neural Cloud Solutions' MaxYield™ platform revolutionizes Holter assessment with its automated ECG analysis, capable of processing over 200,000 heartbeats in under five minutes. This advanced technology markedly enhances the clarity of ECG signals, empowering healthcare professionals to convert noisy recordings into detailed insights. As a result, clinicians can make informed decisions based on precise cardiac data. By isolating and labeling critical features such as P-waves, QRS complexes, and T-wave intervals, the platform guarantees reliable data essential for effective diagnosis and treatment planning.
The influence of automated ECG analysis on clinical decision-making is substantial, as it significantly reduces the time clinicians dedicate to manual interpretation. This efficiency allows them to concentrate on higher-level decision-making. The MaxYield™ platform adeptly addresses common challenges related to ECG signal clarity, particularly in noisy environments, which is vital for accurate assessments in both mobile and clinical settings. This capability is especially beneficial for the , where data quality can greatly affect individual outcomes.
Recent advancements in 7-day Holter monitor technology in 2025 underscore the necessity of integrating AI-driven solutions like MaxYield™. The platform's performance has been rigorously validated against an independent test set, showcasing its superiority over traditional computerized interpretation engines in identifying essential diagnostic patterns. This positions MaxYield™ as an indispensable tool for healthcare professionals seeking to enhance their diagnostic capabilities and improve care quality.
Cardiologists have commended the MaxYield™ platform for its sophisticated noise reduction and artifact handling, which produce clearer ECG signals crucial for accurate diagnoses. The algorithm continuously evolves with each use, enhancing its accuracy and efficiency. The automation of ECG analysis not only streamlines workflows but also elevates the overall quality of patient care, making it a preferred choice for professionals in the field of heart health.

Continuous Cardiac Monitoring: Capture Transient Events with a 7-Day Holter Monitor
The 7-day Holter monitor offers continuous heart monitoring, enabling the detection of temporary events that may occur irregularly. This is vital for identifying irregular heartbeats or other cardiac issues that shorter assessments might overlook.
Research indicates that the use of a 7-day Holter monitor significantly improves diagnostic accuracy, revealing a cumulative risk of atrial fibrillation (AF) of 16.7% when combined with other evaluation methods. By capturing data over an entire week, healthcare providers can obtain a comprehensive view of a patient's heart health, leading to more accurate diagnoses and personalized treatment strategies.
In fact, studies show that the detection rates of arrhythmias are markedly higher with prolonged observation, with the 7-day Holter monitor outperforming the initial 24-hour monitoring period. This capability not only enhances clinical decision-making but also fosters improved outcomes for patients by ensuring that transient cardiac events are not missed.

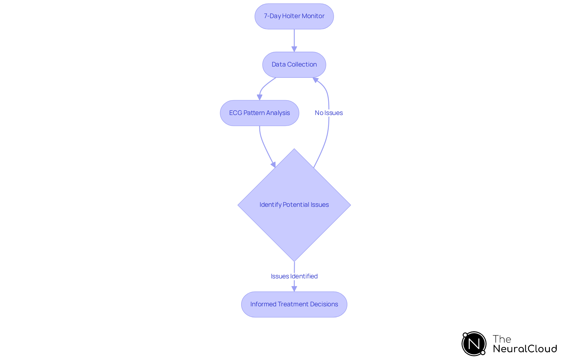
Accurate Data Collection: Improve Diagnosis with Reliable Holter Monitoring
Holter monitoring is essential for accurate data collection, significantly improving diagnostic outcomes. The MaxYield™ platform plays a crucial role in this process by effectively managing noise and signal artifacts that can obscure true ECG signals. With and automated labeling, MaxYield™ ensures that even minor disturbances are mitigated, preserving the integrity of ECG data. Cardiologists have highlighted that effective noise reduction techniques are vital for accurate ECG analysis, as misinterpretations can occur due to physiological variability and signal artifacts.
For example, studies show that heart rate variability (HRV) parameters are significantly lower in individuals with chronic heart failure, underscoring the critical need for precise data collection. By ensuring accurate data, healthcare professionals can make informed decisions, facilitating timely interventions and ultimately enhancing patient care. The ability of MaxYield™ to improve data reliability not only minimizes the impact of noise on ECG precision but also aids clinicians in delivering high-quality heart evaluations.
In summary, MaxYield™ transforms ECG analysis through automated, accurate, and scalable solutions, enabling healthcare providers to enhance their diagnostic capabilities. The platform's innovative features empower professionals to navigate the complexities of ECG data with confidence, leading to better patient outcomes.

Patient Convenience: Maintain Daily Activities with a 7-Day Holter Monitor
One of the notable advantages of the 7-day holter monitor is that it allows individuals to continue their daily activities while receiving heart monitoring. This non-invasive method, specifically the , minimizes disruption to their routine, thereby promoting adherence and ensuring that the data collected accurately reflects the individual's normal lifestyle.
The integration of MaxYield™ transforms lengthy and noisy ECG recordings into clean, crisp signals. This enhancement provides clinicians with a more accurate representation of the individual's cardiac health. Furthermore, this advanced AI technology not only improves the clarity and speed of ambulatory ECG waveform analysis but also supports patients in their everyday lives.

Arrhythmia Detection: Identify Irregular Heartbeats with Holter Monitoring
The 7-day holter monitor is recognized as a powerful tool for arrhythmia detection, continuously capturing the heart's electrical activity over extended periods. This capability is crucial for identifying irregular heartbeats, particularly in diagnosing conditions such as atrial fibrillation (AF) and other cardiac arrhythmias with the use of a 7-day holter monitor. Recent studies suggest that early detection using a 7-day holter monitor can significantly improve patient outcomes. For instance, a clinical trial indicated that the 14-day ECG patch observation revealed a detection rate of 66% for paroxysmal AF, compared to only 9% with the conventional 24-hour Holter device. This stark contrast underscores the necessity of a 7-day holter monitor for in detecting asymptomatic arrhythmias that might otherwise remain unnoticed. Cardiologists emphasize that the 7-day holter monitor is vital for continuous ECG recording, which accurately identifies irregular heartbeats and allows for timely interventions that can prevent serious complications.
The MaxYield™ platform from Neural Cloud Solutions enhances the Holter monitoring process through several advanced features:
- Noise Filtering: Improves signal clarity for more accurate readings.
- P, QRS, and T Wave Highlighting: Facilitates easier identification of key cardiac events.
- Automation of Repetitive Tasks: Saves time for healthcare professionals, allowing them to focus on patient care.
These features not only aid in early detection but also support better management of individuals at risk for cardiovascular events. By improving ECG analysis, the MaxYield™ platform leads to enhanced patient outcomes, ensuring that healthcare professionals can make informed decisions based on accurate data.

Comprehensive Data Over Time: Gain Insights into Cardiac Health with Holter Monitoring
A 7-day holter monitor provides a wealth of detailed information, allowing healthcare professionals to gain crucial insights into an individual's heart health over time. By analyzing trends and patterns in ECG data, clinicians can identify potential issues, leading to informed decisions regarding treatment and management. This longitudinal approach not only enhances understanding of an individual's condition but also promotes personalized care. Research indicates that incorporating ECGs in athletic pre-participation assessments increased the detection of underlying heart conditions from 0.5% to 18%, underscoring the monitor's role in improving diagnostic accuracy.
The MaxYield™ platform from Neural Cloud Solutions enhances ECG analysis through AI-driven technology. It delivers beat-by-beat assessments with a detection accuracy of 96-97% for irregular heart rhythms. MaxYield™ processes 200,000 heartbeats in under 5 minutes, automating the analysis process and effectively filtering noise. This capability transforms noisy recordings into clear insights, emphasizing key features such as P-waves, QRS complexes, and T-waves, thereby significantly improving management strategies for individuals.
As healthcare professionals increasingly recognize the necessity of ongoing assessment, the integration of longitudinal ECG data analysis with advanced AI capabilities is poised to revolutionize the understanding of heart health and improve individual outcomes. The combination of detailed monitoring and empowers clinicians to provide more accurate diagnoses and tailored treatment plans, ultimately benefiting patient care.

Advanced Analytics Integration: Enhance Clinical Decision-Making with Holter Data
The combination of advanced analytics with Holter monitoring data addresses significant challenges in ECG analysis, greatly enhancing clinical decision-making by providing deeper insights into heart health. The MaxYield™ platform features sophisticated AI algorithms designed to analyze ECG data effectively. These algorithms identify patterns and anomalies that may not be immediately apparent, thereby empowering healthcare professionals to make data-driven decisions. This capability not only improves diagnostic accuracy but also enhances treatment efficacy.
One notable advantage of the MaxYield™ platform is its impressive accuracy, with AI algorithms demonstrating over 99% success in detecting arrhythmias. This level of precision surpasses traditional methods, facilitating that can significantly impact patient outcomes. Furthermore, the platform's ability to flag high-risk ECGs is particularly noteworthy; it identified 9% of individuals without prior echocardiography as high risk, underscoring its potential to uncover previously missed diagnoses.
As AI technology continues to advance, its role in refining clinical workflows becomes increasingly essential. The MaxYield™ platform is not just a tool; it is an indispensable asset in contemporary heart care, enhancing the capabilities of healthcare professionals. By integrating advanced analytics into everyday practice, the platform ensures that clinicians are equipped with the insights necessary for optimal patient management.

Cost-Effectiveness: Reduce Invasive Procedures with Holter Monitoring
Holter observation serves as a cost-effective solution for heart evaluation, significantly decreasing the reliance on invasive methods that often entail high costs and associated risks. By providing accurate and reliable data through non-invasive techniques, healthcare providers can realize considerable savings on operational expenses while upholding high-quality care standards.
The integration of Neural Cloud Solutions' MaxYield™ platform enhances this process by employing advanced noise filtering and distinct wave recognition, enabling the swift isolation of ECG waves even amid recordings characterized by significant noise and artifacts. This technological advancement not only but also mitigates challenges such as physiological variability and signal artifacts, further improving the efficiency of ECG analysis.
Notably, the MaxYield™ algorithm evolves with each application, continuously refining its accuracy and efficiency. As highlighted by Andrew D. Krahn, a strategy of primary oversight markedly reduces costs while enhancing diagnostic yield.
Research indicates that non-invasive heart evaluations, like the 7-day holter monitor, can decrease expenses by over $2,000 compared to traditional testing methods, making Holter observation an increasingly attractive option in modern heart care. Healthcare providers are encouraged to evaluate their current assessment strategies in light of this cost-effectiveness data and consider the benefits of incorporating MaxYield™ for improved outcomes.

Patient Engagement: Educate and Empower with Holter Monitoring Insights
Holter monitoring serves as a vital tool for educating and empowering individuals regarding their cardiac health. By providing comprehensive ECG data and findings, healthcare providers enhance individuals' understanding of their conditions, which is essential for fostering proactive management and adherence to treatment plans. Involving individuals in this process not only deepens their comprehension but also significantly influences their long-term health outcomes and satisfaction with care.
Research shows that individuals who receive personalized reminders and messages are 34% to 38% more likely to adhere to their medication regimens. This underscores the crucial role of education in promoting adherence to treatment plans. Furthermore, 80% of individuals prefer digital communication with their healthcare providers, emphasizing the importance of utilizing technology to enhance ongoing education and engagement.
Healthcare providers acknowledge the benefits of this approach. Dr. Pere Blanch, a cardiologist, noted, "We’re spending less time on logistics and set-up, and we’re observing enhanced adherence from individuals due to the device’s ease of application and comfort." This observation reflects a broader trend where effective healthcare education leads to improved adherence and health outcomes.
Ultimately, incorporating insights from the , enhanced by MaxYield™, into health education strategies not only empowers individuals to take control of their heart health but also elevates the overall quality of care provided. By prioritizing education, healthcare providers can significantly boost engagement and adherence, paving the way for better health outcomes.

Improved Treatment Outcomes: Timely Identification of Cardiac Issues with Holter Monitoring
The timely identification of cardiac issues through a 7-day Holter monitor is crucial for improving treatment outcomes. Early detection of abnormalities enables healthcare professionals to initiate appropriate interventions sooner, significantly reducing the risk of complications and enhancing recovery rates.
The MaxYield™ platform features advanced noise filtering, along with highlighting of P, QRS, and T Waves, which streamlines the ECG workflow. This allows for the automation of repetitive tasks and the processing of more data in less time.
This efficiency not only delivers accurate and actionable data but also addresses challenges such as . By facilitating timely interventions, the platform ultimately leads to better health outcomes for patients. The integration of these features enhances the overall ECG analysis process, providing healthcare professionals with the tools they need to improve patient care effectively.

Conclusion
The utilization of a 7-day Holter monitor marks a significant advancement in cardiac health management, providing a comprehensive approach to continuous heart monitoring. This extended observation period captures transient cardiac events that shorter assessments may overlook, thereby enhancing diagnostic accuracy and improving patient outcomes. The integration of advanced technologies, such as Neural Cloud Solutions' MaxYield™ platform, elevates the clarity and reliability of ECG data, empowering healthcare professionals to make informed decisions with confidence.
Several key benefits of the 7-day Holter monitor are evident. These include:
- The ability to maintain daily activities while undergoing monitoring
- Improved detection rates of arrhythmias
- The cost-effectiveness of non-invasive procedures
The MaxYield™ platform further enhances this experience by offering advanced noise filtering and automated analysis, which streamline workflows and elevate the overall quality of patient care. Additionally, the focus on patient education and engagement highlights the importance of involving individuals in their health management, ultimately leading to better adherence and treatment outcomes.
In conclusion, embracing the 7-day Holter monitor and its associated technologies transforms cardiac health monitoring and fosters a proactive approach to heart health. As healthcare continues to evolve, the integration of advanced analytics and continuous monitoring will be crucial in identifying cardiac issues early and improving patient outcomes. Healthcare professionals and patients alike are encouraged to recognize the value of these innovations, paving the way for a future where heart health is prioritized and managed with precision and care.
Frequently Asked Questions
What is the MaxYield™ platform by Neural Cloud Solutions?
The MaxYield™ platform is an advanced technology for Holter assessment that automates ECG analysis, allowing the processing of over 200,000 heartbeats in under five minutes. It enhances the clarity of ECG signals, enabling healthcare professionals to derive detailed insights from noisy recordings.
How does MaxYield™ improve ECG analysis?
MaxYield™ improves ECG analysis by isolating and labeling critical features such as P-waves, QRS complexes, and T-wave intervals, ensuring reliable data for accurate diagnosis and treatment planning. It also addresses challenges related to ECG signal clarity in noisy environments.
What are the benefits of using a 7-day Holter monitor?
The 7-day Holter monitor provides continuous heart monitoring, which is essential for detecting transient events that may occur irregularly. It significantly improves diagnostic accuracy and captures a comprehensive view of a patient's heart health, leading to more personalized treatment strategies.
How does the MaxYield™ platform impact clinical decision-making?
The MaxYield™ platform significantly reduces the time clinicians spend on manual ECG interpretation, allowing them to focus on higher-level decision-making. This efficiency enhances overall patient care and improves diagnostic capabilities.
What advancements have been made in 7-day Holter monitor technology?
Recent advancements in 2025 highlight the importance of integrating AI-driven solutions like MaxYield™ to improve performance. The platform has been validated against independent test sets, proving its superiority over traditional computerized interpretation engines in identifying diagnostic patterns.
How does MaxYield™ handle noise and artifacts in ECG signals?
MaxYield™ utilizes sophisticated noise reduction and artifact handling techniques that produce clearer ECG signals. This capability is crucial for accurate diagnoses and is continuously improved with each use of the platform.
Why is accurate data collection important in Holter monitoring?
Accurate data collection is vital for improving diagnostic outcomes, as it helps mitigate the impact of noise and signal artifacts on ECG signals. Reliable data allows healthcare professionals to make informed decisions and facilitates timely interventions for better patient care.
What role does MaxYield™ play in enhancing heart health evaluations?
MaxYield™ transforms ECG analysis through automated, accurate, and scalable solutions, empowering healthcare providers to navigate complex ECG data confidently, leading to improved patient outcomes.




