Overview
The article discusses ten cutting-edge ECG technologies that are transforming cardiac care by enhancing diagnostic capabilities and improving patient outcomes. These technologies address the challenges in ECG analysis, utilizing advanced algorithms and user-friendly designs. From automated analysis platforms to portable devices, each innovation facilitates timely interventions and empowers patients to manage their heart health effectively.
The first technology is an automated analysis platform, which streamlines ECG interpretation, allowing healthcare professionals to make quicker decisions. This feature not only reduces the workload but also increases diagnostic accuracy, leading to better patient outcomes. Furthermore, portable devices enable patients to monitor their heart health in real-time, providing them with critical data that can be shared with their healthcare providers.
By utilizing these advanced ECG technologies, healthcare professionals can improve their diagnostic capabilities, ensuring that patients receive timely and effective care. The integration of user-friendly designs enhances the overall experience, making it easier for both patients and providers to navigate complex information. As a result, these innovations in ECG technology are not just improving diagnostics; they are also fostering a proactive approach to heart health management.
Introduction
As the landscape of cardiac care evolves, cutting-edge ECG technologies are emerging as pivotal tools in enhancing patient monitoring and diagnosis. These innovations range from portable devices that fit in the palm of a hand to advanced systems leveraging artificial intelligence for accurate analysis. They promise to revolutionize how heart health is managed. However, with so many options available, healthcare providers and patients alike face the challenge of navigating this sea of technology to find solutions that truly improve outcomes. This article explores ten groundbreaking ECG technologies that are not only transforming cardiac care but also addressing the critical challenges faced in ECG analysis today.
Neural Cloud Solutions: MaxYield™ Platform for Automated ECG Analysis
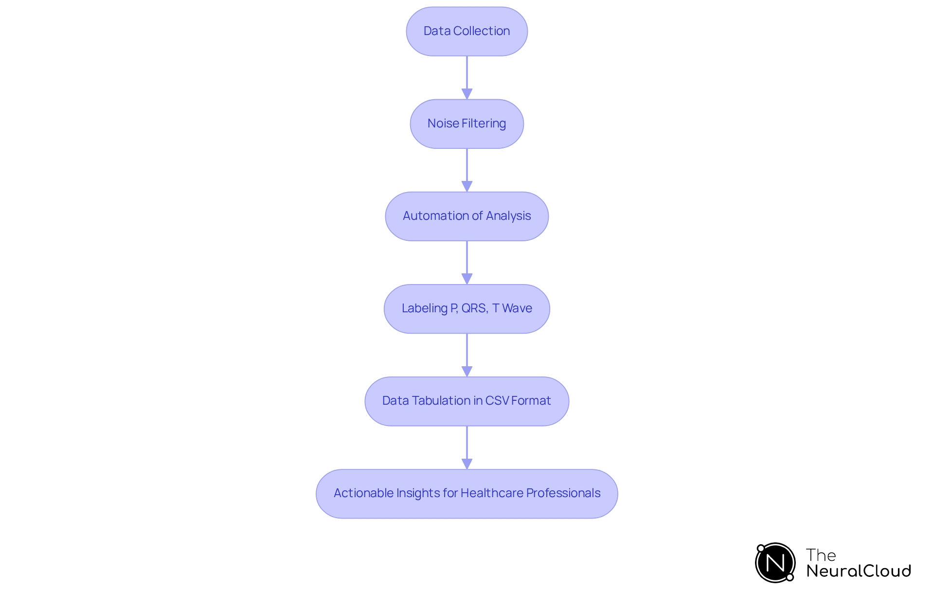
The Neural Cloud Solutions platform addresses significant challenges in ECG technology analysis by automating the process and enhancing clarity through Gold Standard Methodologies. It employs advanced noise filtering and highlights P, QRS, and T waves, which are crucial for accurate interpretation. Utilizing cutting-edge AI algorithms, the platform processes over 200,000 heartbeats in under five minutes, providing beat-by-beat analysis that isolates and labels key features, including P-waves, QRS complexes, and T-wave intervals.
This remarkable efficiency not only accelerates the analysis but also significantly improves the quality of ECG technology data. As a result, healthcare providers can confidently identify cardiac events, thereby enhancing patient care. Furthermore, the scalability and device-agnostic nature of this solution make it suitable for various clinical environments. It effectively addresses critical pain points such as noise and signal artifacts that can obscure true ECG signals.
By integrating this innovative solution into their workflows, health tech developers can enhance productivity and ensure high-quality cardiac insights. This integration ultimately transforms clinical decision-making, allowing healthcare professionals to make more informed choices based on accurate data. The platform's ability to deliver reliable ECG technology analysis represents a significant advancement in the field, leading to better outcomes for patients.

AliveCor KardiaMobile 6L: Portable Six-Lead ECG Device
The AliveCor KardiaMobile 6L is a portable six-lead ECG technology device designed to capture medical-grade ECGs in just 30 seconds. It effectively detects various arrhythmias, including:
- Atrial fibrillation
- Bradycardia
- Tachycardia
This device connects seamlessly to smartphones, allowing users to share their ECG readings with healthcare professionals instantly. Its compact design and user-friendly interface make it an essential tool for patients requiring continuous heart monitoring, empowering them to manage their heart health from home.
By collaborating with the platform, users can significantly enhance their analysis using ECG technology. The device transforms lengthy and noisy recordings into clear, actionable insights, thereby improving the overall quality of cardiac care. This capability not only aids in accurate diagnosis but also facilitates timely interventions, ultimately benefiting both patients and healthcare providers.

Apple Watch Series 7: Wearable ECG Monitoring Technology
The Apple Watch Series 7 includes an integrated ECG app, enabling users to take an ECG directly from their wrist. This innovative feature can detect irregular heart rhythms and send notifications regarding potential heart issues, enhancing user awareness of their heart health. The device's user-friendly interface, in conjunction with seamless integration with the Apple Health app, empowers users to monitor their heart health continuously.
The FDA-cleared ECG technology marks a significant advancement in wearable health technology. This feature makes cardiac monitoring accessible to a broader audience, addressing the challenges many face in traditional ECG technology analysis. By providing real-time data and alerts, the Apple Watch Series 7 not only improves individual health management but also promotes proactive engagement in personal wellness.

BioTelemetry CardioNet: Remote Cardiac Monitoring Solutions
The challenges in ECG technology analysis often arise from noise interference and physiological variability, complicating data interpretation. The 'Neural Cloud Solutions' platform addresses these issues by revolutionizing ECG analysis through its MaxYield™ technology. This platform enhances workflow efficiency by implementing gold standard noise filtering and automation, allowing health tech developers to process and analyze more data in less time.
MaxYield™ rapidly labels P, QRS, and T Wave onsets and offsets, providing a beat-by-beat tabulation in CSV format. This feature integrates seamlessly into existing workflows, effectively mitigating challenges such as data artifacts. Additionally, the cutting-edge neural network models developed by Neural Cloud Solutions extract essential attributes from intricate data, revealing actionable insights that assist in identifying new digital biomarkers.
The advantages of MaxYield™ extend beyond mere data processing. By enhancing the precision of ECG technology analysis, this technology empowers healthcare professionals to make prompt interventions based on clear information and clean outputs. As a result, the platform not only improves the accuracy of ECG readings but also contributes to better patient outcomes by facilitating timely decision-making in clinical settings.

Philips HeartStart: Reliable ECG Monitoring for Home and Hospital
Philips HeartStart devices are engineered for both home and hospital environments, delivering dependable ECG technology monitoring capabilities. These devices incorporate advanced algorithms that guarantee precise readings and swift response times during emergencies. Additionally, Neural Cloud Solutions' platform utilizes ECG technology to transform lengthy and noisy recordings into clean, clear signals, revolutionizing ECG analysis. This integration of cutting-edge AI technology enhances workflow efficiency, allowing healthcare providers to automate repetitive tasks and manage more information in less time.
The HeartStart series includes both automated external defibrillators (AEDs) and devices that utilize ECG technology, making them adaptable tools for healthcare providers. Their intuitive design and robust performance, combined with advanced noise filtering and automation features, position them as preferred choices for clinicians and patients alike. This ensures that critical cardiac events can be effectively managed, ultimately improving patient outcomes.

iRhythm Zio XT Patch: Extended Wear ECG Monitoring
The iRhythm Zio XT Patch represents a discreet, extended wear ECG technology solution, enabling continuous heart rhythm tracking for up to 14 days. This device captures a comprehensive view of a patient's cardiac activity, which is essential for diagnosing intermittent arrhythmias. Patients can wear the patch comfortably during their daily routines, and the information gathered is analyzed to provide actionable insights for healthcare providers.
In clinical settings, the Zio XT works in conjunction with Neural Cloud Solutions' platform, enhancing data analysis through advanced noise filtering and distinct wave recognition. The integration of ECG technology significantly improves the accuracy and efficiency of ECG interpretation while addressing challenges such as physiological variability and signal artifacts.
Key features of the MaxYield™ platform include:
- Advanced noise filtering that isolates ECG waves from recordings affected by artifacts.
- Distinct wave recognition that evolves with each use, thereby improving diagnostic yield over time.
The Zio XT's ability to deliver a high diagnostic yield with minimal patient burden, combined with its transformative features, marks a significant advancement in cardiac monitoring technology.

CardioSecur: Instant ECG Assessment via Smartphone Technology
CardioSecur is an innovative mobile ECG technology solution that empowers users to conduct instant ECG assessments using their smartphones. By connecting a compact device to a smartphone app, users can record high-quality ECGs in just 30 seconds. The app delivers immediate feedback on heart health, enabling users to make informed decisions regarding medical attention. This ECG technology significantly improves accessibility to cardiac monitoring and promotes proactive health management, making it an essential tool for individuals at risk of heart conditions.
Additionally, when paired with Neural Cloud Solutions' premium offering, CardioSecur harnesses advanced ECG technology and AI to automate labeling and information extraction. This capability enhances analysis efficiency and reduces operational costs. The system effectively transforms lengthy and noisy ECG recordings into clean, crisp signals, addressing challenges such as physiological variability and signal artifacts. This integration not only boosts productivity but also enhances the accuracy and reliability of ECG technology assessments, ultimately revolutionizing cardiac care delivery.

Medtronic Reveal LINQ: Long-Term Insertable Cardiac Monitoring
The Medtronic Reveal LINQ is an insertable cardiac monitor designed for long-term monitoring of patients with suspected arrhythmias. This small device can be implanted under the skin and continuously records heart rhythms for up to three years.
One of the key advantages of the Reveal LINQ is its ability to provide thorough information for patients who experience occasional symptoms. This continuous monitoring offers significant data that can assist healthcare providers in making informed choices regarding treatment.
Additionally, the Reveal LINQ is equipped with advanced algorithms that enhance its capacity to detect arrhythmias, ensuring that critical events are not missed. This capability is essential for timely interventions and improving patient outcomes.

Withings ECG Smartwatch: Fitness and Heart Health Monitoring
The Withings smartwatch, equipped with ECG technology, empowers users to monitor their heart health alongside fitness tracking features. It is equipped with ECG technology in the form of a medical-grade sensor capable of detecting atrial fibrillation and other heart conditions. With ECG technology, users can record an ECG in just 30 seconds and view the results directly on their wrist. This integration of fitness and health monitoring enables users to adopt a proactive approach to cardiovascular health, making it a valuable tool for maintaining a healthy lifestyle.
However, the challenges of ECG technology analysis include physiological variability and signal artifacts, which can complicate the interpretation of results. This is where the MaxYield™ platform comes into play. MaxYield™ automates ECG labeling and information extraction, transforming lengthy and noisy recordings into clear, sharp outputs. By streamlining the analysis process, ECG technology not only enhances the accuracy of ECG readings but also reduces operational costs.
The benefits for healthcare professionals are significant. With MaxYield™, the ECG technology analysis process is expedited, enabling quicker decision-making and improved patient care. Additionally, the platform maximizes return on investments by addressing the complexities of ECG technology, ultimately revolutionizing how users and healthcare professionals approach heart health monitoring. This combination of advanced technology and user-friendly features positions the Withings ECG smartwatch as a crucial tool in modern cardiovascular health management.

GE Healthcare MAC 2000: Advanced ECG System for Clinical Diagnostics
The GE Healthcare MAC 2000 is an advanced system utilizing ECG technology designed for clinical diagnostics. This 12-lead ECG machine provides fast and accurate readings, utilizing the Marquette 12SL analysis program to enhance diagnostic capabilities. The MAC 2000 boasts an intuitive interface, enabling healthcare professionals to capture and analyze ECG information efficiently. Its capability to store and export patient information seamlessly integrates into existing healthcare workflows, making it an essential tool for clinicians aiming to provide high-quality cardiac care.
One of the main challenges in ECG analysis is the interference from noise and artifacts, which can obscure critical data. The integration of the MAC 2000 with Neural Cloud Solutions' platform addresses these issues effectively. The MaxYield™ platform utilizes advanced noise filtering and wave recognition technologies to enhance the quality of ECG readings. This ensures that healthcare professionals can rely on accurate data for diagnosis, even in challenging environments.
MaxYield™ enhances workflow efficiency by automating the labeling of critical data and salvaging previously obscured sections of recordings. This capability is particularly beneficial in scenarios where high levels of noise and artifacts are present. By streamlining the diagnostic process, MaxYield™ significantly improves the accuracy and efficiency of ECG interpretation, allowing clinicians to make informed decisions more quickly.
In conclusion, the GE Healthcare MAC 2000, combined with the MaxYield™ platform, represents a significant advancement in ECG technology analysis. By addressing common challenges and enhancing the overall diagnostic capabilities, this integration not only benefits healthcare professionals but also ultimately leads to improved patient outcomes.

Conclusion
The evolution of ECG technology is reshaping cardiac care, offering groundbreaking solutions that enhance both patient monitoring and clinical decision-making. By leveraging advanced algorithms, automation, and user-friendly designs, these cutting-edge devices empower healthcare professionals and patients alike to manage heart health more effectively.
Throughout this exploration of innovative ECG technologies, key advancements include:
- Neural Cloud Solutions MaxYield™ platform
- Portable devices like the AliveCor KardiaMobile 6L
- Wearable options such as the Apple Watch Series 7
These examples exemplify how technology is transforming cardiac monitoring. Each device not only addresses the challenges of traditional ECG analysis—such as noise interference and data interpretation—but also provides actionable insights that lead to timely interventions and improved patient outcomes.
As the landscape of cardiac care continues to evolve, embracing these advancements is crucial for both healthcare providers and patients. The integration of AI and automated analysis in ECG technology not only streamlines workflows but also elevates the standard of care, ultimately fostering a proactive approach to heart health. Engaging with these innovative solutions can lead to a future where cardiac events are detected earlier and managed more effectively, underscoring the importance of staying informed about the latest trends in ECG technology.
Frequently Asked Questions
What is the MaxYield™ Platform for Automated ECG Analysis?
The MaxYield™ Platform is a solution by Neural Cloud Solutions that automates ECG analysis using Gold Standard Methodologies. It enhances clarity through advanced noise filtering and highlights critical components of the ECG, such as P, QRS, and T waves.
How does the MaxYield™ Platform improve ECG analysis?
The platform utilizes advanced AI algorithms to process over 200,000 heartbeats in under five minutes, providing beat-by-beat analysis that isolates and labels key features. This efficiency improves the quality of ECG data and helps healthcare providers identify cardiac events more confidently.
What are the benefits of using the MaxYield™ Platform?
Benefits include accelerated analysis, improved data quality, scalability for various clinical environments, and the ability to address issues like noise and signal artifacts that can obscure ECG signals.
Who can benefit from integrating the MaxYield™ Platform into their workflows?
Health tech developers and healthcare professionals can enhance productivity and ensure high-quality cardiac insights, leading to better clinical decision-making and patient outcomes.
What is the AliveCor KardiaMobile 6L?
The AliveCor KardiaMobile 6L is a portable six-lead ECG device that captures medical-grade ECGs in just 30 seconds and detects arrhythmias such as atrial fibrillation, bradycardia, and tachycardia.
How does the AliveCor KardiaMobile 6L enhance patient care?
It connects to smartphones, allowing users to share ECG readings instantly with healthcare professionals. Its compact design and user-friendly interface empower patients to manage their heart health from home.
What is the main feature of the Apple Watch Series 7 regarding heart health?
The Apple Watch Series 7 includes an integrated ECG app that allows users to take an ECG directly from their wrist, detecting irregular heart rhythms and sending notifications about potential heart issues.
How does the Apple Watch Series 7 promote heart health management?
The device provides real-time data and alerts, making cardiac monitoring more accessible and encouraging users to engage proactively in their personal wellness through seamless integration with the Apple Health app.




