Overview
The article addresses the challenges associated with wide complex tachycardia treatment strategies, particularly emphasizing the importance of advanced ECG analysis in enhancing diagnostic accuracy and patient outcomes. It introduces the MaxYield™ platform, which automates ECG analysis, effectively reduces noise, and processes extensive data rapidly. These features empower clinicians to make informed decisions that significantly improve the management of this condition.
The MaxYield™ platform offers several key features that enhance ECG analysis:
- By automating the analysis process, it minimizes the potential for human error and increases efficiency.
- The platform's ability to reduce noise ensures that the ECG signals are clearer and more reliable, leading to better diagnostic outcomes.
- Furthermore, the rapid processing of large data sets allows healthcare professionals to respond quickly to patient needs, ultimately enhancing care delivery.
The advantages of utilizing the MaxYield™ platform are substantial for healthcare professionals. By streamlining the ECG analysis process, clinicians can focus more on patient care rather than being bogged down by complex data interpretation. This improved efficiency not only saves time but also contributes to better patient outcomes, as timely and accurate diagnoses are crucial in managing wide complex tachycardia effectively.
In conclusion, the integration of the MaxYield™ platform into clinical practice represents a significant advancement in the treatment of wide complex tachycardia. Its features, such as automated ECG analysis and noise reduction, provide clear advantages that enhance the overall management of this condition. By equipping clinicians with the tools necessary for precise and efficient analysis, the MaxYield™ platform plays a vital role in improving patient care.
Introduction
Wide complex tachycardia (WCT) poses significant challenges in cardiac care, with the potential to lead to life-threatening complications. Healthcare professionals face the complexities of accurate diagnosis and effective treatment strategies. However, advancements in technology, particularly in ECG analysis, have emerged as transformative solutions. This article explores ten key insights into the latest approaches for managing WCT, emphasizing how innovative tools like the MaxYield™ platform are reshaping clinical practice.
What critical strategies can enhance patient outcomes and streamline decision-making in the context of this intricate condition?
Neural Cloud Solutions: Advanced ECG Analysis for Wide Complex Tachycardia Treatment
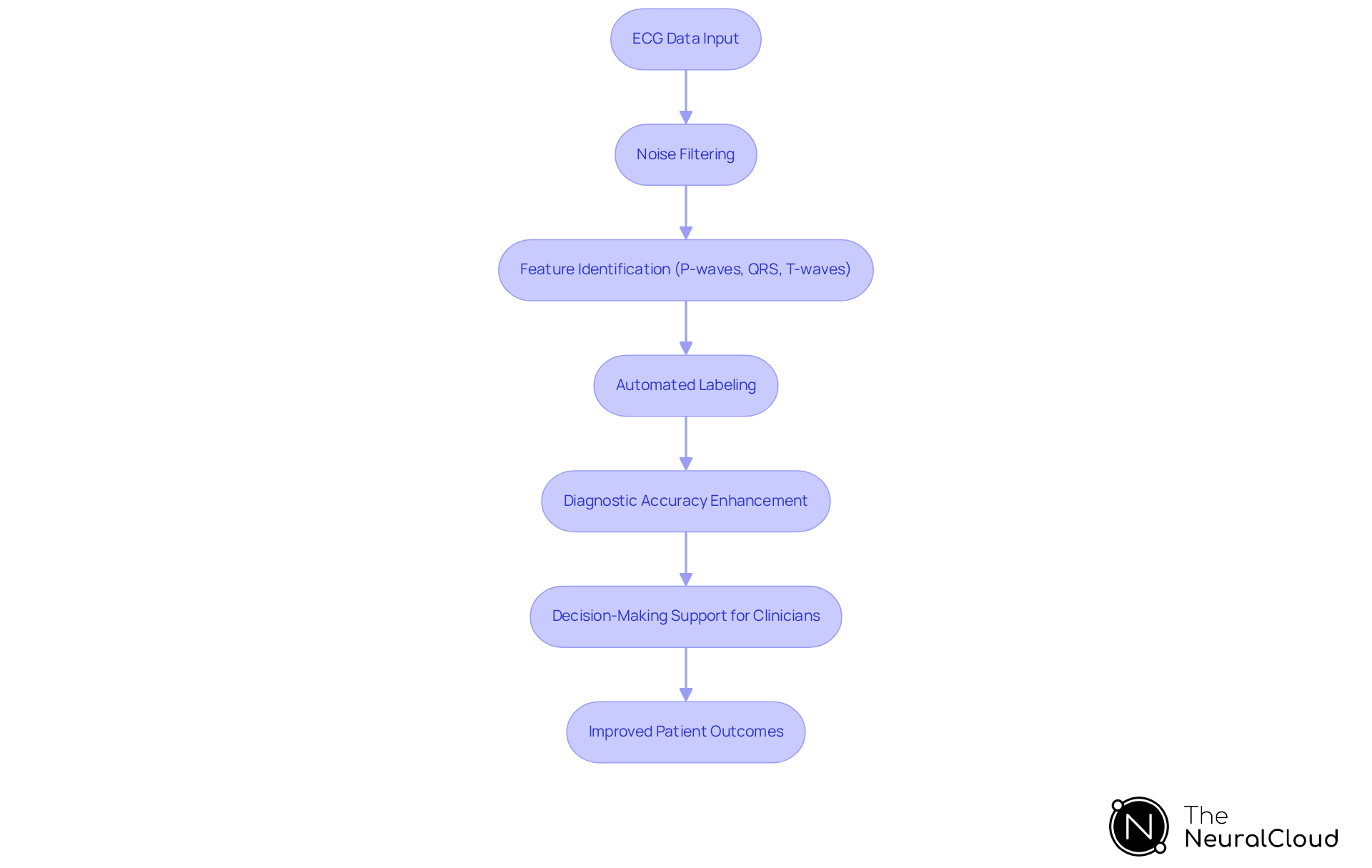
Neural Cloud Solutions' system addresses significant challenges in ECG analysis, particularly in the context of wide complex tachycardia treatment. This innovative platform utilizes and automation to efficiently identify and label crucial features within ECG data, such as P-waves, QRS complexes, and T-waves. Remarkably, it achieves this even in recordings plagued by high levels of noise and artifacts. As a result, diagnostic accuracy is notably enhanced, and the decision-making process for clinicians is expedited.
One of the standout features of the MaxYield™ platform is its ability to process over 200,000 heartbeats in under five minutes. This efficiency allows healthcare professionals to concentrate on developing treatment strategies, rather than becoming overwhelmed by manual analysis. Furthermore, the platform's continuous learning model ensures that both its accuracy and efficiency improve over time, ultimately contributing to better patient outcomes in wide complex tachycardia treatment cases.
Additionally, MaxYield™ excels in salvaging previously obscured sections of lengthy Holter, 1-Lead, and patch monitor recordings. This capability addresses common challenges in ECG analysis, significantly enhancing workflow efficiency for healthcare providers. By streamlining the analysis process, MaxYield™ not only improves the accuracy of ECG evaluations but also fosters a more effective clinical environment, allowing for timely and informed patient care.

Distinguish VT from SVT: Key Principles for Accurate Diagnosis
The precise diagnosis of wide-ranging tachycardia requires a clear differentiation between ventricular tachycardia (VT) and supraventricular tachycardia (SVT). A thorough examination involves:
- Analyzing the morphology of QRS patterns
- Assessing the patient's clinical history
- Utilizing advanced ECG analysis tools
The MaxYield™ system from Neural Cloud Solutions significantly enhances this process by automating the labeling of critical ECG characteristics, such as:
- P-wave
- QRS interval
- T-wave onsets and offsets
This innovative system processes 200,000 heartbeats in under five minutes, enabling clinicians to make swift, informed decisions. Consequently, this leads to improved diagnostic yield and better patient outcomes.

Acute Management Strategies for Wide Complex Tachycardia
The acute management of wide complex tachycardia treatment necessitates immediate assessment and intervention. Challenges in ECG analysis can hinder timely decision-making, making it crucial to utilize advanced tools. The MaxYield™ platform addresses these challenges by offering automated, precise, and scalable ECG analysis. Features of MaxYield™ include:
- Real-time monitoring of cardiac rhythm
- Advanced noise reduction capabilities
This enables clinicians to transform noisy recordings into clear insights, ensuring timely interventions.
Advantages of using MaxYield™ are significant. With the ability to analyze 200,000 heartbeats in under 5 minutes, it aids assured clinical decisions during critical moments. The platform's enhances the accuracy of ECG interpretations, which is vital in the acute management of wide irregular tachycardia. By streamlining the analysis process, MaxYield™ empowers healthcare professionals to make informed decisions swiftly.
In summary, MaxYield™ is an essential tool in the acute management of wide complex tachycardia treatment, providing features that enhance ECG analysis. Its advantages include improved clarity, speed, and reliability in monitoring cardiac rhythms, ultimately leading to better patient outcomes. The integration of such advanced technology into clinical practice can transform the approach to managing tachycardia effectively.

Long-Term Management of Wide Complex Tachycardia Patients
Long-term management of patients with wide complex tachycardia treatment presents challenges that necessitate lifestyle modifications, ongoing monitoring, and medication management. The MaxYield™ platform addresses these challenges with advanced features such as sophisticated noise filtering and automated ECG analysis. These capabilities significantly enhance workflow efficiency for healthcare professionals. Regular follow-ups using the MaxYield™ system facilitate precise tracking of changes in a patient's cardiac health, allowing for timely adjustments to treatment plans. This proactive approach not only improves patient care but also supports confident clinical decision-making by providing and ensuring signal clarity.

Etiology of Wide Complex Tachycardia: Understanding Causes for Better Treatment
Wide complex tachycardia treatment is necessary as this condition can arise from various etiologies, such as ischemic heart disease, cardiomyopathy, and electrolyte imbalances. The MaxYield™ system addresses the challenges associated with ECG analysis by allowing clinicians to analyze ECG data more effectively. This platform features and automated analysis capabilities, which enhance the accuracy of the data processed. Specifically, it facilitates beat-by-beat analysis, processing up to 200,000 heartbeats in under 5 minutes. This capability enables the isolation and labeling of key features in each heartbeat, providing clinicians with detailed insights into cardiac function. Consequently, healthcare professionals can tailor treatment strategies for wide complex tachycardia based on these insights, ultimately enhancing diagnostic yield and supporting confident clinical decision-making.

Essential Diagnostic Maneuvers for Evaluating Wide Complex Tachycardia
Essential diagnostic maneuvers for evaluating wide complex tachycardia treatment encompass:
- Obtaining a detailed patient history
- Conducting a thorough physical examination
- Employing advanced ECG techniques
These maneuvers are critical in addressing the complexities associated with diagnosing tachycardia. The MaxYield™ platform enhances this diagnostic process by providing clear, actionable insights derived from ECG data. This capability enables clinicians to make informed decisions swiftly, ultimately .

History and Physical Exam: Foundations for Diagnosing Wide Complex Tachycardia
A comprehensive history and physical examination are essential for diagnosing wide tachycardia. Clinicians should assess the patient's symptoms, medical history, and risk factors while performing a physical exam to identify signs of cardiac distress.
The MaxYield™ platform addresses the challenges in ECG analysis by utilizing advanced AI technology to convert noisy ECG recordings into clear, precise signals. This tool offers beat-by-beat analysis, delivering insights on key features such as:
- P-wave
- QRS interval
- T-wave intervals
By incorporating these insights, healthcare professionals can enhance the diagnostic process and gain a comprehensive view of the patient's cardiac health. This ultimately supports and improves patient outcomes.

Complications of Wide Complex Tachycardia: Risks and Management
Wide complex tachycardia poses significant challenges, potentially leading to serious complications such as heart failure, stroke, and sudden cardiac arrest. Effective management of this condition necessitates continuous monitoring and timely intervention, especially regarding wide complex tachycardia treatment. The MaxYield™ platform addresses these challenges by enhancing ECG workflow efficiency through advanced noise reduction and automation. This technology enables the rapid analysis of 200,000 heartbeats in under 5 minutes.
By isolating and labeling key features in every heartbeat, the MaxYield™ system empowers healthcare providers to identify early signs of complications. This proactive approach allows for effectively. The AI-driven automation of the platform not only tackles issues like physiological variability and signal artifacts but also bolsters clinical decision-making. By delivering clear, actionable insights, the platform supports healthcare professionals in making informed choices regarding patient care.

Prognosis of Wide Complex Tachycardia: What Patients Should Know
The prognosis of wide complex tachycardia presents significant challenges, varying based on the underlying cause and the effectiveness of treatment strategies. Patients must be informed about their condition, including potential risks and the critical importance of adhering to wide complex tachycardia treatment plans.
The MaxYield™ platform offers , which can assist healthcare professionals in enhancing long-term outcomes. By utilizing this platform, practitioners can improve ECG analysis, leading to better patient management and care.

Recent Advances in Wide Complex Tachycardia Treatment: Research Insights
Recent advances in wide complex tachycardia treatment present significant challenges in ECG analysis, particularly due to physiological variability and signal artifacts. Innovative solutions are essential to enhance clinical decision-making and improve patient outcomes.
One such solution is the MaxYield™ platform, which offers advanced features for ECG signal mapping. This platform effectively filters noise and isolates key features in every heartbeat. By processing 200,000 heartbeats in less than 5 minutes, MaxYield™ provides beat-by-beat analysis, allowing healthcare professionals to monitor patients more efficiently.
The advantages of using MaxYield™ are substantial. With its , healthcare providers can make informed decisions quickly, addressing the complexities of ECG data with greater accuracy. This integration of technology not only enhances the quality of care but also streamlines workflows in clinical settings.
Staying informed about these advancements, particularly the role of AI in monitoring and management, is crucial for healthcare providers. By leveraging tools like MaxYield™, practitioners can optimize patient care and significantly improve wide complex tachycardia treatment outcomes.

Conclusion
The management of wide complex tachycardia is undergoing rapid evolution, propelled by technological advancements and a deeper understanding of the condition. The integration of innovative platforms like MaxYield™ has revolutionized ECG analysis, enabling healthcare professionals to diagnose and treat this complex condition with unmatched accuracy and speed. By automating the identification of critical ECG features and enhancing diagnostic clarity, these tools are vital for improving patient outcomes.
Key insights throughout the article emphasize the importance of:
- Distinguishing between ventricular tachycardia (VT) and supraventricular tachycardia (SVT)
- The acute management strategies that utilize real-time monitoring
- The significance of long-term patient management
The capacity to process vast amounts of ECG data swiftly not only streamlines workflows but also empowers clinicians to make informed decisions that can profoundly impact patient care.
As the landscape of wide complex tachycardia treatment continues to progress, embracing these technological advancements is essential. Healthcare providers are encouraged to remain informed about the latest research and innovations to optimize their approaches. By leveraging advanced ECG analysis and adopting a proactive stance in patient management, the medical community can refine treatment strategies, ultimately leading to improved health outcomes for patients facing the challenges of wide complex tachycardia.
Frequently Asked Questions
What is the primary function of Neural Cloud Solutions' ECG analysis system?
The primary function is to efficiently identify and label crucial features within ECG data, such as P-waves, QRS complexes, and T-waves, particularly in the context of wide complex tachycardia treatment.
How does the MaxYield™ platform enhance diagnostic accuracy?
MaxYield™ enhances diagnostic accuracy by utilizing advanced noise filtering and automation to analyze ECG recordings, even those with high levels of noise and artifacts.
What is the processing capability of the MaxYield™ platform?
The MaxYield™ platform can process over 200,000 heartbeats in under five minutes.
How does the MaxYield™ platform improve the workflow for healthcare providers?
It salvages previously obscured sections of lengthy Holter, 1-Lead, and patch monitor recordings, significantly enhancing workflow efficiency and allowing for timely and informed patient care.
What are the key principles for accurately distinguishing between VT and SVT?
The key principles include analyzing the morphology of QRS patterns, assessing the patient's clinical history, and utilizing advanced ECG analysis tools.
How does the MaxYield™ system assist in differentiating VT from SVT?
It automates the labeling of critical ECG characteristics, such as P-waves, QRS intervals, and T-wave onsets and offsets, facilitating accurate diagnosis.
What are the advantages of using the MaxYield™ platform in the acute management of wide complex tachycardia?
Advantages include real-time monitoring of cardiac rhythm, advanced noise reduction capabilities, improved clarity, speed, and reliability in ECG analysis, leading to better patient outcomes.
Why is timely intervention crucial in the management of wide complex tachycardia?
Timely intervention is crucial because challenges in ECG analysis can hinder decision-making, making it essential to utilize advanced tools like MaxYield™ to ensure accurate and swift assessments.




