Introduction
Understanding ventricular arrhythmias is crucial for healthcare professionals. These irregular heart rhythms can lead to serious complications, including sudden cardiac death. The complexity of ECG interpretation presents significant challenges in diagnosis and treatment. This article provides key insights into the types and mechanisms of ventricular arrhythmias, along with effective management strategies that can significantly improve patient outcomes. With the rapid evolution of diagnostic technologies, clinicians must ensure they are utilizing the most effective tools and approaches for accurate diagnosis and treatment.
Define Ventricular Arrhythmias: Types and Mechanisms
Ventricular irregularities are unusual rhythms that originate in the ventricles, the lower chambers of the heart. The primary types include:
- Premature Ventricular Contractions (PVCs): These are early heartbeats that disrupt the regular heart rhythm.
- Ventricular Tachycardia (VT): This condition involves a rapid heartbeat that can be either sustained or nonsustained, characterized by three or more consecutive PVCs.
- Ventricular Fibrillation (VF): This chaotic rhythm results in ineffective quivering of the ventricles, which can lead to cardiac arrest.
The mechanisms behind these arrhythmias can include:
- Reentry Circuits: Abnormal electrical pathways that can cause rapid heartbeats.
- Triggered Activity: Abnormal impulses that occur after a normal heartbeat.
- Automaticity: Enhanced automaticity of heart cells leading to spontaneous depolarization.
Understanding these mechanisms is vital for interpreting ventricular arrhythmia ECGs and developing appropriate management strategies. One solution that addresses the challenges in ECG analysis is MaxYield™ from Neural Cloud Solutions.
Features of MaxYield™:
- Automates ECG analysis, providing beat-by-beat insights.
- Effectively maps ECG signals through noise.
Advantages of Using MaxYield™:
- Enables recognition of key characteristics in each heartbeat.
- Promotes a clearer comprehension of heart rhythm disorders.
By integrating wearable technology with MaxYield™, health tech developers can streamline ECG analysis, reduce operational costs, and improve the accuracy and reliability of cardiac diagnostics.

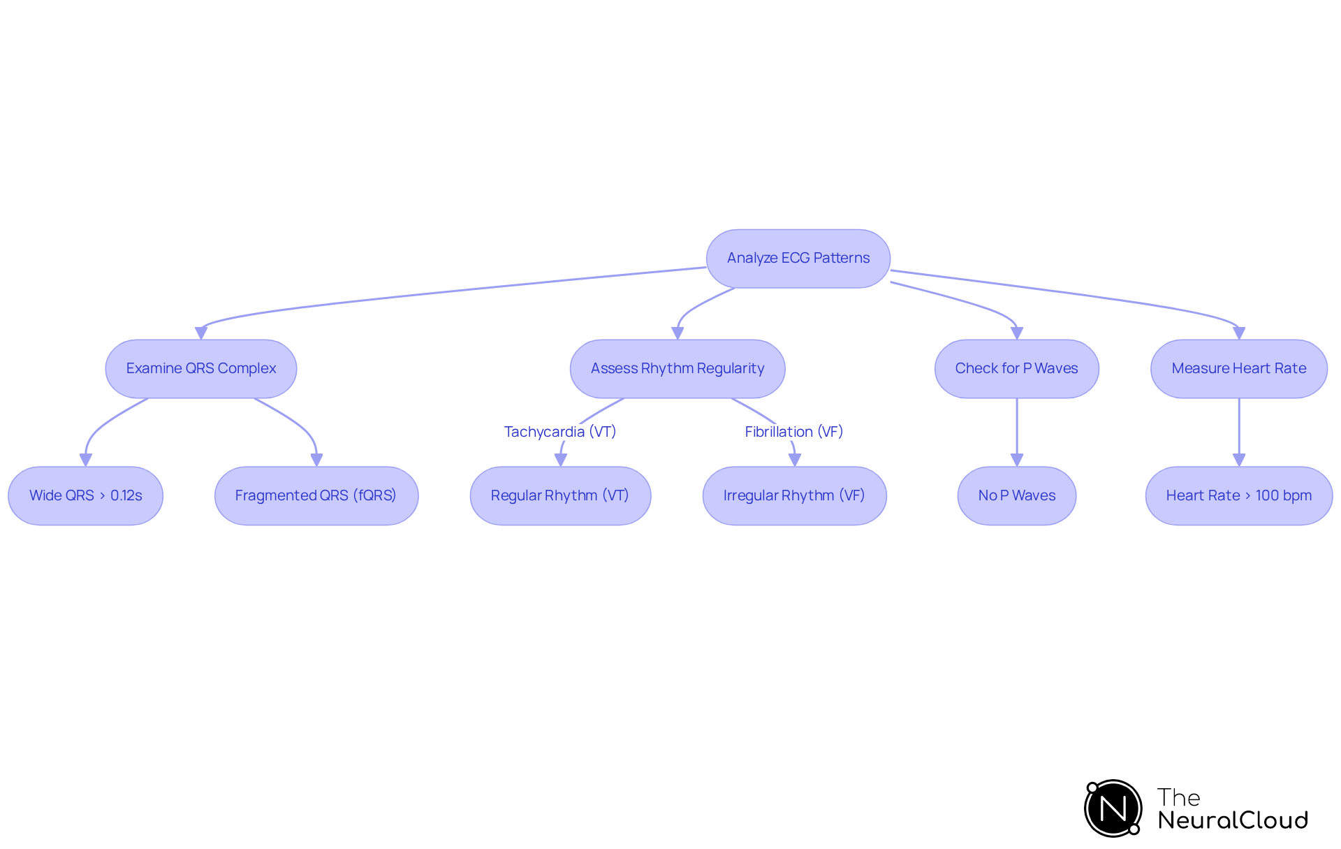
Analyze ECG Patterns: Identifying Ventricular Arrhythmias
Identifying ventricular arrhythmias on an ECG requires careful attention to several key features:
- QRS Complex: Look for wide QRS complexes, defined as greater than 0.12 seconds, which typically indicate a heart chamber origin. The presence of fragmented QRS (fQRS) can also signal increased risk for arrhythmic events, particularly in conditions like Arrhythmogenic Right Ventricular Cardiomyopathy (ARVCM).
- Rhythm Regularity: Assess whether the rhythm is regular or irregular. Tachycardia (VT) typically appears as a regular rhythm, whereas fibrillation (VF) is marked by chaotic electrical activity.
- P Waves: The lack of P waves is a strong indicator of a heart chamber origin, especially in instances of VT and VF, where the ventricles contract independently of atrial activity.
- Rate: A heart rate exceeding 100 beats per minute may suggest tachycardia, which is often linked with heart rhythm disorders.
Example Analysis: In a clinical scenario involving sustained VT, the ventricular arrhythmia ECG will typically display a series of wide, bizarre QRS complexes devoid of discernible P waves, indicating that the ventricles are firing independently of the atria. Recent research has indicated that the predictive value of QRS duration and morphology can significantly improve the detection of such heart rhythm disorders.
The MaxYield™ platform enhances ECG analysis by providing beat-by-beat insights that empower healthcare professionals to make informed clinical decisions swiftly. This capability is particularly crucial given that sudden cardiac death accounts for half of all cardiovascular deaths worldwide, often occurring within an hour of symptom onset. By streamlining the analysis process, MaxYield™ not only improves accuracy but also supports timely interventions, ultimately benefiting patient outcomes.

Evaluate Diagnosis: Tests and Criteria for Ventricular Arrhythmias
Diagnosing ventricular arrhythmias involves several essential tests that provide comprehensive insights into cardiac function:
-
The electrocardiogram (ECG) serves as the primary diagnostic tool for assessing ventricular arrhythmia, providing real-time data on heart rhythm and electrical activity. The MaxYield™ platform enhances ECG analysis through advanced noise filtering and wave recognition, allowing for clearer data sets even in recordings with high levels of noise and artifacts.
-
Holter Monitor: A portable ECG device worn for 24-48 hours, it captures sporadic heart rhythm issues that may not be detected during a standard ECG. While Holter monitors are essential for detecting occasional irregular heartbeats, they have limitations, such as the inability to capture rare disturbances. Nevertheless, studies have shown their effectiveness in capturing events that occur infrequently, underscoring their importance in clinical practice. The MaxYield™ platform can further enhance Holter monitoring by rapidly labeling P, QRS, and T wave onsets and offsets, streamlining data processing and improving diagnostic yield.
-
Electrophysiological Study (EPS): This invasive procedure maps the organ's electrical activity, pinpointing the sources of irregular rhythms.
-
Stress Testing: This evaluates the heart's response to physical stress, which can provoke arrhythmias and reveal underlying issues.
Diagnostic Criteria: For diagnosing VT, the presence of three or more consecutive premature heart contractions (PVCs) at a rate exceeding 100 beats per minute is a critical criterion. In cases of ventricular fibrillation (VF), the ventricular arrhythmia ECG will show chaotic, irregular deflections without identifiable waves. Accurate diagnosis is vital for determining the appropriate management strategy, as misdiagnosis can lead to inadequate treatment.
Real-world examples highlight the effectiveness of Holter monitors in clinical settings. For instance, a study involving high-risk patients showed that Holter monitoring significantly enhanced the identification of heart rhythm disorders compared to traditional methods, emphasizing its importance in regular cardiac evaluations. Cardiologists have observed that although Holter monitors have limitations, their capacity for continuous monitoring over long durations makes them essential in managing patients with suspected heart rhythm disorders. As Katie Wright pointed out, traditional ECG methods can produce more medical waste and take longer to interpret, making advancements like Holter monitoring and the MaxYield™ platform essential for improving patient outcomes.

Implement Management Strategies: Treatment Options for Ventricular Arrhythmias
Management of ventricular arrhythmia ECG requires a tailored approach that considers the specific type and severity of the condition. Key strategies include:
-
Medications: Antiarrhythmic drugs, such as amiodarone and beta-blockers, are frequently prescribed to regulate heart rate and rhythm. Recent studies suggest that while these medications can be effective, they may not always prevent recurring issues identified in a ventricular arrhythmia ECG. For instance, catheter ablation has shown superior outcomes in reducing the incidence of recurrent ventricular tachycardia (VT) compared to antiarrhythmic drug therapy, with a relative risk reduction of 0.85 for recurrent VT events.
-
Catheter Ablation: This minimally invasive procedure is particularly effective for treating VT by targeting and destroying the arrhythmogenic tissue. The VANISH-2 trial demonstrated that catheter ablation significantly lowers the risk of adverse outcomes, including appropriate implantable cardioverter-defibrillator (ICD) shocks and hospitalizations, compared to traditional drug therapy. In fact, catheter ablation was linked to a relative risk of 0.68 for ICD shocks, highlighting its effectiveness in managing complex heart rhythm disorders such as ventricular arrhythmia ECG.
-
Implantable Cardioverter Defibrillator (ICD): For patients at high risk of sudden cardiac death, ICDs are recommended. These devices constantly track cardiac rhythms and administer shocks when perilous irregularities, including ventricular arrhythmia ECG, are identified, offering an essential safety net for at-risk patients.
-
Lifestyle Changes: Promoting heart-healthy practices, including regular exercise and a balanced diet, can greatly decrease the occurrence of irregular heartbeats. Patients are advised to avoid stimulants and manage stress effectively.
Example Treatment Plan: For a patient diagnosed with sustained VT, a combination of antiarrhythmic medication and catheter ablation may be recommended. Regular follow-ups are essential to monitor heart health and assess the ventricular arrhythmia ECG to adjust treatment plans as necessary.
MaxYield™ Platform Features:
- Advanced Noise Filtering: Enhances ECG analysis by reducing background noise, allowing for clearer readings.
- AI-Driven Automation: Streamlines the monitoring process, ensuring timely adjustments based on accurate ECG data.
Advantages for Healthcare Professionals:
- Improved Patient Outcomes: By utilizing the MaxYield™ platform, healthcare providers can enhance their monitoring capabilities, leading to better management of ventricular arrhythmias.
- Quality of Life: The platform ultimately improves patient outcomes and quality of life, revolutionizing the management of ventricular arrhythmias.

Conclusion
Understanding and managing ventricular arrhythmias is crucial for ensuring optimal cardiac health. This article has explored the various types of ventricular arrhythmias, their underlying mechanisms, and the essential role of ECG analysis in diagnosing and managing these conditions. By leveraging advanced tools like the MaxYield™ platform, healthcare professionals can enhance their diagnostic capabilities and significantly improve patient outcomes.
Key insights discussed include:
- The identification of ventricular arrhythmias through specific ECG patterns
- The importance of comprehensive diagnostic tests
- The diverse management strategies available
Medications, catheter ablation, and lifestyle modifications are vital components of effective treatment plans, each tailored to the individual patient’s needs. The integration of innovative technologies further streamlines the monitoring process, ensuring timely interventions and better management of these potentially life-threatening conditions.
In conclusion, mastering ventricular arrhythmia ECG is of utmost importance. As advancements in diagnostic and treatment strategies continue to evolve, it is imperative for healthcare professionals to stay informed and adapt their practices accordingly. Embracing these insights not only enhances clinical outcomes but also empowers patients to take proactive steps in managing their heart health. The journey towards mastering ventricular arrhythmias is ongoing, and the commitment to continuous learning and improvement will ultimately lead to safer, more effective care for those affected by these arrhythmias.
Frequently Asked Questions
What are ventricular arrhythmias?
Ventricular arrhythmias are unusual heart rhythms that originate in the ventricles, the lower chambers of the heart.
What are the primary types of ventricular arrhythmias?
The primary types of ventricular arrhythmias include Premature Ventricular Contractions (PVCs), Ventricular Tachycardia (VT), and Ventricular Fibrillation (VF).
What are Premature Ventricular Contractions (PVCs)?
PVCs are early heartbeats that disrupt the regular heart rhythm.
What is Ventricular Tachycardia (VT)?
VT is a condition characterized by a rapid heartbeat that can be either sustained or nonsustained, involving three or more consecutive PVCs.
What is Ventricular Fibrillation (VF)?
VF is a chaotic heart rhythm that results in ineffective quivering of the ventricles, which can lead to cardiac arrest.
What mechanisms can cause ventricular arrhythmias?
Mechanisms that can cause ventricular arrhythmias include reentry circuits, triggered activity, and automaticity.
What are reentry circuits?
Reentry circuits are abnormal electrical pathways that can cause rapid heartbeats.
What is triggered activity?
Triggered activity refers to abnormal impulses that occur after a normal heartbeat.
What does enhanced automaticity mean?
Enhanced automaticity refers to the increased spontaneous depolarization of heart cells.
How can understanding these mechanisms help in medical practice?
Understanding these mechanisms is vital for interpreting ventricular arrhythmia ECGs and developing appropriate management strategies.
What is MaxYield™ and how does it help with ECG analysis?
MaxYield™ is a solution that automates ECG analysis, providing beat-by-beat insights and effectively mapping ECG signals through noise.
What are the advantages of using MaxYield™?
Advantages of using MaxYield™ include enabling recognition of key characteristics in each heartbeat and promoting a clearer comprehension of heart rhythm disorders.
How can wearable technology enhance ECG analysis with MaxYield™?
By integrating wearable technology with MaxYield™, health tech developers can streamline ECG analysis, reduce operational costs, and improve the accuracy and reliability of cardiac diagnostics.




