Introduction
The landscape of heart health monitoring is changing quickly, thanks to innovative wearable technologies that enable individuals to manage their cardiovascular health actively. These devices, which include advanced ECG analysis and continuous heart rate tracking, are more than just accessories; they are vital tools for proactive health management.
However, with so many options available, how can users determine which cardiac watches genuinely offer accuracy and reliability? By examining the leading contenders in this field, we can uncover not only their distinct features but also the significant impact they have on heart health monitoring.
Neural Cloud Solutions' MaxYield™: Transforming ECG Analysis with Wearable Technology
presents several challenges, including noise interference and the complexity of interpreting electrocardiogram signals. Neural Cloud Solutions' addresses these issues by automating the interpretation process through . This innovative technology employs AI algorithms that continuously learn and adapt, significantly enhancing the clarity and accuracy of ECG data. As a result, it becomes an essential tool for healthcare professionals seeking reliable insights from a .
MaxYield™ boasts impressive capabilities, . It provides , isolating key features such as P-waves, QRS complexes, and T-wave intervals. This not only accelerates the analysis process but also , empowering clinicians to make informed decisions based on accurate data. The platform's efficiency is a game-changer in the fast-paced healthcare environment, where can significantly impact patient outcomes.
Moreover, MaxYield™ seamlessly integrates with various devices, including wearables, patch monitors, and Holter monitors. This scalability and device-agnostic nature effectively address challenges such as physiological variability and signal artifacts. By accommodating a wide range of monitoring devices, the platform , ensuring that healthcare professionals can rely on consistent and accurate .
In summary, the not only revolutionizes but also provides substantial benefits for healthcare professionals. Its advanced features lead to faster, more accurate interpretations of cardiac data, ultimately enhancing the for patient care. With its ability to adapt and integrate with existing technologies, MaxYield™ stands out as a vital resource in the evolving landscape of the diagnostics.

Apple Watch: Utilizing AI for Continuous Heart Rate Monitoring
The Apple Watch stands out as a leader in wellness monitoring, especially in pulse tracking. It employs to continuously monitor pulse rates, providing users with . The latest models come equipped with cutting-edge sensors capable of detecting , alerting users to potential medical concerns. With the , users can generate a single-lead in just 30 seconds, facilitating .
This integration of sophisticated features into a widely used smartwatch not only but also empowers users to take charge of their . Notably, research indicates that 84% of from the Apple Watch were confirmed as atrial fibrillation through subsequent ECG patch evaluations, underscoring the device's reliability in practical applications. By offering these capabilities, the Apple Watch not only improves individual health monitoring but also contributes to a broader understanding of heart health management.

Fitbit: Enhancing Cardiac Health Monitoring with Wearable Devices
Fitbit devices have established themselves as vital tools in monitoring cardiac health through a , empowering individuals to take charge of their cardiovascular well-being. are key features of this technology. For example, the Fitbit Sense includes an , providing users with crucial insights into their . This proactive approach is further enhanced by Fitbit's Unusual Trend Detection feature, which alerts users when their core wellness metrics deviate from established baselines, serving as an early warning system for potential health issues.
The integration of wearable technology with advanced platforms like Neural Cloud Solutions' MaxYield™ significantly improves the efficiency of . and data extraction, enabling healthcare professionals to process cases more quickly without sacrificing quality. This collaboration not only lowers operational costs but also maximizes return on investment by such as and annotation.
Fitbit's seamless integration with various wellness applications allows users to combine their fitness and cardiovascular metrics, fostering a comprehensive view of their overall health. This holistic approach is crucial, especially as research indicates that wearable devices can greatly enhance health awareness and outcomes. For instance, a recent study involving 4,728 participants found that led to increased engagement with wellness tracking tools.
As the landscape of wearable cardiovascular health devices evolves, Fitbit continues to lead with innovative features that not only monitor but also enhance the . Health professionals recognize the significance of these advancements, highlighting that such tools can enable timely interventions and improve patient outcomes. With the growing emphasis on preventative health measures, the for daily health monitoring is more relevant than ever.

Garmin: Detecting Atrial Fibrillation with Advanced Wearable Technology
Garmin has seamlessly integrated advanced ECG technology into its smartwatches, providing a that allows users to monitor their cardiovascular health by directly from their wrist. The Garmin ECG application collects rhythm data and generates a PDF report that can be easily shared with healthcare professionals, facilitating timely medical consultations. This feature not only enhances personal wellness tracking but also underscores the importance of in identifying irregular heart rhythms.
With an impressive accuracy rate of , Garmin's commitment to fitness tracking, combined with its cardiac watch capabilities, solidifies its position as a leader in the wearable technology sector. As wearable devices increasingly play a crucial role in health management, Garmin's innovative approach with the cardiac watch demonstrates how technology can enhance personal health tracking and improve patient outcomes.
In conjunction with solutions like Neural Cloud Solutions' , which , the efficiency of can be significantly improved. transforms extensive and noisy ECG recordings into clear signals, addressing challenges such as and signal artifacts. This advancement revolutionizes the way cardiovascular health is monitored, providing healthcare professionals with clearer insights into their patients' conditions.

Samsung Galaxy Watch: ECG Monitoring for Early Detection of Heart Issues
The Samsung Galaxy Watch series stands out with its advanced , making it an effective for users to keep track of their cardiovascular health. Through the Samsung Health Monitor app, users can log and continuously monitor their pulse rate. This feature is vital for identifying irregular heartbeats, offering monitored by a .
Integrating Neural Cloud Solutions' , the Galaxy Watch significantly enhances . The platform addresses common challenges in ECG monitoring, such as and noise interference. By filtering out these disturbances, MaxYield™ improves the accuracy of , enabling users to take informed actions regarding their heart health.
The benefits of this advanced technology are substantial for healthcare professionals. With , they can make better-informed decisions, leading to . The combination of stylish wearable technology and sophisticated analysis tools positions the Galaxy Watch as an indispensable resource for those committed to maintaining their .

Withings: Comprehensive Heart Health Monitoring through Smart Devices
presents several challenges, particularly when it comes to accuracy and efficiency. Traditional methods often struggle with noise and artifacts, which can obscure critical data. This is where Withings' integration of Neural Cloud Solutions' comes into play, and interpreted.
The offers advanced features that significantly . It and efficiently isolates them, even in recordings compromised by external interference. This capability allows healthcare professionals to obtain clearer, more reliable data, which is crucial for accurate diagnosis and monitoring.
One of the standout benefits of MaxYield™ is its ability to recover previously hidden segments of extensive . This feature provides users with valuable insights into their cardiovascular health, facilitating early detection of potential issues. By transforming into a more scalable and automated process, MaxYield™ not only but also saves time for healthcare providers.
In summary, Withings' innovative approach, powered by the , positions the company as a formidable player in the health tech market. The combination of sophisticated technology and user-friendly features ensures that healthcare professionals can deliver better patient care through enhanced cardiovascular monitoring.

Polar: Leveraging Smartwatches for Enhanced Cardiac Performance Tracking
are renowned for their precision in pulse rate monitoring, making them a popular choice among athletes and fitness enthusiasts.
Features:
- These devices offer .
- .
Advantages:
- By utilizing these features, users can effectively enhance their .
Benefits:
- For instance, the Polar H10 monitor is considered one of the most accurate devices available, providing .
- This commitment to accuracy and establishes Polar as a leader in the .
![]()
Oura Ring: Monitoring Heart Rate Variability for Health Insights
The Oura Ring is an innovative device that emphasizes as a crucial indicator for . By consistently tracking HRV, the Oura Ring provides individuals with valuable insights into their recovery, stress levels, and overall . Its sleek design and advanced sensors make it a popular choice for those seeking a non-intrusive way to monitor their heart health. The insights gained from can assist users in making informed lifestyle decisions that enhance their overall well-being.
Health professionals highlight the benefits of HRV monitoring, noting its ability to reflect autonomic nervous system function and overall wellness. Current trends show a growing acknowledgment of HRV as a vital marker of well-being, with research supporting its role in predicting cardiovascular events and guiding lifestyle changes.
Recent advancements in HRV tracking technology have improved the accuracy and usability of devices like the Oura Ring. For example, studies have validated its performance against medical-grade ECG monitors, confirming its reliability in real-world settings. Users have reported by leveraging insights from HRV data, enabling informed decisions regarding exercise, recovery, and stress management.
Real-world applications of the Oura Ring demonstrate its effectiveness as a for . Users have successfully utilized the device to track their HRV during various activities, offering a comprehensive view of how lifestyle choices impact their cardiac health over time with the help of a . This capability not only aids in personal wellness management but also contributes to broader research efforts aimed at understanding cardiovascular dynamics across diverse populations.

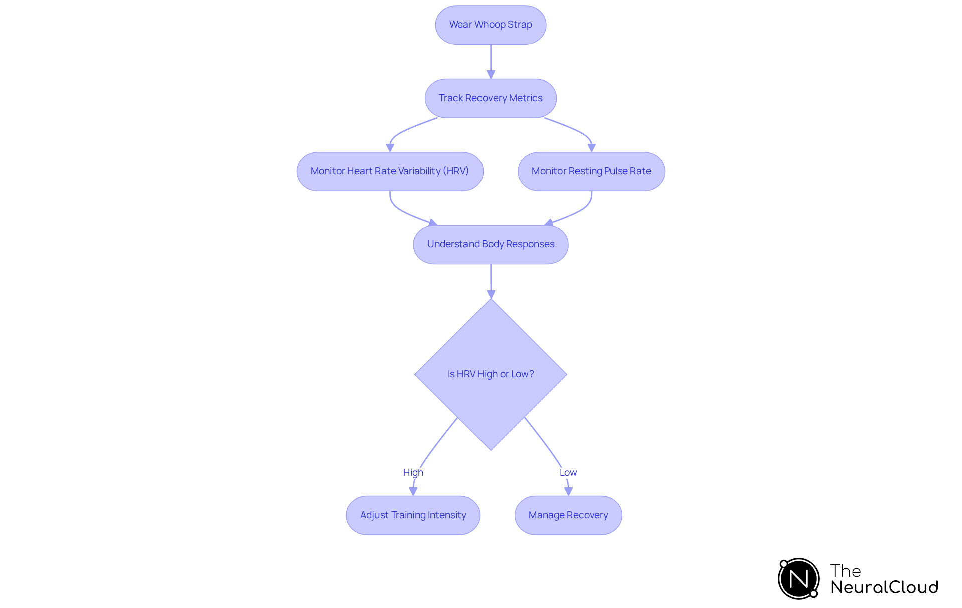
Whoop Strap: Tracking Recovery and Cardiac Health with Wearable Tech
The Whoop Strap is a groundbreaking that meticulously tracks recovery, strain, and sleep, offering individuals a comprehensive view of their well-being. By consistently (HRV) and resting pulse rate, Whoop helps users understand their body's responses to exercise and recovery. This emphasis on is particularly vital for athletes and fitness enthusiasts aiming to enhance performance while using a to safeguard their .
Recent trends indicate a growing reliance on wearables for real-time , with devices like Whoop leading the charge. Research shows that wearables can alert healthcare professionals if alcohol consumption is detected, highlighting their role in proactive wellness management. The provides tailored insights and coaching, fostering accountability, as users commit for a year with no option to cancel after the initial months.
Fitness experts emphasize the importance of understanding one’s recovery state; a high HRV often signals readiness for exertion, while a low HRV may suggest stress or fatigue. Kristen Holmes, Principal Scientist at WHOOP, notes, "Not all steps are created equal. It’s truly challenging to grasp your overall health when you don’t comprehend how hard your cardiovascular system is functioning," emphasizing the importance of a in a holistic health strategy.
However, potential drawbacks, such as high replacement costs for parts and the impact on self-esteem reported by some users, should also be considered when evaluating the Whoop Strap.

BioBeat: Continuous Heart Monitoring with Advanced Wearable Solutions
BioBeat stands at the forefront of , providing a that offers advanced wearable solutions for of vital signs in real-time. Their devices, equipped with a , provide , including pulse rate, blood pressure, and other critical metrics. This capability for ongoing assessment empowers individuals to take , establishing BioBeat as a key player in the wearable technology market.
The incorporation of artificial intelligence and sophisticated algorithms significantly enhances the accuracy and reliability of the data collected, ensuring users receive precise information regarding their cardiovascular status. A has underscored the effectiveness of BioBeat devices across various healthcare settings, showcasing their contribution to and support for clinical decision-making.
Practical applications of BioBeat technology include its use in postoperative care, where research indicates that these devices facilitate better recovery outcomes through effective patient monitoring. Furthermore, the devices have been validated against traditional cuff-based measurements, confirming their reliability and accuracy in a range of clinical scenarios.
Medical professionals emphasize the importance of through a in managing chronic conditions and preventing acute medical events. As the demand for non-invasive heart health tracking increases, BioBeat's innovative solutions, such as the , are set to revolutionize how individuals and healthcare providers approach cardiovascular health management, paving the way for a future where proactive monitoring becomes standard.

Conclusion
The advancements in cardiac health monitoring through wearable technology are transforming how individuals and healthcare professionals approach heart health. With devices like Neural Cloud Solutions' MaxYield™, Apple Watch, Fitbit, Garmin, and others, users now have access to sophisticated tools that provide real-time insights into their cardiovascular status. This evolution emphasizes the importance of proactive health management, enabling users to monitor their heart conditions continuously and make informed decisions regarding their well-being.
Key features of various cardiac watches have been highlighted, showcasing their unique capabilities:
- The MaxYield™ platform enhances ECG analysis, providing healthcare professionals with improved accuracy and efficiency.
- The Apple Watch and Fitbit empower users with continuous heart rate monitoring and alerts for irregular rhythms, ensuring timely responses to potential issues.
- Garmin's AFib detection and Samsung Galaxy Watch's ECG monitoring further illustrate how these devices contribute to early detection of potential health problems.
- The Oura Ring and Whoop Strap focus on heart rate variability, offering valuable insights into recovery and overall wellness.
Each device plays a crucial role in promoting awareness and encouraging proactive health measures.
As the landscape of wearable technology continues to evolve, the significance of these innovations cannot be overstated. Individuals are encouraged to embrace these advancements, not just for personal health monitoring, but also as part of a broader movement towards preventive healthcare. By leveraging these tools, users can enhance their understanding of cardiovascular health, ultimately leading to improved outcomes and a more proactive approach to heart health management. The future of cardiac monitoring is here, and it is more accessible than ever.
Frequently Asked Questions
What is the MaxYield™ platform by Neural Cloud Solutions?
MaxYield™ is a platform designed for ECG analysis that automates the interpretation process using advanced noise filtering and distinct wave recognition, significantly enhancing the clarity and accuracy of ECG data.
How does MaxYield™ improve ECG analysis?
It processes over 200,000 heartbeats in under five minutes, providing beat-by-beat analysis and isolating key features such as P-waves, QRS complexes, and T-wave intervals, which accelerates the analysis process and improves diagnostic yield.
What types of devices does MaxYield™ integrate with?
MaxYield™ seamlessly integrates with various devices, including wearables, patch monitors, and Holter monitors, making it scalable and device-agnostic for different clinical settings.
What benefits does the Apple Watch provide for heart health monitoring?
The Apple Watch continuously monitors pulse rates using advanced AI technology, detects abnormal heart rhythms, and allows users to generate a single-lead ECG in just 30 seconds for proactive heart health management.
How reliable is the Apple Watch in detecting heart issues?
Research shows that 84% of irregular rhythm alerts from the Apple Watch were confirmed as atrial fibrillation through subsequent ECG patch evaluations, indicating its reliability in practical applications.
What features does the Fitbit Sense offer for cardiac health monitoring?
The Fitbit Sense includes an ECG application that detects signs of atrial fibrillation and features like Unusual Trend Detection, which alerts users to deviations in their core wellness metrics.
How does the integration between Fitbit and MaxYield™ enhance ECG analysis?
The integration automates ECG labeling and data extraction, enabling healthcare professionals to process cases more quickly and efficiently, lowering operational costs while maximizing return on investment.
What impact do wearable devices like Fitbit have on health awareness?
Wearable devices significantly enhance health awareness and outcomes, as evidenced by a study where alerts for irregular pulse rhythms led to increased engagement with wellness tracking tools among participants.
Why are advancements in wearable cardiovascular health devices important?
These advancements enable timely interventions and improve patient outcomes, emphasizing the growing importance of preventative health measures in the evolving landscape of health monitoring technology.
List of Sources
- Neural Cloud Solutions' MaxYield™: Transforming ECG Analysis with Wearable Technology
- AI-Based ECG Analysis Significantly Improves STEMI Detection, Reduces False Activations - American College of Cardiology (https://acc.org/latest-in-cardiology/articles/2025/10/24/16/56/tues-554pm-ai-tct-2025)
- PMcardio Reports Positive RCT Results and Late-Breaking Clinical Science for STEMI Detection (https://powerfulmedical.com/blog/pmcardio-reports-positive-rct-results-and-late-breaking-clinical-science-for-stemi-detection)
- Advanced AI ECG Technology Enhances Detection of Severe Heart Attacks in (https://bioengineer.org/advanced-ai-ecg-technology-enhances-detection-of-severe-heart-attacks-in-emergency-situations)
- A systematic review on the impact of artificial intelligence on electrocardiograms in cardiology - PubMed (https://pubmed.ncbi.nlm.nih.gov/39674006)
- Current and Future Use of Artificial Intelligence in Electrocardiography - PMC (https://pmc.ncbi.nlm.nih.gov/articles/PMC10145690)
- Apple Watch: Utilizing AI for Continuous Heart Rate Monitoring
- Get started with health features on Apple Watch (https://support.apple.com/guide/watch/get-started-with-health-features-apd7941a2f19/watchos)
- Apple Watch Heart Monitor: A Comprehensive Guide to Tracking (https://getlabtest.com/news/post/apple-watch-heart-monitor-guide)
- Measure and Monitor Your Health Statistics with The Apple Watch and Apple Health App (https://linkedin.com/pulse/measure-monitor-your-health-statistics-apple-4easf)
- Fitbit: Enhancing Cardiac Health Monitoring with Wearable Devices
- Fitbit Labs is testing proactive health alerts and a new hypertension study (https://wareable.com/health-and-wellbeing/fitbit-labs-unusual-trend-detection-hypertension)
- How a Fitbit Saved My Life (https://medium.com/crows-feet/how-a-fitbit-saved-my-life-63059a77817b)
- Can Your Fitbit Accurately Detect Atrial Fibrillation? Results of The Fitbit Heart Study (https://cardiologynownews.org/can-your-fitbit-accurately-detect-atrial-fibrillation-results-of-the-fitbit-heart-study)
- Fitbit testing new Unusual trends feature for wearable users (https://notebookcheck.net/Fitbit-testing-new-Unusual-trends-feature-for-wearable-users.1160595.0.html)
- How do Fitbit Irregular Rhythm Notifications check for atrial fibrillation (AFib)? - Fitbit Help Center (https://support.google.com/fitbit/answer/14236719?hl=en)
- Garmin: Detecting Atrial Fibrillation with Advanced Wearable Technology
- jacc.org (https://jacc.org/doi/10.1016/j.jacadv.2025.102133)
- How Wearables Can Detect AFib and Prevent Stroke (https://xcures.com/ai-and-healthcare/highlights/detecting-atrial-fibrillation-wearables)
- Garmin Expands ECG to UK & Switzerland (https://dcrainmaker.com/2025/04/garmin-expands-ecg-to-uk-switzerland.html)
- Garmin ECG Accuracy Beaten by Amazfit Reports Meta analysis (https://the5krunner.com/2025/11/09/amazfit-beats-garmin-ecg-afib-accuracy)
- Garmin Expands ECG App to Additional Smartwatches, Including its Flagship Epix Pro and Fēnix 7 Pro Series (https://hmpgloballearningnetwork.com/site/eplab/news/garmin-expands-ecg-app-additional-smartwatches-including-its-flagship-epix-pro-and)
- Samsung Galaxy Watch: ECG Monitoring for Early Detection of Heart Issues
- Samsung says it has received FDA clearance for smartwatch ECG tracking (https://mobihealthnews.com/news/samsung-says-it-has-received-fda-clearance-smartwatch-ecg-tracking)
- Health features on the Galaxy Watch8 and Watch8 Classic (https://samsung.com/uk/support/mobile-devices/health-features-on-the-galaxy-watch8-and-watch8-classic)
- Galaxy Watch8 | Health & Fitness Smartwatch | Samsung US (https://samsung.com/us/watches/galaxy-watch8)
- Samsung Galaxy Watch Ultra In-Depth Review: Finally Accurate? (https://dcrainmaker.com/2024/07/samsung-galaxy-watch-ultra-finally-accurate.html)
- Samsung Galaxy Watch may soon spot early signs of heart failure (https://moneycontrol.com/technology/samsung-galaxy-watch-may-soon-spot-early-signs-of-heart-failure-article-13597777.html)
- Polar: Leveraging Smartwatches for Enhanced Cardiac Performance Tracking
- How Reliable Are Polar Heart‑Rate Sensors? A Deep Dive (https://wodarmour.in/blogs/news/how-reliable-are-polar-heart-rate-sensors-a-deep-dive?srsltid=AfmBOoot5ml2ce4fBuAbbLTgACGq2sAMUxNIH5XXh7ohPLIXrtI0aou_)
- The what and how of Polar's wrist-based heart rate measurement | Polar USA (https://support.polar.com/us-en/the_what_and_how_of_polars_wrist_based_heart_rate_measurement)
- The what and how of Polar's Continuous Heart Rate | Polar USA (https://support.polar.com/us-en/support/the_what_and_how_of_polars_continuous_heart_rate)
- The Best Heart Rate Monitors We've Tested for 2026 (https://pcmag.com/picks/the-best-heart-rate-monitors)
- Accuracy of commercially available heart rate monitors in athletes: a prospective study - PMC (https://pmc.ncbi.nlm.nih.gov/articles/PMC6732081)
- Oura Ring: Monitoring Heart Rate Variability for Health Insights
- Independent Study Finds Oura Ring Most Accurate Wearable for HRV & RHR (https://ouraring.com/blog/oura-most-accurate-for-hrv-resting-heart-rate?srsltid=AfmBOopnmc_PPhjF9nj1dJ8_4swGxCbbydjsHNG4bhNN-qniz4tChG2E)
- Oura Ring Identified as a Top Choice for Reliable, Practical Cardiovascular Health Monitoring (https://ouraring.com/blog/oura-ring-cardiovascular-health-study?srsltid=AfmBOoqsMoGKfu2gPfc2u3Wic1qmHGyA2pwwpEpEh6ITnBwHEFtzui-f)
- Accuracy Assessment of Oura Ring Nocturnal Heart Rate and Heart Rate Variability in Comparison With Electrocardiography in Time and Frequency Domains: Comprehensive Analysis - PMC (https://pmc.ncbi.nlm.nih.gov/articles/PMC8808342)
- Whoop Strap: Tracking Recovery and Cardiac Health with Wearable Tech
- 50 Motivational Workout Quotes | The Output by Peloton (https://onepeloton.com/blog/workout-quotes)
- Using Wearables to Track Recovery Health Metrics (https://freedomrc.com/blog-posts/using-wearables-to-track-recovery-health-metrics)
- A Definitive Whoop 4.0 Guide (https://immattking.com/a-definitive-whoop-40-guide)
- WHOOP 5.0 and MG: Unlock Better Health, Fitness + Longevity (https://whoop.com/eu/en/thelocker/introducing-whoop-5-0-and-whoop-mg?srsltid=AfmBOorTS4YzKImmCcwXIMzRro327d-OM50CA3HA8dqDBBOU98TMSMTa)
- The Truth About WHOOP and Other Fitness Trackers: Part I (https://twopct.com/p/the-truth-about-whoop-and-other-fitness)
- BioBeat: Continuous Heart Monitoring with Advanced Wearable Solutions
- (PDF) Biobeat monitor utilization in various healthcare settings: A systematic review (https://researchgate.net/publication/389391743_Biobeat_monitor_utilization_in_various_healthcare_settings_A_systematic_review)
- Advances in Non-Invasive Blood Pressure Monitoring (https://mdpi.com/1424-8220/21/13/4273)
- Biobeat Selected for Groundbreaking Cardiac Monitoring program by RWJBarnabas Health and SciTech Scity - biobeat (https://bio-beat.com/news/biobeat-selected-for-groundbreaking-cardiac-monitoring-pilot-by-rwjbarnabas-health-and-scitech-scity)
- deliberatedirections.com (https://deliberatedirections.com/quotes-about-preventative-healthcare)




