Overview
The primary objective of this article is to delineate the critical ST elevation criteria that health tech developers ought to incorporate into their ECG evaluation tools. This integration aims to enhance diagnostic accuracy and improve patient outcomes. The discussion underscores the significance of identifying specific ST elevation patterns.
Furthermore, it highlights the incorporation of advanced technologies, such as Neural Cloud Solutions' MaxYield™ platform. This platform automates ECG analysis and improves signal clarity, ultimately assisting clinicians in making informed decisions during critical situations.
Introduction
The intricate world of cardiac diagnostics is experiencing a transformative shift, driven by the pressing need for precision in identifying ST elevation criteria. As healthcare technology advances, the integration of sophisticated tools like Neural Cloud Solutions' MaxYield™ platform is set to enhance the accuracy and speed of ECG analysis, which is crucial for diagnosing conditions such as ST elevation myocardial infarction (STEMI). However, amidst these advancements, a significant challenge persists: how can health tech developers effectively incorporate essential ST elevation criteria to guarantee timely and accurate patient care? This article delves into ten critical criteria that every developer should understand, illuminating their implications for clinical practice and patient outcomes.
Neural Cloud Solutions MaxYield™: Automated ECG Analysis for ST Elevation Criteria
Neural Cloud Solutions' MaxYield™ platform revolutionizes ECG evaluation by automating the identification of ST elevation criteria through advanced noise filtering and wave recognition. This device-agnostic platform employs to process over 200,000 heartbeats in under five minutes, providing healthcare professionals with rapid and accurate insights. The automation enhances the clarity of ECG signals, transforming noisy recordings into detailed insights, allowing clinicians to focus on critical decision-making rather than manual examination.
By integrating MaxYield™ into their workflows, healthcare providers can efficiently identify ST elevation criteria for myocardial infarction (STEMI), ultimately improving diagnostic accuracy and patient outcomes. Additionally, MaxYield™ emphasizes P, QRS, and T wave features, ensuring a comprehensive analysis that supports confident clinical decisions.

Anterior Wall ST Elevation MI: Key Diagnostic Criteria
Key diagnostic ST elevation criteria for anterior wall ST segment rise myocardial infarction (MI) encompass:
- An ST-segment increase of at least 1 mm in two or more contiguous leads, particularly in V2 to V4.
- This elevation signifies significant .
- The presence of Q waves in these leads may indicate more extensive damage.
Recent studies highlight the importance of recognizing these patterns, as timely identification can facilitate prompt intervention, significantly enhancing patient outcomes. Cardiologists stress that accurately identifying these ECG changes is vital for implementing effective treatment strategies. Therefore, it is crucial for health tech developers to integrate the ST elevation criteria into their ECG evaluation tools, enabling clinicians to make informed decisions based on reliable cardiac insights.

Inferior Wall ST Elevation MI: Essential Evaluation Criteria
In the context of inferior wall ST elevation myocardial infarction (MI), the ST elevation criteria for evaluation are critical. These include the ST elevation criteria of at least 1 mm in leads II, III, and aVF, often accompanied by reciprocal ST-segment depression in leads I and aVL. The ST elevation criteria are essential for differentiating inferior wall MIs from other types, ensuring that health tech solutions can accurately identify and categorize these events.
The MaxYield™ platform from Neural Cloud Solutions addresses these challenges in ECG analysis. This platform evolves with each use through its continuous learning model, enhancing accuracy and efficiency. It automates labeling and provides AI-driven insights, which significantly improve the diagnostic process. By tackling issues like physiological variability and signal artifacts, MaxYield™ streamlines ECG analysis, making it a valuable tool for healthcare professionals.
Ultimately, the benefits of using the are profound. It not only improves the accuracy of ECG interpretations but also enhances patient outcomes through timely and precise diagnostics. As healthcare continues to evolve, leveraging such advanced technologies will be crucial in delivering high-quality care.

Reciprocal Changes: Critical Indicators in ST Elevation Diagnosis
Mutual alterations, particularly ST-segment depression observed in leads that are opposite to the region of ST rise, serve as critical indicators in the diagnosis of ST rise myocardial infarction (STEMI). For example, ST rise in the inferior leads often correlates with reciprocal ST depression in the lateral leads. Recognizing these changes is vital for accurate diagnosis, as studies show that over 50% of individuals with occluded arteries may not meet the ST elevation criteria, which can delay essential care. This highlights the need for health tech developers to incorporate these indicators into their systems, thereby and treatment efficacy.
Furthermore, cardiologists emphasize that identifying ST elevation criteria can significantly influence treatment decisions, reinforcing its importance in pinpointing patients who require urgent intervention. Consequently, the integration of advanced ECG systems capable of analyzing reciprocal ST depression is crucial for improving patient outcomes in acute coronary situations.

STEMI vs. NSTEMI: Distinguishing Features and Criteria
STEMI is characterized by a persistent rise in the [ST elevation criteria](https://escardio.org/The-ESC/Press-Office/Press-releases/New-data-presented-to-guide-the-treatment-of-patients-with-multivessel-coronary-artery-disease) in two or more adjacent leads, indicating a complete blockage of a coronary artery. In contrast, NSTEMI may show ST-segment depression or T-wave inversion without notable ST rise. Understanding these distinctions is crucial for health tech developers, as of these conditions directly influences treatment strategies.
Current guidelines emphasize the importance of identifying not only ST-segment rise but also other ECG characteristics that may suggest acute coronary blockage, as outlined by the ST elevation criteria. For instance, studies indicate that more than half of individuals with a blocked artery may not exhibit ST-segment elevation, potentially leading to delays in treatment. This underscores the necessity for ECG analysis tools capable of identifying additional markers of myocardial infarction, such as components of the QRS complex and T-wave changes.
Experts in the field, including cardiologists, stress the significance of the ST elevation criteria in diagnosis. The PMcardio STEMI AI ECG model, for example, has demonstrated greater sensitivity and accuracy in detecting blocked vessels compared to conventional ST elevation criteria, showcasing the potential of advanced algorithms to enhance patient outcomes.
The latest criteria for STEMI diagnosis in 2025 continue to evolve, reflecting ongoing discussions about the limitations of current standards. The OPTION-STEMI trial, which included 994 individuals, revealed that noninferiority was not established between immediate and staged complete revascularization, highlighting the need for timely intervention based on accurate ECG interpretation.
Real-world examples illustrate the impact of improved ECG classification. A study presented at EuroPCR 2023 found that NSTEMI individuals experienced significant delays in receiving coronary angiography, with a median time of 16.3 hours compared to just 1.4 hours for STEMI individuals. This delay contributed to a higher 1-year mortality rate for NSTEMI patients, emphasizing the critical need for enhanced ECG tools that can expedite diagnosis and treatment.

Cardiac Biomarkers: Complementary Criteria for ST Elevation Diagnosis
Cardiac biomarkers, particularly troponins, are crucial in diagnosing myocardial infarction according to the ST elevation criteria (STEMI). Elevated troponin levels indicate myocardial injury and complement ECG findings. However, ECG analysis often faces challenges due to extensive and noisy recordings. This is where MaxYield™ comes into play, offering a solution that significantly .
MaxYield™ utilizes advanced AI technology to transform complex ECG recordings into clear, precise signals. It facilitates a beat-by-beat examination of over 200,000 heartbeats in under five minutes. This feature not only improves the accuracy of STEMI and NSTEMI diagnoses but also aligns with the current trends in personalized medicine. Tailored treatment strategies are increasingly informed by comprehensive data, making this integration essential.
Recent research highlights the effectiveness of high-sensitivity troponin assays, which can detect myocardial injury within hours of symptom onset. This capability allows for timely intervention, further emphasizing the importance of combining biomarker evaluation with advanced ECG interpretation to assess the st elevation criteria. As healthcare professionals advocate for this integrated methodology, the potential for improved patient outcomes becomes evident.
In summary, the MaxYield™ platform represents a notable advancement in cardiac diagnostics. Its ability to streamline ECG analysis and enhance the accuracy of diagnoses provides significant benefits for healthcare professionals. By prioritizing these technological advancements, developers can contribute to better patient care and outcomes.
Common Misinterpretations: Avoiding Pitfalls in ST Elevation Analysis
Common misinterpretations in ST elevation criteria evaluation include:
- Confusing early repolarization with ST elevation
- Misreading artifacts as true elevation
- Overlooking reciprocal changes
Developers must be aware of these pitfalls to enhance the reliability of their ECG evaluation tools, ensuring that healthcare professionals can make informed decisions based on accurate data. The MaxYield™ platform from Neural Cloud Solutions addresses these challenges by incorporating advanced noise filtering and distinct wave recognition features. This significantly enhances the efficiency and accuracy of ECG evaluation.
The platform's automation tackles physiological variability and signal artifacts, which are common issues in ECG analysis. By improving the diagnostic yield, it allows for clearer interpretations and ultimately better patient outcomes. Healthcare professionals benefit from the enhanced clarity and reliability of the data, enabling them to make more informed decisions in critical situations. Thus, the MaxYield™ platform not only but also supports healthcare professionals in delivering superior patient care.

AI Integration: Enhancing ST Elevation Detection in ECG Analysis
The incorporation of AI into ECG assessment addresses significant challenges in identifying the ST elevation criteria. Neural Cloud Solutions' MaxYield™ platform, which operates independently of specific devices, enhances the evaluation process through advanced noise filtering and artifact handling. This optimization allows AI algorithms to quickly process extensive datasets, recognize patterns, and reduce human error.
MaxYield™ automates the labeling and analysis of ECG signals, transforming noisy recordings into clear insights. It provides detailed metrics, including:
- P-wave
- QRS complex
- T-wave assessments
These metrics are crucial for the accurate detection of ST elevation criteria. For health tech developers, leveraging MaxYield™ results in more precise and efficient ECG interpretations, ultimately benefiting patient outcomes and streamlining clinical workflows. Notably, MaxYield™ can analyze 200,000 heartbeats in under five minutes, demonstrating its capacity for rapid data processing.

Clinical Implications: Understanding ST Elevation Patterns
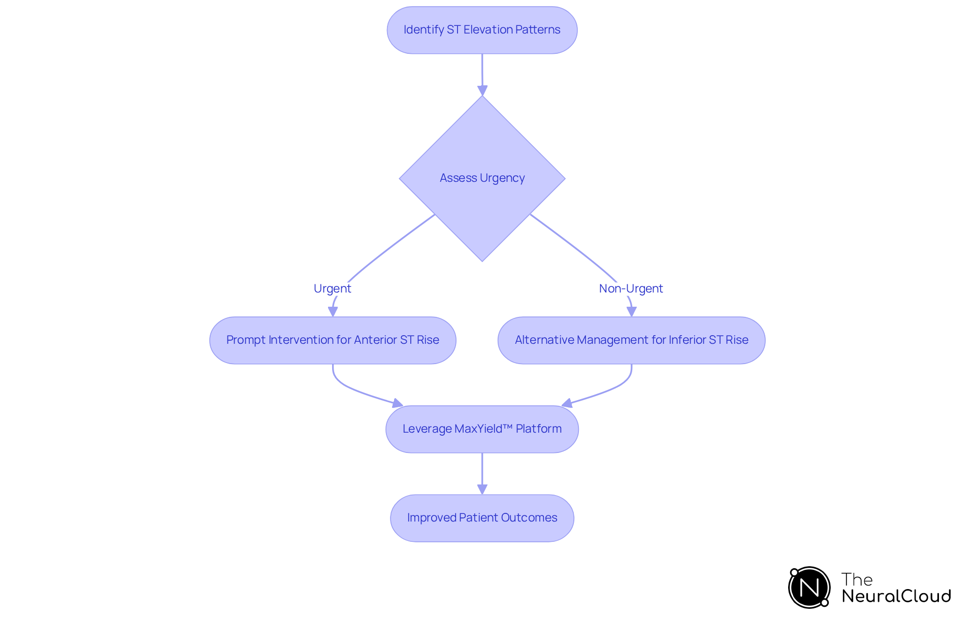
Identifying ST elevation criteria is essential for guiding treatment choices and assessing the urgency of care. Anterior ST rise often signifies the necessity for prompt intervention, while inferior ST rise may require alternative management strategies. Current research underscores that familiarity with the ST elevation criteria can significantly influence clinical outcomes; timely recognition can lead to faster treatment and improved patient prognosis. Cardiologists emphasize that an ECG is not solely a diagnostic tool but a vital component in the decision-making process. The absence of ST elevation criteria does not rule out myocardial infarction.
The MaxYield™ platform, developed by Neural Cloud Solutions, addresses the challenges in ECG analysis through its Continuous Learning Model. This feature enhances by automating the analysis of ST segment variations, effectively tackling issues such as physiological variability and signal artifacts. This automation streamlines workflows and supports prompt care, ultimately enhancing outcomes in emergency settings.
Healthcare professionals can leverage user manuals to implement features that enhance the platform's ability to filter noise and improve signal clarity. By ensuring that ECG evaluations are precise, the MaxYield™ platform empowers healthcare providers to make informed decisions quickly. The integration of these advanced tools not only improves the reliability of ECG readings but also contributes to better patient management and outcomes.

Current Guidelines: Best Practices for Managing ST Elevation Myocardial Infarction
Current guidelines for managing ST elevation myocardial infarction (STEMI) emphasize the ST elevation criteria for prompt diagnosis and treatment to improve patient outcomes. Immediate reperfusion therapy, particularly percutaneous coronary intervention (PCI), stands as a fundamental aspect of effective management. The latest recommendations advocate for dual antiplatelet therapy (DAPT) with aspirin and a P2Y12 inhibitor for at least 12 months in patients not at high bleeding risk, ensuring that optimal therapeutic strategies are employed.
Health tech developers are urged to align their ECG evaluation tools with these guidelines to promote adherence to best practices in clinical settings. For example, Neural Cloud Solutions' MaxYield™ employs advanced noise filtering and automation, highlighting P, QRS, and T waves to convert lengthy and noisy ECG recordings into clear, precise signals. This technology significantly enhances the , enabling healthcare professionals to swiftly identify critical cardiac events. Such rapid diagnosis is crucial, as research indicates that timely intervention substantially reduces mortality rates and improves long-term outcomes for STEMI patients.
Testimonials from healthcare professionals illustrate the effectiveness of MaxYield™ in clinical environments, emphasizing its contribution to improved diagnostic accuracy and workflow efficiency. By automating the analysis and labeling of ECG waveforms, developers enable clinicians to concentrate on high-level decision-making instead of labor-intensive manual tasks. This approach not only streamlines the diagnostic process but also elevates the overall quality of patient care, ensuring compliance with the ST elevation criteria in the advancing standards of STEMI management.

Conclusion
Understanding ST elevation criteria holds immense significance for health tech developers. Mastery of these criteria is essential for creating effective ECG analysis tools that enhance diagnostic accuracy and improve patient outcomes. By integrating advanced technologies such as Neural Cloud Solutions' MaxYield™, developers can transform the identification and treatment of ST elevation myocardial infarction (STEMI).
Key points discussed include:
- Critical diagnostic criteria for anterior and inferior wall ST elevation myocardial infarctions
- The importance of recognizing reciprocal changes
- The necessity for precise differentiation between STEMI and NSTEMI
- The role of cardiac biomarkers
- Common misinterpretations in ECG analysis
- The transformative impact of AI on ECG evaluations
Each of these elements emphasizes the need for health tech innovations that align with current clinical guidelines and best practices.
As cardiac care continues to evolve, embracing advanced tools and methodologies is imperative. Developers should prioritize the integration of comprehensive ST elevation criteria into their technologies, ensuring healthcare professionals have access to reliable, accurate data. This commitment not only enhances patient management but also ultimately saves lives by facilitating timely interventions in critical situations.
Frequently Asked Questions
What is the MaxYield™ platform?
The MaxYield™ platform by Neural Cloud Solutions is an automated ECG analysis tool that identifies ST elevation criteria using advanced noise filtering and wave recognition. It processes over 200,000 heartbeats in under five minutes, providing rapid and accurate insights for healthcare professionals.
How does MaxYield™ enhance ECG analysis?
MaxYield™ enhances ECG analysis by automating the identification of ST elevation criteria, improving the clarity of ECG signals, and transforming noisy recordings into detailed insights. This allows clinicians to focus on critical decision-making rather than manual examination.
What are the key diagnostic criteria for anterior wall ST elevation myocardial infarction (MI)?
The key diagnostic criteria for anterior wall ST elevation MI include an ST-segment increase of at least 1 mm in two or more contiguous leads, particularly in leads V2 to V4. The presence of Q waves in these leads may indicate more extensive myocardial damage.
What are the ST elevation criteria for inferior wall ST elevation myocardial infarction (MI)?
For inferior wall ST elevation MI, the ST elevation criteria include at least 1 mm elevation in leads II, III, and aVF, often accompanied by reciprocal ST-segment depression in leads I and aVL.
How does MaxYield™ improve diagnostic accuracy and patient outcomes?
MaxYield™ improves diagnostic accuracy and patient outcomes by automating ECG analysis, providing AI-driven insights, and continuously learning from each use. This helps in accurately identifying ST elevation criteria and differentiating types of myocardial infarctions, facilitating timely interventions.
Why is it important to recognize ST elevation patterns in ECGs?
Recognizing ST elevation patterns in ECGs is vital for timely identification of myocardial infarctions, which can facilitate prompt interventions and significantly enhance patient outcomes. Accurate identification supports effective treatment strategies.




