Overview
The article addresses ten key ECG abnormalities that health tech developers must understand, underscoring the critical need for precise detection and analysis in cardiac health monitoring. It discusses the challenges faced in ECG analysis, particularly the difficulty in identifying abnormalities accurately. Advanced technologies, especially the MaxYield™ platform from Neural Cloud Solutions, play a vital role in enhancing the identification of these abnormalities. This platform utilizes automated processes and AI algorithms to improve diagnostic accuracy.
The MaxYield™ platform offers several features that significantly enhance ECG analysis.
- It automates the detection process, reducing the potential for human error.
- Its AI algorithms analyze data in real-time, allowing for immediate insights into a patient’s cardiac health.
These features not only streamline the workflow for healthcare professionals but also ensure timely interventions when abnormalities are detected.
The advantages of using the MaxYield™ platform are substantial. By improving the accuracy of ECG analysis, healthcare professionals can make more informed decisions regarding patient care. This leads to better patient outcomes, as timely and accurate diagnosis is crucial in managing cardiac conditions. Furthermore, the platform's user-friendly interface ensures that both technical and non-technical users can navigate it effectively, making it accessible to a broader audience.
In conclusion, the integration of advanced technologies like the MaxYield™ platform into ECG monitoring represents a significant advancement in cardiac health management. By addressing the challenges of ECG analysis through automation and AI, it enhances diagnostic capabilities, ultimately benefiting both healthcare professionals and patients alike.
Introduction
The intricate world of electrocardiography (ECG) is crucial for understanding a myriad of cardiac conditions. However, many health tech developers may overlook the critical abnormalities that can arise from this essential diagnostic tool. As innovations in technology, such as Neural Cloud Solutions' MaxYield™ platform, revolutionize ECG analysis, it becomes vital for developers to understand the nuances of key ECG abnormalities. These irregularities present significant challenges in detection and interpretation, and advanced algorithms can enhance their identification.
This article explores ten pivotal ECG abnormalities that every health tech developer should know, ensuring they are equipped to create solutions that significantly improve patient outcomes.
Neural Cloud Solutions' MaxYield™: Advanced ECG Analysis for Accurate Abnormality Detection
Neural Cloud Solutions' platform is transforming ECG analysis by [automating the detection of ECG abnormal features](https://theneuralcloud.com/post/7-key-benefits-of-ecg-ai-readers-for-enhanced-cardiac-diagnostics) through advanced AI algorithms. This innovative technology processes over 200,000 heartbeats in under five minutes, ensuring of key features such as P-waves, QRS complexes, and T-wave intervals. By effectively eliminating noise and signal artifacts, this technology enhances the clarity of ECG signals, making it an invaluable resource for health tech developers focused on creating reliable cardiac monitoring solutions. The platform employs gold standard methodologies in noise filtering and adaptive algorithms that continuously evolve with each use, significantly improving diagnostic yield and efficiency.
Additionally, automated annotations allow technicians to process cases faster without compromising quality, addressing the pressing need for effective cardiac care in today's healthcare landscape. In a competitive market, where companies like Philips Healthcare and GE Healthcare are also advancing ECG technologies, the unique capabilities of this product position it as a significant player. Furthermore, case studies demonstrating its application in real-world settings could further illustrate its effectiveness and credibility.

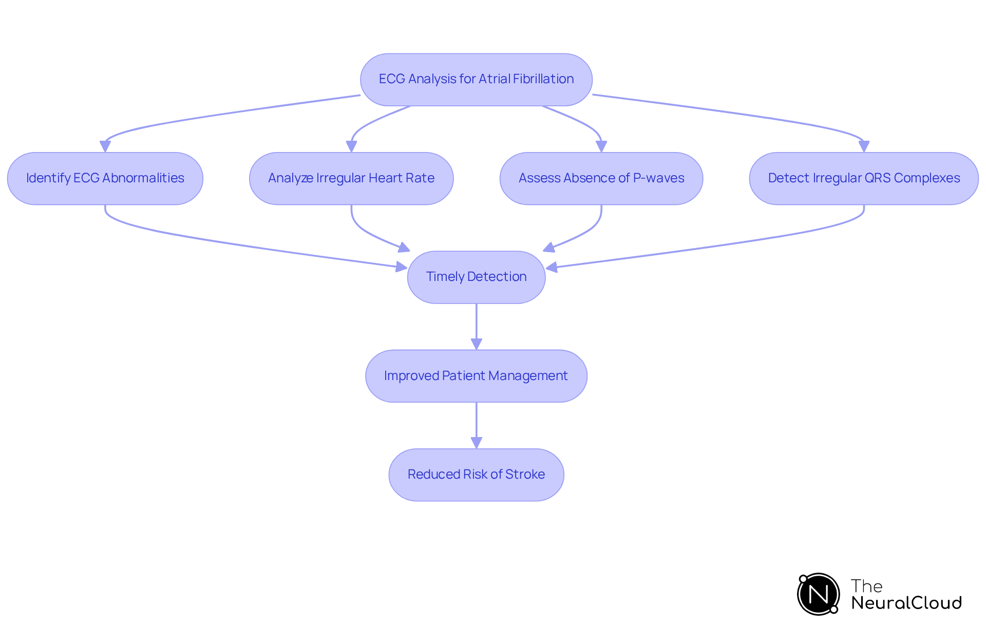
Atrial Fibrillation: Recognizing Irregular Heart Rhythms on ECG
Atrial fibrillation (AF) presents significant challenges in ECG analysis, often leading to ECG abnormal results characterized by an irregular and rapid heart rate. This condition is identifiable on an ECG and is classified as ECG abnormal due to the absence of distinct P-waves and irregularly spaced QRS complexes. Timely is critical for effective patient management, as it significantly reduces the risk of stroke and other complications. The current prevalence of AF, characterized by ECG abnormalities impacting millions worldwide, underscores the urgent need for dependable identification methods.
MaxYield™ platform offers advanced features that enhance ECG analysis. It excels in isolating ECG waves even in recordings with high levels of noise and artifact, ensuring that critical data remains visible. This capability is crucial for healthcare professionals who rely on accurate diagnostics. Moreover, the algorithm evolves with each use, continuously improving its accuracy and efficiency. Recent studies, such as those by Attia et al. (2019), have demonstrated that AI-enabled algorithms can accurately identify ECG patterns, enhancing diagnostic capabilities.
The advantages of using AI-ECG models are evident, as they have shown high sensitivity in predicting new-onset atrial fibrillation, outperforming traditional clinical risk scores, as evidenced by Raghunath et al. (2021). Successful implementations of these algorithms in clinical settings have proven to enhance patient outcomes while lowering costs. This makes it essential for developers to focus on refining these technologies, ultimately improving healthcare delivery. By embracing such innovations, healthcare professionals can ensure better management of atrial fibrillation, leading to improved patient care.

Ventricular Tachycardia: Identifying Rapid Heartbeats in ECG Readings
Ventricular tachycardia (VT) is an that presents significant challenges in analysis, characterized by a series of wide QRS complexes at a rapid rate, typically exceeding 100 beats per minute. Timely detection of these patterns is crucial, as an ECG abnormal finding like VT can escalate into more severe complications, such as ventricular fibrillation. The MaxYield™ platform from Neural Cloud Solutions addresses these challenges effectively.
This platform features automated ECG signal labeling and analysis, which enhances the detection process. Its advanced neural networks accurately map waveforms, allowing for clear interpretation of even subtle variations in ECG abnormal readings. By automating these processes, the MaxYield™ platform improves efficiency in detecting ECG abnormal results.
Healthcare professionals benefit from this automation as it supports better handling of physiological variability and noise. This capability ultimately aids in making timely and informed decisions, enhancing patient care. The combination of accurate detection and improved workflow positions the MaxYield™ platform as a vital tool in the clinical setting.

Myocardial Ischemia: Detecting Reduced Blood Flow Through ECG Changes
Myocardial ischemia is frequently indicated on an ECG by ST-segment depression or T-wave inversions, both of which signal reduced blood flow to the heart muscle. These subtle shifts are crucial for early diagnosis, as timely intervention can significantly enhance outcomes for individuals. However, recent studies have shown that conventional STEMI criteria may overlook these critical changes, emphasizing the need for advanced algorithms capable of accurately identifying ECG abnormal findings. For instance, the AI-ECG model has demonstrated an impressive accuracy of 90.9% in detecting occlusion myocardial infarction, showcasing the potential of technology to improve diagnostic precision.
Moreover, the prevalence of undiagnosed myocardial ischemia remains a significant concern, with studies indicating that up to 26.9% of patients may go unrecognized. This underscores the importance of developing that can effectively flag ECG abnormal findings, ultimately leading to better management of cardiovascular health. By addressing these challenges, healthcare professionals can leverage advanced ECG technologies to enhance diagnostic accuracy and improve patient outcomes.

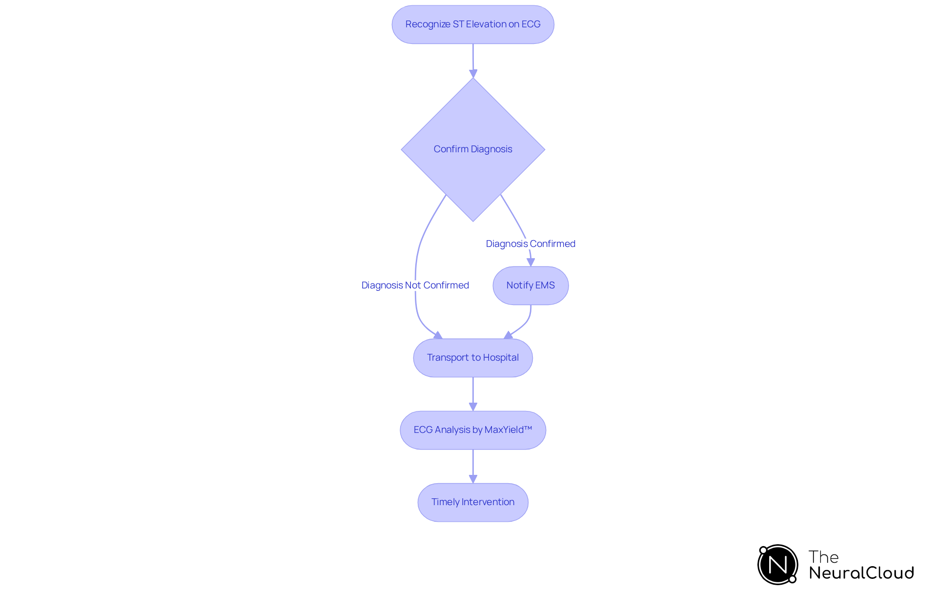
ST Elevation Myocardial Infarction (STEMI): Recognizing Critical ECG Patterns
ST elevation myocardial infarction (STEMI) is characterized by elevated ST segments in two or more contiguous leads on an ECG, indicating a significant blockage in the coronary arteries. This critical pattern underscores the need for rapid detection, as timely intervention can significantly enhance survival rates. Recent advancements in ECG technology, particularly through Neural Cloud Solutions' platform, have markedly improved the ability to detect these changes swiftly. MaxYield™ employs advanced noise filtering and automation, streamlining workflows and enabling healthcare providers to respond promptly.
The ability to process and analyze ECG data in real-time is essential for effective STEMI management, facilitating immediate clinical responses. The current frequency of STEMI emphasizes the urgency of this capability; approximately 550,000 new cases of myocardial infarction occur each year in the U.S., with STEMI accounting for about 30% of these instances and around 38% of individuals presenting with acute coronary syndrome (ACS). Therefore, developers should prioritize the integration of , like those offered by Neural Cloud Solutions, into their ECG systems to ensure accurate and rapid identification of ST elevation, ultimately contributing to improved patient outcomes.
Moreover, effective STEMI management hinges on seamless coordination between emergency medical services (EMS) and hospitals, ensuring timely intervention. As Glenn N. Levine, MD, highlights, timely intervention is crucial for enhancing outcomes for individuals experiencing STEMI. By leveraging platforms like MaxYield™, healthcare professionals can better navigate the complexities of ECG analysis, leading to more efficient and effective patient care.

Long QT Syndrome: Understanding Prolonged QT Intervals on ECG
Long QT syndrome is marked by a prolonged QT interval on the ECG, which is considered an ECG abnormal finding that significantly elevates the risk of torsades de pointes, a potentially fatal arrhythmia. Current identification rates indicate that approximately 15%-30% of individuals with clinical congenital Long QT syndrome (cLQTS) do not have an identified genetic variant. This underscores the need for , such as Neural Cloud Solutions' platform. Developers should focus on algorithms that can accurately measure QT intervals and flag any ECG abnormal readings, as early detection is crucial in preventing serious complications.
Recent studies reveal that a QTc value of 500 ms or greater correlates with an increased risk of ventricular arrhythmia. Moreover, QTc values at or above 470 ms for men and 480 ms for women should be classified as prolonged. This emphasizes the necessity for precise measurements. AI-enabled ECG systems, like MaxYield™, have shown high sensitivity (80%) and specificity (94.4%) in detecting ECG abnormal QT prolongation. Notably, mobile devices exhibit accuracy comparable to traditional 12-lead ECGs. This advancement facilitates real-time monitoring and timely interventions, which are essential for individuals at risk of life-threatening arrhythmias.
Experts assert that accurate QT interval measurement is vital for preventing arrhythmias, particularly in cases of ECG abnormal readings. The incorporation of AI in ECG analysis not only boosts detection rates of ECG abnormal patterns but also enables personalized treatment strategies, ultimately enhancing patient outcomes. Furthermore, the system's advanced noise filtering and distinct wave recognition capabilities ensure that even recordings with significant noise and artifacts can produce accurate results. For example, in clinical settings, this system can effectively recover previously obscured segments of lengthy Holter and patch monitor recordings, providing healthcare professionals with clearer insights. It is also critical to monitor drug interactions, as certain medications can worsen QT prolongation. As research progresses, the role of technology in managing Long QT syndrome will become increasingly important, making it essential for developers to integrate AI algorithms that can accurately assess QT intervals in their ECG systems.

Premature Ventricular Contractions (PVCs): Identifying Early Heartbeats on ECG
Premature ventricular contractions (PVCs) are identified by early QRS complexes that are typically wide and succeeded by a compensatory pause. Developers must ensure their systems can detect these early beats, as frequent PVCs may signal an ECG abnormality that indicates underlying cardiac issues necessitating further evaluation.
By integrating Neural Cloud Solutions' platform, developers can utilize advanced noise reduction and artifact handling, transforming noisy ECG recordings into clear, actionable insights. The system automates the analysis of each heartbeat, providing beat-by-beat insights for up to 200,000 heartbeats in under five minutes. This capability facilitates the , which enhances the precision of clinical evaluations for detecting ECG abnormal results.
Furthermore, it allows for the accurate identification of P-wave, QRS complex, and T-wave features, thereby supporting confident clinical decision-making.

Left Bundle Branch Block (LBBB): Recognizing Conduction Delays in ECG
Left bundle branch block (LBBB) is characterized by a prolonged QRS duration of 120 milliseconds or more, along with a distinctive ECG abnormal pattern observed in the leads. Recognizing this condition is critical, as it can obscure other cardiac abnormalities, including an ECG abnormal, thereby complicating the differential diagnosis. For example, LBBB can mimic acute ST-elevation myocardial infarction (STEMI), which may lead to misdiagnosis and inappropriate treatment. Recent studies indicate that LBBB is associated with a twofold increase in the risk of coronary artery disease and a sevenfold increase in the risk of heart failure, underscoring the importance of accurate identification.
Developers of ECG analysis systems must prioritize creating algorithms capable of effectively detecting LBBB. Current detection rates for LBBB in ECG readings vary; however, advancements in technology, such as the MaxYield™ platform, are essential to enhance these figures. This system employs advanced noise filtering and distinct wave recognition to isolate ECG waves from recordings affected by baseline wander, movement, and muscle artifact. Additionally, it can salvage previously obscured sections of lengthy Holter, 1-Lead, and patch monitor recordings, which is crucial since LBBB can mask ischemic changes that may indicate an ECG abnormal. Therefore, healthcare professionals should consider comprehensive evaluations rather than relying solely on isolated ECG findings.
By leveraging a continuous learning model that evolves with each use to enhance diagnostic yield, developers can significantly improve the identification of conduction delays. Real-world examples demonstrate that systems equipped with advanced algorithms can assist clinicians in making informed choices. This ultimately contributes to and more reliable cardiac evaluations. The integration of such technology not only addresses the challenges posed by conditions like LBBB but also enhances the overall effectiveness of ECG analysis.

Hyperkalemia: Identifying Potassium Imbalances Through ECG Changes
Hyperkalemia is characterized by distinct ECG abnormal changes, especially peaked T-waves and a widening of the QRS complex. These alterations serve as crucial indicators of that can lead to severe cardiac events if not promptly identified. Developers should prioritize the creation of algorithms designed to detect these specific changes, as timely recognition can significantly mitigate the risk of life-threatening complications. For example, studies indicate that as potassium levels increase, the PR interval extends beyond the normal range, and the QRS complex can measure approximately 150 ms in cases of hyperkalemia. Additionally, the sine-wave pattern, characterized by merged QRS complexes and broad-based T waves, emerges in severe cases, emphasizing the necessity for accurate ECG interpretation.
Advanced technologies, such as Neural Cloud Solutions, can greatly enhance the detection of these critical changes by filtering out noise and isolating relevant waveforms, thereby improving diagnostic accuracy. Expert opinions suggest that the nature of these ECG abnormal changes serves as a more reliable predictor of outcomes than serum potassium levels alone. Real-world applications of advanced ECG systems have demonstrated their effectiveness in identifying these critical ECG abnormal changes. AI technologies, particularly those utilizing MaxYield™, have achieved up to 89% accuracy in detecting subtle STEMI equivalents, highlighting their potential in this context.
As approximately 15% of the US population is affected by chronic kidney disease, the demand for reliable ECG analysis tools is increasingly urgent. By focusing on these advancements, health tech developers can significantly contribute to improved outcomes for individuals through enhanced detection of potassium imbalances.
Features of MaxYield™:
- Advanced noise filtering
- Enhanced waveform isolation
- High diagnostic accuracy
Advantages for Healthcare Professionals:
- [Timely detection of critical ECG changes](https://academic.oup.com/ckj/article/18/4/sfaf092/8108812)
- Improved patient outcomes
- Reliable predictions of cardiac events
In conclusion, the integration of advanced technologies like MaxYield™ into ECG analysis represents a pivotal step toward better healthcare solutions.

T-Wave Abnormalities: Understanding Changes in ECG Waveforms
T-wave abnormalities, such as inversion or flattening, can signify various cardiac issues, ranging from ischemia to electrolyte imbalances. In the realm of ECG analysis, developers face challenges in accurately identifying ECG abnormalities, which are crucial for assessing a patient's cardiac health. The MaxYield™ platform addresses these challenges by enhancing T-wave analysis through advanced noise filtering and distinct wave recognition. This platform evolves with each use, improving diagnostic yield and offering a more reliable assessment of cardiac conditions.
One of the key features of the MaxYield™ platform is its adaptability to physiological variability and signal artifacts. By streamlining ECG analysis, it transforms a traditionally complex process into a more efficient and automated one. This not only saves time for healthcare professionals but also increases the accuracy of diagnoses. The platform's ability to learn and improve over time ensures that it remains effective in the face of diverse patient presentations.
For those seeking practical insights, developers are encouraged to consult the user manuals and explore specific use cases that showcase the platform's capabilities. By understanding these applications, healthcare professionals can leverage the MaxYield™ platform to enhance their diagnostic processes, ultimately leading to better patient outcomes. Through clear diagrams and infographics, the can be visually represented, further aiding comprehension.
In summary, the MaxYield™ platform offers significant advantages for analyzing ECG abnormal results, making it a valuable tool for healthcare providers. Its features not only enhance the accuracy of T-wave detection but also improve the overall efficiency of cardiac assessments. By integrating this technology, professionals can ensure they are equipped with the tools necessary for effective patient care.

Conclusion
The exploration of key ECG abnormalities underscores the essential role that advanced technologies, such as Neural Cloud Solutions' MaxYield™, play in enhancing cardiac care. By automating the detection of various ECG irregularities, developers can significantly improve diagnostic accuracy and efficiency, ultimately leading to better patient outcomes. The integration of AI-driven platforms into healthcare not only addresses the complexities of ECG analysis but also supports healthcare professionals in delivering timely and effective care.
Throughout the article, significant ECG abnormalities were discussed, including:
- Atrial fibrillation
- Ventricular tachycardia
- Myocardial ischemia
Each condition presents unique challenges that necessitate precise detection methods. The MaxYield™ platform exemplifies how advanced algorithms can isolate critical ECG features, filter noise, and adapt to evolving data, thereby empowering healthcare providers to make informed decisions quickly. Recognizing these abnormalities is crucial, as timely intervention can drastically reduce the risk of severe complications.
As the healthcare landscape continues to evolve, embracing cutting-edge technologies in ECG analysis will be paramount. Developers are encouraged to prioritize the integration of robust detection algorithms in their systems, ensuring that healthcare professionals are equipped with the tools necessary to monitor and manage cardiac health effectively. The advancements in ECG analysis technology not only promise to enhance diagnostic capabilities but also signify a vital step towards improving overall patient care in the years to come.
Frequently Asked Questions
What is MaxYield™ and how does it improve ECG analysis?
MaxYield™ is a platform developed by Neural Cloud Solutions that automates the detection of ECG abnormal features using advanced AI algorithms. It processes over 200,000 heartbeats in under five minutes, enhancing the accuracy and speed of identifying key features like P-waves, QRS complexes, and T-wave intervals while effectively eliminating noise and signal artifacts.
What are the benefits of using the MaxYield™ platform for ECG analysis?
The MaxYield™ platform enhances the clarity of ECG signals, improves diagnostic yield and efficiency, and allows technicians to process cases faster through automated annotations without compromising quality. Its adaptive algorithms evolve with each use, making it a valuable resource for health tech developers.
How does MaxYield™ handle noise and signal artifacts in ECG recordings?
The platform employs gold standard methodologies in noise filtering and utilizes adaptive algorithms that continuously improve with each use, ensuring that critical ECG data remains visible even in recordings with high levels of noise and artifact.
What is atrial fibrillation (AF) and how is it detected on an ECG?
Atrial fibrillation (AF) is characterized by an irregular and rapid heart rate, identifiable on an ECG by the absence of distinct P-waves and irregularly spaced QRS complexes. Timely detection of AF is crucial for effective patient management and reducing the risk of stroke and other complications.
How does MaxYield™ assist in the detection of atrial fibrillation?
MaxYield™ excels in isolating ECG waves, even in noisy recordings, allowing for accurate diagnostics of AF. Its evolving algorithm continuously improves accuracy and efficiency, making it an essential tool for healthcare professionals.
What is ventricular tachycardia (VT) and why is it significant in ECG analysis?
Ventricular tachycardia (VT) is an ECG abnormality characterized by a series of wide QRS complexes at a rapid rate, typically exceeding 100 beats per minute. Timely detection is crucial as VT can lead to more severe complications like ventricular fibrillation.
How does MaxYield™ improve the detection of ventricular tachycardia?
The MaxYield™ platform features automated ECG signal labeling and analysis, enhancing the detection process. Its advanced neural networks accurately map waveforms, allowing for clear interpretation of subtle variations in ECG abnormal readings.
What advantages do AI-ECG models offer in clinical settings?
AI-ECG models, like those used in MaxYield™, have shown high sensitivity in predicting new-onset atrial fibrillation and outperform traditional clinical risk scores. Successful implementations have enhanced patient outcomes while lowering costs, making them vital for improving healthcare delivery.




