Introduction
The swift identification and treatment of heart attacks can be crucial, often determining life or death. This is where the STEMI algorithm becomes an essential asset in emergency medicine. By employing a systematic approach, it not only boosts the efficiency of emergency departments but also significantly enhances patient outcomes through timely interventions. Yet, a pressing question arises: how can healthcare providers effectively implement this algorithm in the face of potential barriers and limited resources?
Delving into the step-by-step execution of the STEMI algorithm uncovers the vital tools necessary for success. It also highlights strategies to navigate common challenges encountered during its application. Understanding these elements is key to maximizing the benefits of the STEMI algorithm, ultimately leading to improved patient care.
Understand the Importance of the STEMI Algorithm in Clinical Settings
The stemi algorithm serves as a vital framework in emergency medicine, enabling healthcare providers to swiftly identify and treat individuals experiencing a heart attack. Prompt action, as outlined by this system, is critical; studies indicate that treatment delays exceeding 90 minutes significantly increase the risk of mortality. By following a systematic approach that incorporates the stemi algorithm to assess symptoms, conduct essential diagnostics, and initiate treatment protocols, the system ensures that patients receive timely care, which is essential for reducing serious complications or death.
Adhering to the stemi algorithm in the heart attack protocol has been shown to enhance efficiency in emergency departments, optimizing resource allocation and improving overall patient care. For instance, recent studies reveal that AI-driven ECG analysis can reduce false activation rates from 42% to 8%, allowing for more accurate identification of genuine heart attack cases. This not only streamlines the triage process but also facilitates quicker interventions, with AI-assisted systems achieving door-to-balloon times of under 90 minutes for patients with acute coronary occlusion.
Real-world examples underscore the effectiveness of the stemi algorithm; organizations that implement AI-enhanced emergency heart attack protocols report significant improvements in patient outcomes. A recent study involving over 1,000 heart attack activations demonstrated that AI models outperformed traditional methods, achieving a sensitivity of 92% in detecting actual heart attacks. These advancements highlight the potential benefits of integrating cardiac care strategies with AI technologies, including the Gold Standard Methodologies employed by Neural Cloud Solutions, ultimately leading to better patient management and outcomes in emergency settings.

Prepare for Implementation: Tools and Resources Needed
To effectively implement the STEMI algorithm, healthcare professionals need a comprehensive set of tools and resources:
-
ECG Machines: Investing in advanced ECG machines is crucial. These machines should deliver high-quality, accurate heart monitoring. Recent studies show that AI-enabled ECGs can achieve a positive predictive value of 88% and a negative predictive value of 99.9%. This significantly enhances diagnostic accuracy in acute myocardial infarction cases.
-
Training Materials: Staff should have access to up-to-date training resources, including detailed guidelines and protocols related to the STEMI algorithm. Effective training programs have demonstrated improved results, with AI-assisted systems reducing door-to-balloon times to under 90 minutes, which is vital for patient survival.
-
Communication Systems: Establishing robust communication channels among emergency responders, hospital staff, and cardiology teams is essential. Effective communication facilitates rapid decision-making, especially in acute situations where every minute counts.
-
Client Management Software: Utilizing integrated software solutions can streamline data entry and retrieval, ensuring that client information is readily accessible. This integration facilitates quicker assessments and interventions, as evidenced by AI systems that have significantly reduced false-positive activations.
-
Emergency Protocols: Clear emergency procedures should be created, detailing actions to take when a heart attack is suspected. These protocols must include medication administration and transfer procedures, ensuring that all team members are prepared to act swiftly and effectively.
By ensuring these resources are available, clinical teams can enhance their preparedness to respond quickly and efficiently to cardiac cases, ultimately improving outcomes for individuals.

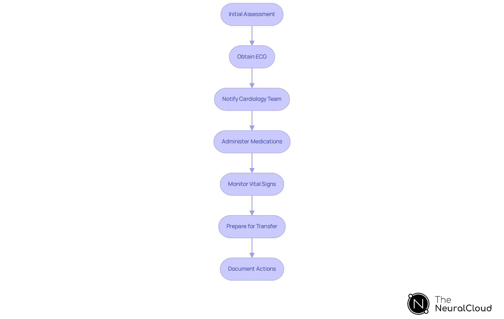
Execute the STEMI Algorithm: Step-by-Step Implementation
Executing the STEMI algorithm involves several critical steps:
-
Initial Assessment: Quickly assess the individual for symptoms of acute coronary syndrome, including chest pain, shortness of breath, and diaphoresis.
-
Obtain ECG: Perform a 12-lead ECG immediately to identify ST-segment elevation. Utilizing Neural Cloud Solutions' MaxYield™, healthcare professionals benefit from advanced noise filtering and distinct wave recognition. This ensures accurate readings even in challenging conditions, addressing common challenges in ECG analysis.
-
Notify the cardiology team: If the STEMI algorithm confirms STEMI, promptly notify the cardiology team and activate the catheterization lab to ensure timely intervention.
-
Administer medications: Administer medications according to the STEMI algorithm by starting aspirin and other antiplatelet agents as per protocol while preparing for potential thrombolytic therapy or PCI (Percutaneous Coronary Intervention). This step is crucial for minimizing heart damage.
-
Monitor Vital Signs: Employ the STEMI algorithm to continuously observe the individual's vital signs and ECG for any changes. Leveraging MaxYield™'s automated labeling enhances efficiency and accuracy in tracking, allowing for better patient management.
-
Prepare for Transfer: If necessary, prepare the individual for transfer to a facility equipped for advanced cardiac care by utilizing the STEMI algorithm. Ensure all relevant medical information is communicated to facilitate seamless care.
-
Document Actions: Keep detailed records of all assessments, interventions, and communications throughout the STEMI algorithm. The continuous learning model of MaxYield™ enhances diagnostic yield over time, supporting better outcomes.
Adhering to these steps carefully guarantees that individuals receive prompt and efficient treatment during a heart attack episode.

Troubleshoot Common Challenges in STEMI Algorithm Implementation
The implementation of the stemi algorithm can present several challenges. Here’s an overview of common issues and strategies to troubleshoot them:
-
Delayed ECG Acquisition: Delays in ECG acquisition can be mitigated by ensuring that ECG machines are readily available and that staff are trained to perform ECGs promptly. Establishing a protocol for immediate ECG acquisition upon the arrival of the individual can significantly reduce the time from first medical contact (FMC) to diagnosis. Research indicates that prioritizing ECG recording can lead to a reduction in door-to-balloon (D2D) times, ultimately enhancing outcomes for individuals.
-
Communication Breakdowns: Clear communication protocols among team members are essential. Regular drills can reinforce these protocols, improving response times. For instance, in emergency settings, establishing a direct line of communication between emergency physicians and cardiologists can expedite decision-making and facilitate timely interventions.
-
Resource Limitations: In resource-constrained environments, it’s crucial to prioritize critical interventions. Utilizing telemedicine options to consult with specialists remotely can help overcome geographical barriers and ensure that individuals receive timely care. This method has been shown to improve the effectiveness of heart attack treatment, especially in rural areas.
-
Staff Training Gaps: Regular training sessions and simulations are vital for keeping staff updated on the latest protocols. Ongoing education on identifying unusual signs of heart attacks can enhance diagnostic precision, ensuring that healthcare practitioners are well-equipped to manage various cases.
-
Individual Variability: Be prepared for variations in individual presentation. Continuous education on recognizing unusual symptoms of heart attacks can improve diagnostic accuracy. For example, research has indicated that older individuals and women often exhibit different symptoms, which can lead to delays in diagnosis if not adequately identified.
By proactively addressing these challenges, healthcare teams can enhance their implementation of the stemi algorithm, ultimately leading to better patient outcomes.

Conclusion
The STEMI algorithm plays a crucial role in emergency medicine, serving as a systematic approach for the swift identification and treatment of heart attack patients. This method significantly enhances survival rates and minimizes complications. By utilizing this algorithm, healthcare providers can ensure that every second is utilized effectively in delivering life-saving care, ultimately improving patient outcomes.
Key insights from this guide underscore the importance of:
- Advanced tools
- Thorough training
- Efficient communication systems
for the successful execution of the STEMI algorithm. The integration of AI technologies and robust protocols has been shown to streamline processes, reduce delays, and enhance diagnostic accuracy. Additionally, addressing common challenges such as resource limitations and communication breakdowns is vital for maintaining the algorithm's efficiency in real-world scenarios.
Recognizing the significance of the STEMI algorithm reveals its foundational role in emergency cardiac care. As healthcare professionals refine their practices and adopt innovative technologies, the potential for improved patient outcomes becomes increasingly achievable. It is essential for medical teams to prioritize the implementation of this algorithm, ensuring they are well-equipped to respond effectively to cardiac emergencies and ultimately save lives.
Frequently Asked Questions
What is the STEMI algorithm and why is it important in clinical settings?
The STEMI algorithm is a framework used in emergency medicine to quickly identify and treat individuals experiencing a heart attack. Its importance lies in enabling prompt action, as delays in treatment can significantly increase the risk of mortality.
How does the STEMI algorithm impact treatment times for heart attack patients?
Following the STEMI algorithm ensures that patients receive timely care, which is critical for reducing serious complications or death. Studies indicate that treatment delays exceeding 90 minutes can lead to higher mortality rates.
What role does AI play in enhancing the effectiveness of the STEMI algorithm?
AI-driven ECG analysis has been shown to reduce false activation rates in heart attack cases, improving the accuracy of identifying genuine heart attacks. This leads to a more efficient triage process and quicker interventions, achieving door-to-balloon times of under 90 minutes for patients with acute coronary occlusion.
What are the benefits of adhering to the STEMI algorithm in emergency departments?
Adhering to the STEMI algorithm enhances efficiency in emergency departments by optimizing resource allocation and improving overall patient care, leading to better management of heart attack cases.
Can you provide examples of the effectiveness of the STEMI algorithm?
Yes, organizations that implement AI-enhanced emergency heart attack protocols report significant improvements in patient outcomes. A study involving over 1,000 heart attack activations showed that AI models achieved a sensitivity of 92% in detecting actual heart attacks, outperforming traditional methods.
What methodologies are mentioned as part of the advancements in cardiac care strategies?
The article mentions the Gold Standard Methodologies employed by Neural Cloud Solutions as part of the advancements in integrating AI technologies with cardiac care strategies, which lead to improved patient management and outcomes in emergency settings.




