Introduction
The rapid evolution of technology in healthcare is reshaping the diagnosis and management of critical conditions like ST-elevation myocardial infarction (STEMI). One of the key advancements is the integration of advanced tools such as Neural Cloud Solutions' MaxYield™ platform. This platform significantly enhances the accuracy and efficiency of ECG analysis, which can lead to improved patient outcomes. However, as the stakes rise with every minute of delay in treatment, developers face the challenge of ensuring their tools effectively address the complexities of STEMI diagnosis.
This article explores ten key insights that underscore the importance of innovative ECG technologies, the critical role of timely symptom recognition, and the evolving standards in STEMI management. By focusing on these areas, we aim to improve care in acute situations. The MaxYield™ platform offers features that streamline ECG analysis, providing healthcare professionals with the tools they need to make informed decisions quickly.
In summary, the integration of such technologies not only enhances diagnostic accuracy but also supports timely interventions, ultimately benefiting patient care.
Neural Cloud Solutions: Transforming ECG Analysis with MaxYield™
Challenges in
Electrocardiogram (ECG) analysis has long faced challenges in clarity and accuracy, often hampered by noise and artifacts, making it difficult for clinicians to obtain results quickly.
Features of the
Neural Cloud Solutions addresses these challenges with its platform, a groundbreaking technology that enhances ECG analysis. This cutting-edge system utilizes advanced AI algorithms to analyze over 200,000 heartbeats in less than five minutes. Key features include:
- Signal Processing: Effectively reduces interference, ensuring clearer signals.
- Feature Detection: Isolates and labels critical features such as P-wave, QRS complex, and T-wave onsets and offsets in every heartbeat.
- Versatile Data Processing: Compatible with various devices, including wearables and Holter monitors.
Advantages for
The system not only enhances the accuracy of ECG interpretation but also improves workflow efficiency. By automating data processing, healthcare providers can focus on critical decision-making rather than being bogged down by manual tasks. Its seamless integration capabilities further support diverse clinical environments, making it an essential tool in cardiac care. As AI technology continues to evolve, the platform sets a new standard for efficiency and reliability in ECG analysis.

Recognize Clinical Presentation of STEMI for Timely Intervention
The clinical presentation of a heart attack typically includes chest pain, shortness of breath, and diaphoresis. Patients often describe the pain as a pressure or tightness, which may radiate to the arms, neck, or jaw. Quickly identifying these symptoms is crucial, particularly in the context of emergency care, as timely intervention can significantly improve outcomes. Research indicates that a delay in treatment can triple the risk of death, with only 17% of patients diagnosed with ST-elevation myocardial infarction receiving life-saving treatment in time.
To address these challenges, health technology creators should focus on integrating diagnostic tools into their tools. This can aid clinicians in swiftly recognizing critical symptoms. Leveraging Neural Cloud Solutions' MaxYield™ platform enhances ECG analysis efficiency through advanced algorithms and data extraction. This addresses issues like noise interference and signal artifacts, which can complicate diagnosis.
As Dr. Michos emphasizes, the prompt identification and intervention through a structured protocol are vital for improving survival rates. This proactive approach not only facilitates timely treatment but also aligns with current best practices for managing heart attack presentations. Ultimately, it enhances patient outcomes.

Interpret Key ECG Findings to Identify STEMI Accurately
Key ECG findings indicative of a heart attack include elevation of at least 1 mm in two or more contiguous leads, a ST segment elevation. The emergence of symptoms within minutes to hours of a myocardial infarction, along with the later formation of Q waves, further solidifies the diagnosis. Recent studies indicate that advanced technology, such as that provided by Neural Cloud Solutions' system, significantly improves the detection of STEMI using a machine learning approach, achieving a sensitivity of 92% compared to 71% for standard methods, while also reducing false positives to around 8%.
through several key features:
- Beat-by-beat analysis: This feature offers detailed insights into each heartbeat, facilitating precise monitoring.
- Automated labeling: It effectively identifies and labels critical data, even in recordings with high levels of noise and artifact.
- Waveform identification: This capability delivers P-wave, QRS complex, and T-wave onsets and offsets, ensuring comprehensive analysis.
Developers should prioritize the ability of their ECG analysis tools to highlight these critical changes, enabling healthcare professionals to make informed decisions swiftly. Identifying these indicators is essential, as prompt intervention using a reperfusion strategy can significantly reduce morbidity and mortality associated with acute myocardial infarction. This underscores the importance of incorporating technologies like MaxYield™ in clinical settings. As noted by Timothy D. Henry, MD, FACC, AI-enhanced heart attack diagnosis has the potential to shorten time to treatment and minimize false activations, emphasizing the practical benefits of these technologies.

Understand Evolution of ECG Changes in STEMI Diagnosis
The evolution of changes in individuals is crucial for accurate diagnosis. Initially, hyperacute T waves appear, which can progress to ST-segment elevation, followed by T-wave inversion and the formation of Q waves. Understanding these stages is essential for healthcare professionals to make timely interventions.
by identifying and labeling critical data, even in recordings with high levels of noise and artifact. This capability allows clinicians to salvage previously obscured sections of lengthy Holter monitors. By incorporating advanced technologies, such as Neural Cloud Solutions' product, diagnostic accuracy is significantly enhanced, with sensitivity reaching 92% and specificity at 81%, compared to traditional methods.
The advantages of using MaxYield™ extend beyond improved accuracy. The platform enables ongoing monitoring, which is vital for informed decision-making based on real-time data. Current research emphasizes the importance of tracking ECG changes, as delays in treatment longer than 90 minutes can increase the risk of death by about three times. By utilizing its continuous learning model, MaxYield™ provides clinicians with a comprehensive perspective of the individual's changing cardiac condition, ultimately enhancing outcomes in critical cases.
Additionally, addressing implementation and reimbursement strategies for new technologies remains a critical concern. Ensuring that these advancements can be effectively integrated into clinical practice is essential for maximizing their benefits.

Identify Reciprocal Changes in ECG for Enhanced Diagnosis
Diagnosing STEMI can be challenging, particularly when it involves interpreting the ECG. Mutual alterations, such as ST-segment depression in leads opposite the infarction region, serve as crucial indicators. For instance, ST elevation in inferior leads often correlates with anterior wall infarction. However, recent studies reveal that up to 40% of patients with STEMI may not exhibit typical 12 lead ECG STEMI findings, highlighting the need for advanced diagnostic tools.
The technology addresses these challenges by integrating sophisticated algorithms designed to accurately identify and highlight reciprocal changes. This feature significantly enhances diagnostic accuracy and reduces the likelihood of misdiagnosis. By utilizing AI-driven ECG analysis tools, such as those offered by Neural Cloud Solutions, clinicians can benefit from real-time and adaptive algorithms that transform noisy recordings into clear signals.
One of the key advantages of the system is its compatibility with various devices, allowing healthcare professionals to gain deeper insights into their assessments. User testimonials further affirm its effectiveness in improving diagnostic precision, making it a valuable asset in acute myocardial infarction cases. As the field of cardiology continues to evolve, equipping ECG analysis tools like MaxYield™ to recognize and interpret 12 lead ECG STEMI will be essential for enhancing patient outcomes.

Explore STEMI Territories to Guide Clinical Decisions
ST-segment elevation myocardial infarctions (STEMIs) can be categorized based on the territories they impact, and a mindmap is used to identify these regions, such as anterior, inferior, and lateral. Each territory correlates with specific changes observed in the ECG. For example, an anterior territory typically shows ST-segment elevation, whereas inferior territories are often indicated by alterations in leads II, III, and aVF when evaluated through a 12 lead ECG.
To support clinicians, developers should design tools that allow clinicians to visualize these territories effectively. Such features can significantly enhance treatment decisions, ensuring that patients receive timely care. Recent studies underscore the connection between ECG findings and coronary artery regions, highlighting the necessity for accurate diagnosis in the evolving landscape of heart attack care.

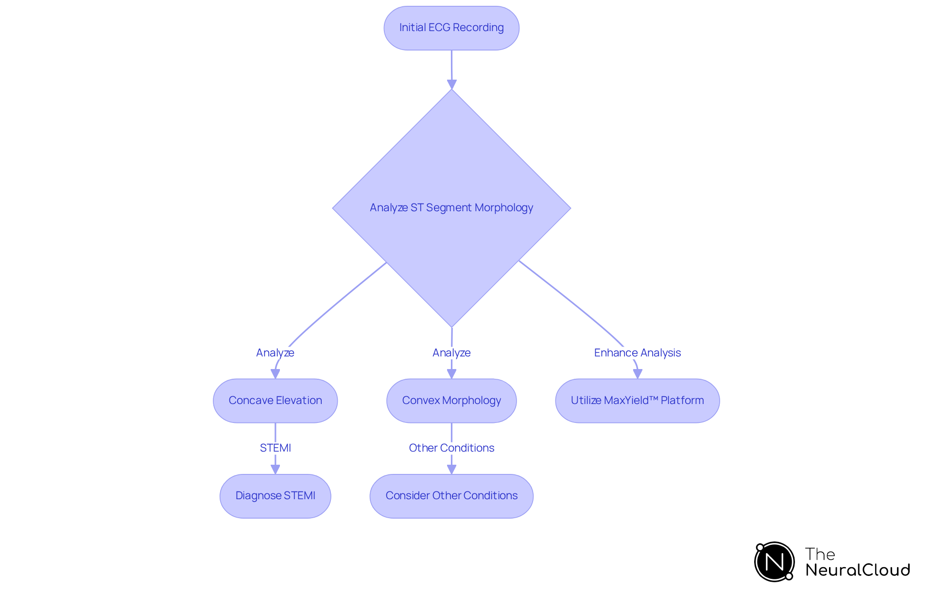
Analyze ST Segment Morphology for Accurate STEMI Diagnosis
The morphology of the ST segment plays a vital role in the accurate interpretation of a 12 lead ECG, particularly in identifying STEMI. Concave ST segment elevation typically indicates a myocardial infarction, while convex morphology may point to other cardiac conditions. To address these challenges, developers must ensure their ECG analysis tools can accurately detect abnormalities, providing clinicians with reliable information.
The MaxYield™ platform revolutionizes ECG analysis by effectively mapping ECG signals through noise. It transforms noisy recordings into detailed insights, isolating key features in every heartbeat. With the capability to analyze 200,000 heartbeats in under five minutes, MaxYield™ enhances diagnostic yield through advanced and adaptive algorithms.
Current best practices emphasize the importance of quickly evaluating patients with chest pain, aiming to conduct a diagnosis within ten minutes of initial medical contact to improve outcomes. By integrating robust algorithms that focus on ST segment morphology, developers can significantly enhance their tools' diagnostic capabilities. This ultimately aids clinicians in making informed decisions swiftly, leading to better patient care.

Utilize Diagnostic Testing to Confirm STEMI Cases
In diagnosing ST-elevation myocardial infarction (STEMI), utilizing the diagnostic tests alongside biomarkers like troponin levels and imaging studies is crucial for accurate confirmation. These biomarkers indicate myocardial injury, providing essential information that complements ECG findings. Elevated troponin levels confirm myocardial damage, while imaging studies, such as echocardiograms and angiography, visualize cardiac function.
Health tech developers should prioritize incorporating these diagnostic tests into their platforms for a comprehensive evaluation of individuals' conditions. Current best practices advocate for a multi-faceted approach, where the analysis of ECG findings is enhanced by real-time biomarker data and imaging results. This integration streamlines the diagnostic process and facilitates timely interventions, ultimately improving outcomes for individuals.
Platforms that effectively integrate ECG analysis with biomarker testing and imaging capabilities represent the future of heart attack evaluation. For instance, tools like Queen of Hearts™ enhance triage accuracy by combining these elements, ensuring patients receive appropriate care without unnecessary delays. A study presented at the 2025 Transcatheter Cardiovascular Therapeutics (TCT) conference demonstrated that the AI model detected 553 confirmed STEMIs compared to 427 detected by traditional methods, achieving a false positive rate of just 7.9% compared to 41.8% for standard triage.
By utilizing technologies such as artificial intelligence, developers can significantly improve the diagnostic yield and efficiency of heart attack evaluations. As Timothy D. Henry, MD, noted, AI has the potential to shorten treatment times and reduce false activations, highlighting the importance of integrating AI with human judgment in clinical environments.

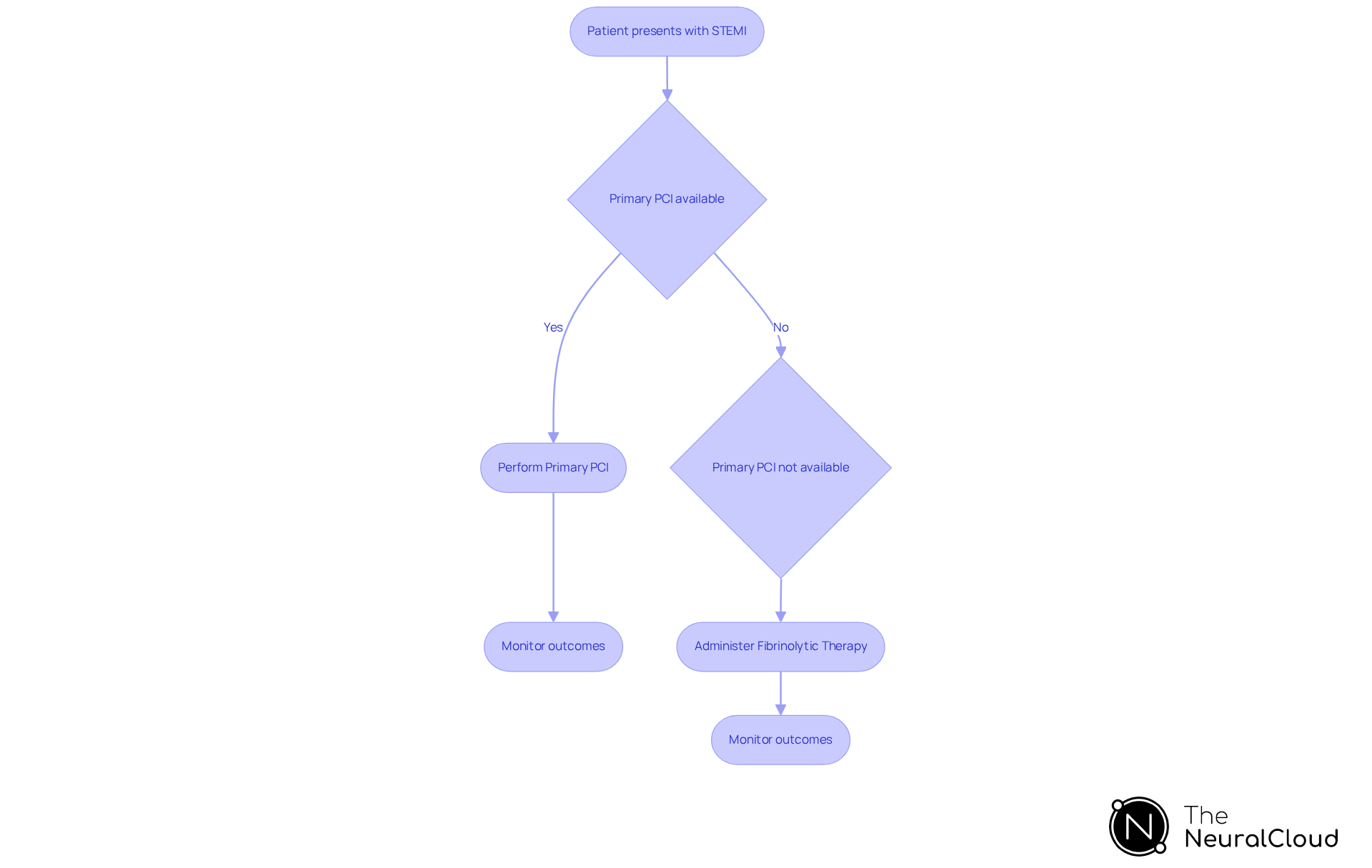
Implement Effective Treatment Strategies for STEMI Management
Effective management of a STEMI hinges on prompt intervention, primarily through percutaneous coronary intervention (PCI) and medication. Primary PCI stands out as the preferred method due to its superior efficacy in restoring coronary perfusion, especially when performed within the first few hours of symptom onset. Research shows that timely treatment is critical; every 30-minute delay in treatment correlates with a 10% increase in in-hospital mortality.
Fibrinolytic therapy serves as a vital alternative when primary PCI is unavailable or cannot be performed quickly. Current guidelines recommend fibrinolytics for individuals with ST-segment elevation myocardial infarction, as indicated by a 12-lead ECG, when presenting within three hours of symptom onset, particularly in scenarios where PCI capabilities are limited. Recent studies indicate that while primary PCI typically leads to better outcomes, fibrinolytics can still reduce mortality rates, especially among patients treated at community hospitals.
Health tech developers should focus on creating innovative tools that support decision-making for clinicians. Technologies like ECG monitoring product, which utilize advanced noise filtering and automation, can significantly enhance the quality of care for heart attack patients. By integrating real-time data and clinical guidelines, these tools streamline the decision-making process, ensuring healthcare providers can make informed decisions swiftly.
The ECG analysis platform exemplifies this approach, enhancing diagnostic accuracy over time through its continuous learning model. It adapts to new data, improving efficiency and effectiveness in ECG analysis. Institutions should also adopt standardized protocols for administering fibrinolytics when transfer delays are anticipated, as this could further boost treatment efficacy.

Recognize Pearls and Pitfalls in STEMI Diagnosis and Management
In the realm of heart attack diagnosis, there is a risk of failing to recognize atypical presentations. To enhance diagnostic precision, it’s essential to conduct a thorough medical history and perform repeated ECG evaluations. Research indicates that the misdiagnosis rate is approximately 26.5%, underscoring the need for careful interpretation. Developers should focus on integrating alerts within their tools to highlight potential pitfalls and offer comprehensive guidance on best practices.
The solution from Neural Cloud Solutions addresses these challenges effectively. It features a platform that enhances ECG analysis through advanced algorithms and advanced noise reduction techniques. This platform tackles issues like physiological variability and signal artifacts, ensuring accurate readings. Such improvements are vital for effective diagnosis of STEMI.
By utilizing the MaxYield™ platform, healthcare professionals can expect significant benefits. Here are some key features and advantages:
- Automation: Streamlines the ECG analysis process, reducing the time needed for interpretation.
- Noise Reduction Techniques: Enhances the clarity of ECG signals, leading to more accurate diagnoses.
- Machine Learning: Adapts to new data, improving the platform's performance over time.
These features not only improve diagnostic accuracy but also significantly enhance patient outcomes. This aligns with the latest 2025 guidelines, which emphasize the importance of timely intervention. By adopting the MaxYield™ platform, healthcare professionals can ensure they are equipped with the tools necessary for effective diagnosis and treatment.

Conclusion
The advancements in 12 lead ECG STEMI analysis, particularly through the MaxYield™ platform by Neural Cloud Solutions, represent a significant leap forward in cardiac care. Traditional ECG analysis often faces challenges such as noise interference and the complexity of interpreting ST-elevation myocardial infarctions (STEMI). The MaxYield™ platform addresses these issues by leveraging cutting-edge AI technology, enabling healthcare professionals to achieve unprecedented accuracy and efficiency in diagnosing and managing STEMI cases.
Key features of the MaxYield™ platform include:
- Automated noise filtering
- Beat-by-beat analysis
- The ability to identify reciprocal changes
These features enhance the clarity of ECG readings and streamline clinical workflows, allowing for timely interventions that can ultimately save lives. By improving diagnostic capabilities, the platform empowers clinicians to recognize STEMI symptoms more effectively and interpret ECG findings with greater precision.
The integration of advanced technologies like MaxYield™ into clinical practice is not merely an innovation; it is a vital step towards enhancing patient care. As the healthcare landscape continues to evolve, embracing these tools will enable clinicians to make informed decisions swiftly. This, in turn, leads to improved survival rates and quality of life for patients experiencing heart attacks.
In conclusion, the call to action is clear: developers and healthcare providers must prioritize the adoption of advanced ECG analysis technologies. By doing so, they can ensure that timely and effective care becomes the standard in managing STEMI cases, ultimately benefiting both healthcare professionals and patients alike.
Frequently Asked Questions
What challenges does ECG analysis face?
ECG analysis often struggles with clarity and accuracy due to noise and artifacts. Traditional methods can be time-consuming and prone to human error, making it difficult for healthcare professionals to obtain reliable cardiac insights quickly.
What is the MaxYield™ platform?
MaxYield™ is a groundbreaking technology developed by Neural Cloud Solutions that automates ECG signal processing using advanced AI algorithms. It can analyze over 200,000 heartbeats in less than five minutes.
What are the key features of the MaxYield™ platform?
The key features include advanced noise filtering to reduce interference, artifact handling to isolate and label critical features of heartbeats, and versatile data processing compatible with various devices, including wearables and Holter monitors.
How does the MaxYield™ platform benefit healthcare professionals?
The platform enhances the accuracy of ECG analysis and streamlines workflows by automating data processing, allowing healthcare professionals to focus on critical decision-making rather than manual tasks. It also integrates seamlessly into diverse clinical environments.
What are the symptoms of STEMI that can be identified through a 12 lead ECG?
Symptoms of STEMI include chest pain, shortness of breath, and diaphoresis, with pain often described as pressure or tightness radiating to the arms, neck, or jaw.
Why is timely intervention important for STEMI patients?
Early treatment significantly improves outcomes for STEMI patients, as research shows that a time-to-reperfusion exceeding 90 minutes can triple the risk of death.
How does the MaxYield™ platform improve the identification of STEMI?
The platform enhances ECG analysis efficiency through automated labeling and data extraction, addressing issues like physiological variability and signal artifacts that complicate diagnosis.
What key ECG findings indicate a heart attack?
Key findings include ST-segment elevation of at least 1 mm in two or more contiguous leads, the emergence of hyperacute T waves, and the later formation of Q waves.
How does AI-based ECG analysis compare to standard methods for detecting STEMI?
AI-based ECG analysis, such as that provided by the MaxYield™ system, achieves a sensitivity of 92% for detecting STEMI, compared to 71% for standard methods, while reducing false-positive activation rates to around 8%.
What additional features does MaxYield™ offer for ECG analysis?
Additional features include beat-by-beat analysis for detailed insights, advanced noise filtering for accurate identification of data, and waveform identification for comprehensive analysis of critical heart features.
List of Sources
- Neural Cloud Solutions: Transforming ECG Analysis with MaxYield™
- AI/ML Innovations (OTCQB: AIMLF) pilots NeuralCloud ECG tools for elite athletes (https://stocktitan.net/news/AIMLF/aiml-subsidiary-neural-cloud-enters-pilot-with-cornerstone-k2y3zig4earz.html)
- aiml.health (https://aiml.health/press-release/aiml-subsidiary-neuralcloud-solutions-commencing-pilot-with-canadian-cardiology-clinic-to-advance-ai-powered-ecg-reporting)
- AIML Subsidiary NeuralCloud Solutions and Toronto Heart Centre Launch a Pilot Program to Test AI-Powered Holter ECG Reporting (https://morningstar.com/news/accesswire/1083783msn/aiml-subsidiary-neuralcloud-solutions-and-toronto-heart-centre-launch-a-pilot-program-to-test-ai-powered-holter-ecg-reporting)
- Checking your browser - reCAPTCHA (https://pmc.ncbi.nlm.nih.gov/articles/PMC12419789)
- healthcare-bulletin.co.uk (https://healthcare-bulletin.co.uk/article/artificial-intelligence-assisted-ecg-interpretation-versus-conventional-reporting-in-predicting-arrhythmias-in-acute-coronary-syndrome-a-diagnostic-accuracy-study-4252)
- Recognize Clinical Presentation of STEMI for Timely Intervention
- New study finds AI model improves heart attack detection (https://health.ucdavis.edu/news/headlines/new-study-finds-ai-model-improves-heart-attack-detection/2025/11)
- AI-ECG Finds STEMI Faster, Cuts False-Positive Cath Lab Activations (https://tctmd.com/news/ai-ecg-finds-stemi-faster-cuts-false-positive-cath-lab-activations)
- AI-Based ECG Analysis Significantly Improves STEMI Detection, Reduces False Activations - American College of Cardiology (https://acc.org/latest-in-cardiology/articles/2025/10/24/16/56/tues-554pm-ai-tct-2025)
- Trends and Outcomes of ST‐Segment–Elevation Myocardial Infarction Among Young Women in the United States | Journal of the American Heart Association (https://ahajournals.org/doi/10.1161/JAHA.122.026811)
- PMcardio Reports Positive RCT Results and Late-Breaking Clinical Science for STEMI Detection (https://powerfulmedical.com/blog/pmcardio-reports-positive-rct-results-and-late-breaking-clinical-science-for-stemi-detection)
- Interpret Key ECG Findings to Identify STEMI Accurately
- AI-Based ECG Analysis Significantly Improves STEMI Detection, Reduces False Activations - American College of Cardiology (https://acc.org/latest-in-cardiology/articles/2025/10/24/16/56/tues-554pm-ai-tct-2025)
- New study finds AI model improves heart attack detection (https://health.ucdavis.edu/news/headlines/new-study-finds-ai-model-improves-heart-attack-detection/2025/11)
- AI-ECG Finds STEMI Faster, Cuts False-Positive Cath Lab Activations (https://tctmd.com/news/ai-ecg-finds-stemi-faster-cuts-false-positive-cath-lab-activations)
- AI-based ECG model linked to reduction in false positives for heart attack (https://healio.com/news/cardiology/20251030/aibased-ecg-model-linked-to-reduction-in-false-positives-for-heart-attack)
- STEMI - Electrocardiogram - M3 Curriculum | SAEM (https://saem.org/about-saem/academies-interest-groups-affiliates2/cdem/for-students/online-education/m3-curriculum/group-electrocardiogram-(ecg)-rhythm-recognition/stemi)
- Understand Evolution of ECG Changes in STEMI Diagnosis
- AI-based ECG model linked to reduction in false positives for heart attack (https://healio.com/news/cardiology/20251030/aibased-ecg-model-linked-to-reduction-in-false-positives-for-heart-attack)
- AI-ECG Finds STEMI Faster, Cuts False-Positive Cath Lab Activations (https://tctmd.com/news/ai-ecg-finds-stemi-faster-cuts-false-positive-cath-lab-activations)
- AI-Based ECG Analysis Significantly Improves STEMI Detection, Reduces False Activations - American College of Cardiology (https://acc.org/latest-in-cardiology/articles/2025/10/24/16/56/tues-554pm-ai-tct-2025)
- The evolution of electrocardiographic changes in ST-segment elevation myocardial infarction - PubMed (https://pubmed.ncbi.nlm.nih.gov/19751632)
- New study finds AI model improves heart attack detection (https://health.ucdavis.edu/news/headlines/new-study-finds-ai-model-improves-heart-attack-detection/2025/11)
- Identify Reciprocal Changes in ECG for Enhanced Diagnosis
- PMcardio Reports Positive RCT Results and Late-Breaking Clinical Science for STEMI Detection (https://powerfulmedical.com/blog/pmcardio-reports-positive-rct-results-and-late-breaking-clinical-science-for-stemi-detection)
- AI-Enabled ECG Analysis Improves Diagnostic Accuracy and Reduces False STEMI Activations: A Multicenter U.S. Registry | PMcardio: AI-Powered ECG Interpretation | Powerful Medical (https://powerfulmedical.com/research/ai-enabled-ecg-analysis-improves-diagnostic-accuracy-and-reduces-false-stemi-activations-a-multicenter-u-s-registry)
- AI-ECG Finds STEMI Faster, Cuts False-Positive Cath Lab Activations (https://tctmd.com/news/ai-ecg-finds-stemi-faster-cuts-false-positive-cath-lab-activations)
- AI-Based ECG Analysis Significantly Improves STEMI Detection, Reduces False Activations - American College of Cardiology (https://acc.org/latest-in-cardiology/articles/2025/10/24/16/56/tues-554pm-ai-tct-2025)
- Significance of reciprocal ST segment depression in ST... : Egyptian Journal of Critical Care Medicine (https://journals.lww.com/ejccm/fulltext/2017/04000/significance_of_reciprocal_st_segment_depression.4.aspx)
- Explore STEMI Territories to Guide Clinical Decisions
- AI-driven ECG improves detection of severe heart attacks (https://news-medical.net/news/20251029/AI-driven-ECG-improves-detection-of-severe-heart-attacks.aspx)
- AI-Based ECG Analysis Significantly Improves STEMI Detection, Reduces False Activations - American College of Cardiology (https://acc.org/latest-in-cardiology/articles/2025/10/24/16/56/tues-554pm-ai-tct-2025)
- jacc.org (https://jacc.org/doi/10.1016/j.jacadv.2024.101438)
- AI-ECG Finds STEMI Faster, Cuts False-Positive Cath Lab Activations (https://tctmd.com/news/ai-ecg-finds-stemi-faster-cuts-false-positive-cath-lab-activations)
- PMcardio Reports Positive RCT Results and Late-Breaking Clinical Science for STEMI Detection (https://powerfulmedical.com/blog/pmcardio-reports-positive-rct-results-and-late-breaking-clinical-science-for-stemi-detection)
- Analyze ST Segment Morphology for Accurate STEMI Diagnosis
- Trends and Outcomes of ST‐Segment–Elevation Myocardial Infarction Among Young Women in the United States | Journal of the American Heart Association (https://ahajournals.org/doi/10.1161/JAHA.122.026811)
- AI-ECG Finds STEMI Faster, Cuts False-Positive Cath Lab Activations (https://tctmd.com/news/ai-ecg-finds-stemi-faster-cuts-false-positive-cath-lab-activations)
- PMcardio Reports Positive RCT Results and Late-Breaking Clinical Science for STEMI Detection (https://powerfulmedical.com/blog/pmcardio-reports-positive-rct-results-and-late-breaking-clinical-science-for-stemi-detection)
- STEMI - Electrocardiogram - M3 Curriculum | SAEM (https://saem.org/about-saem/academies-interest-groups-affiliates2/cdem/for-students/online-education/m3-curriculum/group-electrocardiogram-(ecg)-rhythm-recognition/stemi)
- news-medical.net (https://news-medical.net/news/20251029/Novel-AI-ECG-model-outperforms-standard-triage-for-acute-coronary-occlusion.aspx)
- Utilize Diagnostic Testing to Confirm STEMI Cases
- AI-Based ECG Analysis Significantly Improves STEMI Detection, Reduces False Activations - American College of Cardiology (https://acc.org/latest-in-cardiology/articles/2025/10/24/16/56/tues-554pm-ai-tct-2025)
- New study finds AI model improves heart attack detection (https://health.ucdavis.edu/news/headlines/new-study-finds-ai-model-improves-heart-attack-detection/2025/11)
- AI-driven ECG improves detection of severe heart attacks (https://news-medical.net/news/20251029/AI-driven-ECG-improves-detection-of-severe-heart-attacks.aspx)
- PMcardio Reports Positive RCT Results and Late-Breaking Clinical Science for STEMI Detection (https://powerfulmedical.com/blog/pmcardio-reports-positive-rct-results-and-late-breaking-clinical-science-for-stemi-detection)
- AI-ECG Finds STEMI Faster, Cuts False-Positive Cath Lab Activations (https://tctmd.com/news/ai-ecg-finds-stemi-faster-cuts-false-positive-cath-lab-activations)
- Implement Effective Treatment Strategies for STEMI Management
- healio.com (https://healio.com/news/cardiology/20251110/rapid-zalunfiban-treatment-shows-promise-for-suspected-stemi)
- Fibrinolysis or Primary PCI in ST-Segment Elevation Myocardial Infarction | NEJM (https://nejm.org/doi/full/10.1056/NEJMoa1301092)
- Fibrinolytic Therapy Versus Primary Percutaneous Coronary Interventions for ST-Segment Elevation Myocardial Infarction in Kentucky: Time to Establish Systems of Care? - PMC (https://pmc.ncbi.nlm.nih.gov/articles/PMC3746985)
- iMODERN and PROMISE Trials Offer Fresh Insights Into STEMI and MINOCA Management - American College of Cardiology (https://acc.org/latest-in-cardiology/articles/2025/10/24/16/56/tues-254pm-combo-mi-tct-2025)
- Recognize Pearls and Pitfalls in STEMI Diagnosis and Management
- New Guideline on Acute Coronary Syndromes: Key Takeaways (https://consultqd.clevelandclinic.org/new-guideline-on-acute-coronary-syndromes-key-takeaways-for-cardiologists)
- Analysis of the accuracy of automatic electrocardiogram interpretation in ST-segment elevation myocardial infarction - PMC (https://pmc.ncbi.nlm.nih.gov/articles/PMC8995511)
- Top 5 Tips to Avoid Misinterpreting the ECG/EKG (https://acadoodle.com/articles/top-5-tips-to-avoid-misinterpreting-the-ecg-ekg)
- AI-ECG Finds STEMI Faster, Cuts False-Positive Cath Lab Activations (https://tctmd.com/news/ai-ecg-finds-stemi-faster-cuts-false-positive-cath-lab-activations)
- Technical Factors Involved in False Positive ECG STEMI Diagnoses (https://dicardiology.com/article/technical-factors-involved-false-positive-ecg-stemi-diagnoses)




