Overview
The article addresses the significant challenges faced in ECG analysis, particularly in the context of anterior wall myocardial infarction (MI). Health tech developers need to understand these challenges to enhance diagnostic accuracy and efficiency. The MaxYield™ platform emerges as a solution, offering advanced features that streamline ECG interpretation.
One of the standout features of the MaxYield™ platform is its advanced automation. This capability allows for quicker ECG analysis, reducing the time healthcare professionals spend on interpretation. Additionally, the integration of AI algorithms enhances the accuracy of diagnoses, minimizing the risk of misdiagnosis. Real-time monitoring further supports clinicians by providing immediate insights into patient conditions, which is crucial for timely interventions.
The advantages of utilizing the MaxYield™ platform are clear. By improving the speed and precision of ECG analysis, healthcare professionals can make informed clinical decisions more rapidly. This not only enhances patient outcomes but also contributes to overall healthcare efficiency. With the ability to mitigate misdiagnosis, the platform ultimately supports better patient care and safety.
In summary, the MaxYield™ platform stands out as a vital tool for health tech developers and healthcare professionals alike. Its features not only address the complexities of ECG analysis but also deliver tangible benefits that enhance clinical practice.
Introduction
Interpreting anterior wall myocardial infarction (MI) ECGs presents significant challenges for healthcare professionals, often resulting in misdiagnoses that can jeopardize patient outcomes. As the need for accurate and timely ECG analysis increases, advanced technologies like Neural Cloud Solutions' MaxYield™ platform emerge as transformative tools.
This article delves into ten key insights on how AI-driven solutions can improve the detection and interpretation of anterior wall MI ECGs, prompting essential questions about the future of cardiac diagnostics.
How can developers harness these innovations to enhance clinical decision-making and ultimately save lives?
Neural Cloud Solutions: MaxYield™ for Enhanced Anterior Wall MI ECG Analysis
The examination of front wall myocardial infarction (MI) ECGs presents significant challenges for healthcare professionals. Traditional methods can be time-consuming and prone to human error, which can delay critical interventions. Neural Cloud Solutions' MaxYield™ platform addresses these issues head-on, revolutionizing ECG analysis through automation and advanced technology.
The MaxYield™ platform automates the detection and labeling of critical waveform features, processing over 200,000 heartbeats in under five minutes. This rapid evaluation enables healthcare professionals to quickly identify ST elevation and other vital signs of anterior wall MI ECG, which is crucial for timely intervention. By integrating AI algorithms, the platform enhances the clarity of ECG signals, allowing clinicians to make informed decisions based on precise and reliable data.
Recent advancements in ECG evaluation highlight the importance of AI in improving diagnostic capabilities. For example, the Denoised Convolutional AutoEncoder (DCAE) model has shown remarkable performance in reconstructing high-resolution ECG signals from low-resolution inputs, achieving an impressive accuracy of 99.71% in predicting cardiovascular diseases. These innovations not only elevate the quality of ECG interpretation but also streamline clinical workflows, ultimately benefiting patient outcomes.
Cardiologists have lauded the MaxYield™ platform for its effectiveness in transforming ECG analysis. They emphasize its ability to reduce the time to diagnosis and enhance the identification of critical conditions, thereby improving overall clinical efficiency. Given that approximately 33% of ST-elevation heart attacks are classified as anterior wall MI ECG, the prompt and precise analysis of ECG data is essential for effective management and treatment. By leveraging advanced AI technologies, the MaxYield™ platform empowers healthcare professionals to respond more effectively to frontal infarcts, ensuring improved care for their patients.

Understanding Anterior Wall ST Elevation in ECG Readings
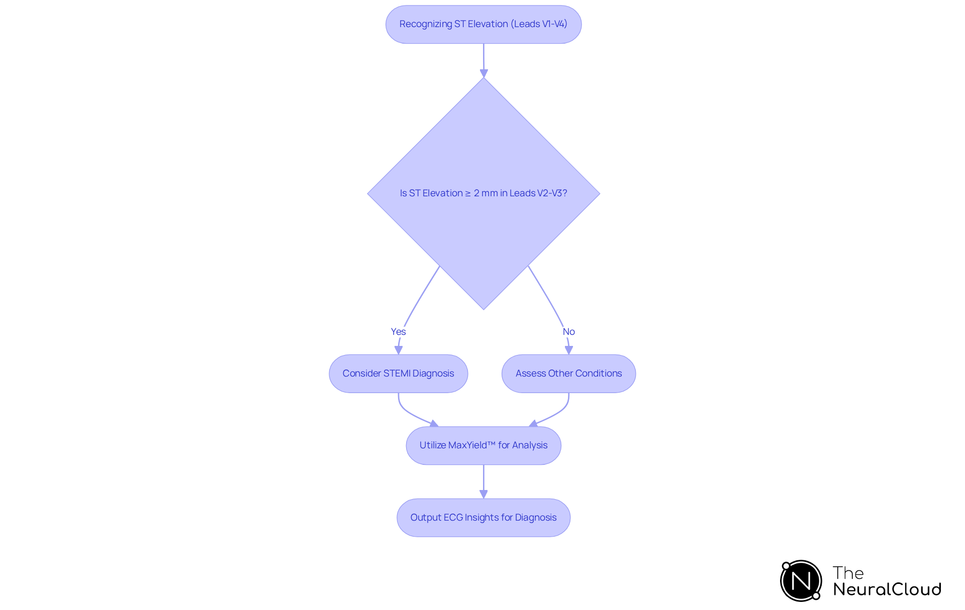
In ECG readings, front wall ST elevation is characterized by elevated ST segments in leads V1 to V4, indicating ischemia in the front part of the heart, typically due to occlusion of the left anterior descending artery (LAD). This blockage is a major factor in acute myocardial infarction (MI), with research indicating that around 49.1% of individuals encounter inferior wall MI, complicating the assessment of front wall conditions. Developers must recognize these patterns in the anterior wall MI ECG to enhance algorithm accuracy in detecting anterior wall MI, as timely recognition can significantly impact patient outcomes.
The MaxYield™ platform from Neural Cloud Solutions automates the evaluation of ECG signals, transforming noisy recordings into detailed insights. It provides a beat-by-beat examination of 200,000 heartbeats in under 5 minutes, offering critical outputs essential for precise interpretation of ECG indicators. These outputs include P-wave, QRS complex, and T-wave onsets and offsets, which are vital for accurate diagnosis.
A critical diagnostic criterion for STEMI is the ST segment elevation of ≥ 2 mm in leads V2-V3, underscoring the need for accurate analysis. The continuous learning model of MaxYield™ evolves with each use, improving accuracy and efficiency over time. This capability is essential for differentiating true myocardial infarction from its mimics, ultimately enhancing clinical decision-making and care for individuals.
Incorporating advanced tools like MaxYield™ into workflows is crucial for developers. The platform not only streamlines ECG analysis but also significantly improves patient outcomes by providing healthcare professionals with the tools they need to make informed decisions.

Avoiding Common Pitfalls in Anterior Wall MI ECG Interpretation
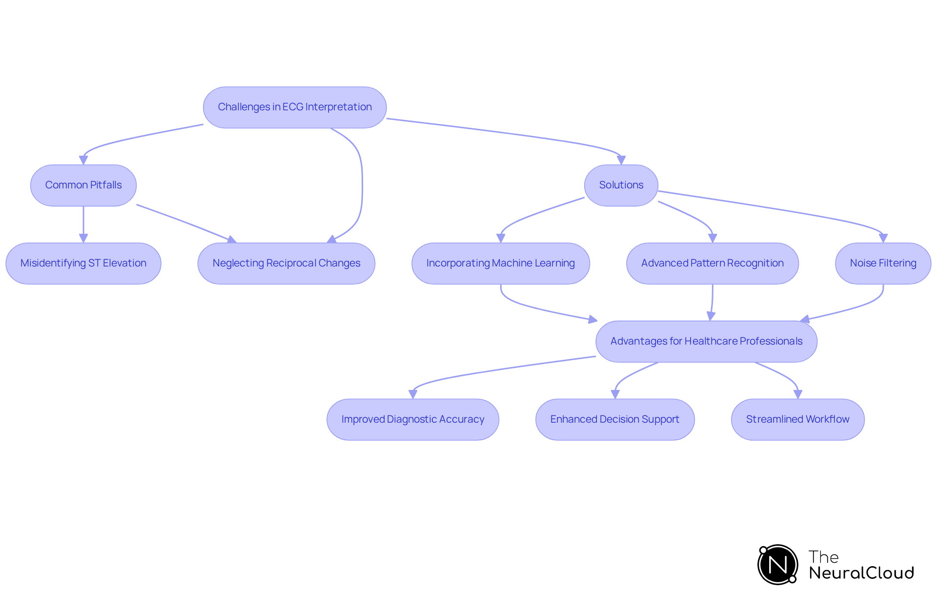
Interpreting the anterior wall MI ECG presents several challenges, particularly in avoiding the misidentification of ST elevation as a normal variant. A common pitfall is neglecting reciprocal changes in inferior leads, which can lead to false positives. Statistics indicate that misinterpretation can significantly impact outcomes; studies show that around 30% of acute coronary syndrome (ACS) cases may be misdiagnosed due to ECG inaccuracies. To address this, developers must ensure their algorithms are designed to recognize these variations, thereby reducing both false positives and negatives.
Incorporating machine learning techniques into ECG analysis enhances interpretation accuracy by identifying patterns that may be overlooked by human interpreters. Advanced algorithms, such as those utilized in Neural Cloud Solutions' MaxYield™, learn from vast datasets to distinguish between benign early repolarization and pathological ST elevation, minimizing the risk of misdiagnosis. MaxYield™ employs cutting-edge AI technology to filter noise and recognize distinct waveforms, transforming lengthy and noisy ECG recordings into clear signals, which is crucial for accurate algorithm programming.
Experts emphasize the importance of maintaining a high index of suspicion. As Navdeep Sekhon, MD, notes, "Rapid treatment of a STEMI is essential to minimizing morbidity and mortality." By leveraging machine learning and the continuous learning model of MaxYield™, developers can create more robust ECG interpretation tools that support healthcare professionals in making informed decisions, ultimately improving patient care. Moreover, identifying specific ECG changes linked to STEMI in the anterior wall MI ECG, such as ST elevations in leads V1-V4, is essential for precise algorithm programming.
Features of MaxYield™
- Advanced Pattern Recognition: Utilizes machine learning to identify subtle ECG changes.
- Noise Filtering: Enhances signal clarity for more accurate readings.
- Continuous Learning: Adapts to new data, improving over time.
Advantages for Healthcare Professionals
- Improved Diagnostic Accuracy: Reduces the risk of misdiagnosis.
- Enhanced Decision Support: Provides clear insights for timely interventions.
- Streamlined Workflow: Saves time in ECG analysis, allowing for quicker patient care.

Key ECG Features of Anterior Myocardial Infarction
Key characteristics of the anterior wall MI ECG are crucial for accurate diagnosis and timely intervention. Significant ST elevation is typically observed in precordial leads V1 to V4, indicating a substantial area of myocardial damage. The presence of Q waves further signifies myocardial necrosis, while T-wave inversions may indicate ongoing ischemia. Research highlights that approximately 33% of all ST-elevation heart attacks are characterized by anterior wall MI ECG, underscoring the prevalence of these features in such cases.
In the realm of ECG analysis, challenges persist in accurately identifying these critical characteristics. The MaxYield™ platform addresses these challenges by utilizing advanced AI algorithms designed to automate the detection of key ECG features. This innovative approach not only enhances the accuracy of ECG evaluations but also significantly reduces the time required for diagnosis.
Features of the MaxYield™ Platform:
- Automated detection of ST elevation, Q waves, and T-wave inversions.
- Integration of advanced AI algorithms for improved accuracy.
- User-friendly interface for healthcare professionals.
Advantages for Healthcare Professionals:
- Facilitates quicker and more reliable diagnoses.
- Reduces the cognitive load on clinicians, allowing them to focus on patient care.
- Enhances overall workflow efficiency in clinical settings.
By concentrating on these essential ECG traits, the MaxYield™ platform exemplifies how technology can transform cardiac care, ultimately leading to better patient outcomes.

Advanced Algorithms for Noise Reduction in ECG Analysis
ECG analysis faces significant challenges, particularly due to noise and artifacts that can obscure critical data. Advanced algorithms for noise reduction, such as adaptive filtering and wavelet transforms, play a vital role in enhancing the clarity of ECG signals. Neural Cloud Solutions' MaxYield™ platform exemplifies these advancements by effectively identifying and labeling essential data, even amidst high levels of noise and interference. This capability is crucial, as artifacts from muscle contractions and electrical interference can severely compromise diagnostic accuracy.
The MaxYield™ platform employs sophisticated techniques to mitigate these artifacts, ensuring that the ECG data presented to clinicians is as precise and trustworthy as possible. Research highlights that ECG signal artifacts can lead to misdiagnoses, emphasizing the importance of integrating advanced algorithms into ECG analysis platforms. By doing so, health tech developers can significantly enhance clinical decision-making and improve outcomes for patients.
For instance, MaxYield™ rapidly isolates ECG waves from recordings affected by baseline wander and low amplitude, showcasing its effectiveness in distinguishing true cardiac signals from noise. This integration not only elevates the quality of ECG data but also empowers healthcare professionals to identify critical cardiac events with greater confidence. The platform's ability to deliver clear and accurate ECG signals ultimately supports better patient care and informed clinical decisions.

Importance of Continuous ECG Monitoring in Anterior Wall MI
Continuous ECG monitoring plays a crucial role for individuals experiencing anterior wall mi ecg. It allows for real-time assessment of cardiac function and timely medical interventions. However, ECG analysis can present challenges, particularly in ensuring accurate and efficient data interpretation.
Neural Cloud Solutions' MaxYield™ platform addresses these challenges with several key features:
- Rapid Labeling: It quickly labels P, QRS, and T wave onsets, offsets, and time-series intervals.
- Beat-by-Beat Analysis: The platform can analyze up to 200,000 heartbeats in less than 5 minutes.
- Advanced Noise Reduction: It transforms noisy recordings into clear insights, enhancing data accuracy.
- Neural Network Models: These models facilitate complex signal processing, extracting key features from various signals.
The advantages of using MaxYield™ are significant for healthcare professionals. By enabling prompt responses to abnormal readings, the platform ensures that healthcare providers can act swiftly to changes in a patient's condition, ultimately improving outcomes. For example, the Bradford District Care Foundation Trust's transition to HSCN-connected 12-Lead ECG machines has reduced the average turnaround time for ECG results to just 15 minutes. This rapid diagnosis minimizes the need for patient transfers and enhances the efficiency of care.
Moreover, integrating technologies like MaxYield™ helps tackle healthcare inequalities, particularly for individuals with mental health challenges who may struggle to access traditional healthcare environments. By streamlining ECG analysis and improving response times, developers can contribute to a more responsive and effective healthcare system.

Wearable Technology for ECG Monitoring of Anterior Wall MI
Wearable technology has emerged as a crucial asset in ECG monitoring, particularly for individuals at risk of anterior wall MI ECG. However, ECG analysis faces challenges such as noise interference and the need for real-time data interpretation. This is where Neural Cloud Solutions' MaxYield™ platform comes into play, offering advanced features that significantly enhance ECG analysis.
Features of MaxYield™:
- Advanced Noise Reduction: The platform effectively minimizes noise and artifacts, ensuring clearer ECG signals even in challenging conditions.
- Continuous Learning Model: MaxYield™ evolves with each use, improving its diagnostic yield over time.
- Real-Time Alerts: It enables timely intervention by providing immediate notifications for potential cardiac events.
Advantages for Healthcare Professionals:
By integrating the MaxYield™ platform, healthcare professionals can leverage its capabilities to improve the accuracy of cardiac event detection. The platform's advanced algorithms, which can detect atrial fibrillation with over 90% sensitivity, allow for prompt action, ultimately enhancing patient outcomes. Collaborating with wearable technology manufacturers ensures compatibility and seamless data integration, further streamlining the monitoring process.
As the market for wearable medical devices is projected to grow significantly, with estimates reaching $53.73 billion by 2025 and a compound annual growth rate (CAGR) of approximately 25.90% from 2025 to 2034, the potential for innovation in this space is vast. By utilizing these technologies, health tech developers can create more effective monitoring solutions that improve outcomes for individuals. Dr. Nishat Tamanna emphasizes the importance of adopting noninvasive digital health tools in hospitals, highlighting the significance of these partnerships for enhanced monitoring.

Clinical Implications of Timely Diagnosis in Anterior Wall MI
Timely diagnosis of anterior wall mi ecg is crucial, as delays can significantly increase morbidity and mortality rates. One of the challenges in ECG analysis is the potential for misinterpretation due to noise and complex data. To address this, developers should prioritize creating tools that facilitate rapid ECG interpretation, enabling clinicians to make informed decisions swiftly.
MaxYield™ offers advanced noise filtering and automated processing, enhancing ECG clarity. This allows healthcare professionals to identify critical conditions more effectively. Key features include:
- Automated alerts for abnormal findings
- Real-time data processing
These features can dramatically speed up diagnosis and treatment. By integrating these innovative tools into clinical workflows, developers empower clinicians to respond promptly to anterior wall mi ecg, ultimately leading to improved patient outcomes.
The benefits of using MaxYield™ are evident in user testimonials that underscore its effectiveness. Furthermore, adherence to Gold Standard Methodologies ensures that these tools meet the highest standards in ECG analysis. By leveraging MaxYield™, healthcare professionals can enhance their diagnostic capabilities, improving overall patient care.

Differential Diagnosis in Anterior Wall Myocardial Infarction ECG
Differential diagnosis in front wall myocardial infarction (MI) involves several conditions, such as pericarditis, left ventricular hypertrophy (LVH), and early repolarization patterns. Each of these conditions presents distinct ECG features that can be misinterpreted as signs of front wall MI. For example, pericarditis typically shows upward concavity of ST segments without reciprocal ST depression, while LVH may exhibit high-voltage QRS complexes and ST-segment changes that mimic ischemia.
The prevalence of conditions misdiagnosed as an anterior wall MI ECG is notable, with studies indicating that 10-36% of individuals displaying ST-segment elevation do not have an acute coronary occlusion upon angiography. This underscores the critical need for accurate ECG interpretation to prevent unnecessary interventions.
Integrating machine learning algorithms into ECG evaluation tools can significantly enhance the precision of differential diagnoses. These algorithms learn from diverse datasets, improving their ability to differentiate between true myocardial infarction and its mimics. A recent study demonstrated that machine learning models outperformed practicing clinicians in detecting occlusion myocardial infarction (OMI), showcasing the potential for AI to reduce false activations and improve patient outcomes.
Neural Cloud Solutions' MaxYield™ platform features a Continuous Learning Model and Clear Wave Definition, which automates the labeling of ECG signals, enhancing clarity and efficiency. This platform addresses challenges in ECG analysis, such as physiological variability and signal artifacts, through advanced noise reduction and artifact handling.
As emphasized by leading cardiologists, maintaining a high index of suspicion is crucial when evaluating individuals with chest pain. The ability to differentiate between these cardiac conditions not only aids in accurate diagnosis but also ensures that patients receive timely and appropriate treatment. This highlights the importance of developing robust ECG evaluation tools that can adapt to the complexities of cardiac diagnostics.

Latest Research Insights on Anterior Wall MI ECG Interpretation
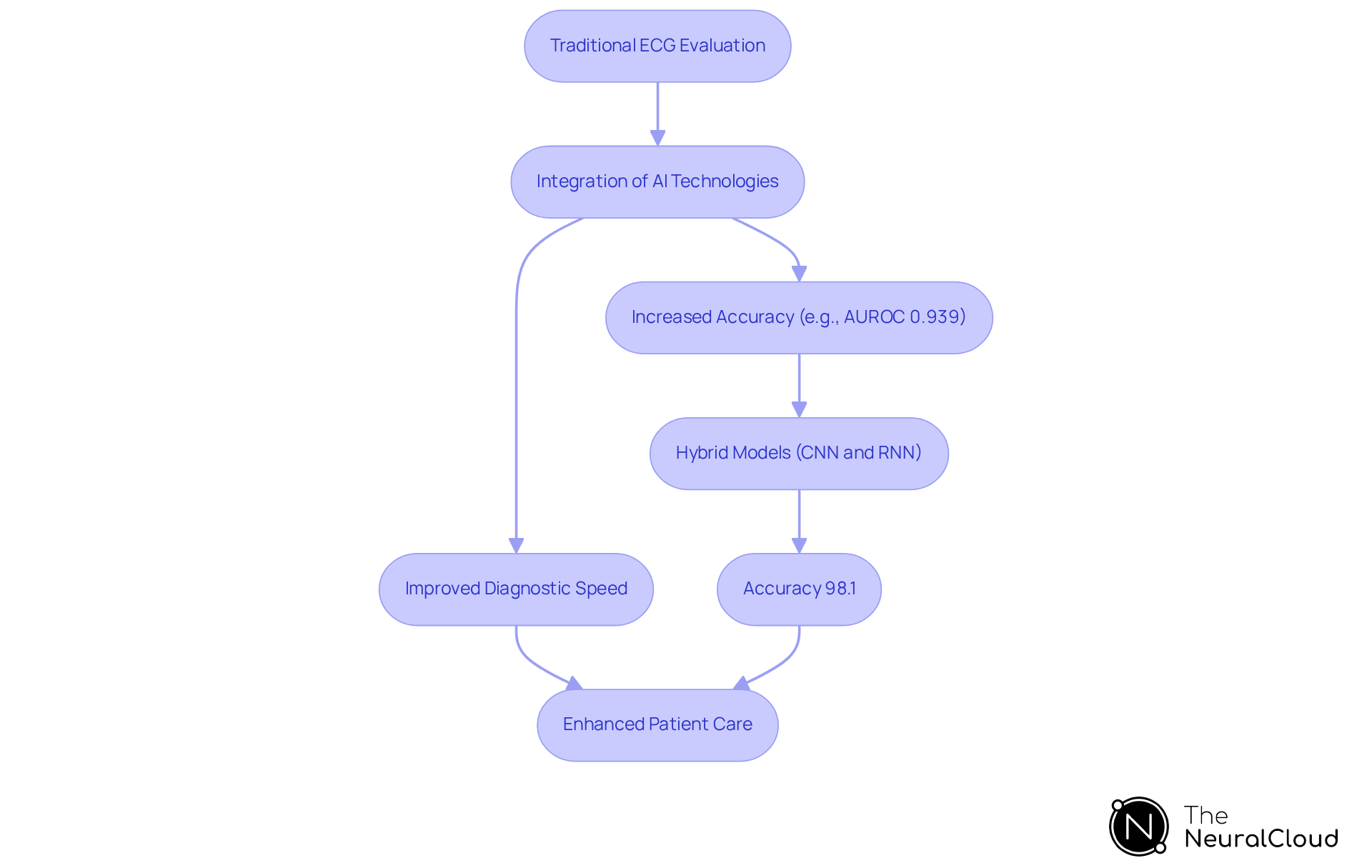
Recent advancements in the interpretation of the anterior wall MI ECG for myocardial infarction (AMI) have underscored the vital role of artificial intelligence (AI) in improving diagnostic accuracy. Machine learning models, particularly those utilizing deep learning techniques, have demonstrated superior performance compared to traditional ECG evaluation methods. For example, studies show that AI algorithms can achieve an average area under the receiver operating characteristic curve (AUROC) of 0.939 when distinguishing ST-elevation myocardial infarction (STEMI) from non-ST-segment elevation myocardial infarction (NSTEMI). This highlights their effectiveness in detecting subtle changes in ECG patterns.
The integration of AI into clinical settings is proving to be transformative. AI models not only speed up the diagnostic process but also enhance the clarity of ECG evaluations, allowing healthcare professionals to make informed decisions swiftly. The development of a hybrid approach that combines convolutional neural networks (CNN) and recurrent neural networks (RNN) has led to models achieving accuracies as high as 98.1% in diagnosing various cardiac conditions, particularly anterior wall MI ECG.
As the field of cardiac signal processing evolves, it is essential for developers to stay updated on these advancements. Engaging with the latest research findings will facilitate the refinement of technologies, ensuring they align with the cutting-edge capabilities of AI in ECG analysis. This proactive approach will ultimately improve the quality of care provided to patients experiencing myocardial infarctions.

Conclusion
The exploration of anterior wall myocardial infarction (MI) ECG analysis highlights the challenges faced in achieving accurate diagnoses. Traditional methods can be time-consuming and prone to errors, which can delay critical interventions. However, advanced technologies like Neural Cloud Solutions' MaxYield™ platform offer a promising solution.
MaxYield™ automates ECG interpretation and utilizes sophisticated AI algorithms. This platform enhances the accuracy and speed of diagnoses, which is vital for timely interventions in critical cardiac situations. Key features include:
- Automated ECG interpretation
- Advanced AI algorithms for improved accuracy
- Continuous learning models for ongoing enhancement
- Noise reduction techniques for clearer readings
The advantages of using MaxYield™ are significant for healthcare professionals. By improving the clarity and reliability of ECG readings, the platform ultimately leads to better patient outcomes and streamlined clinical workflows. As the demand for effective cardiac monitoring continues to rise, embracing innovations like MaxYield™ empowers healthcare providers to deliver superior care.
In a rapidly evolving healthcare landscape, the ongoing development of wearable technology and AI-driven tools will further enhance diagnostic capabilities. These advancements ensure that timely and accurate interventions are within reach for patients experiencing anterior wall MI, solidifying the importance of leveraging technology in ECG analysis.
Frequently Asked Questions
What is the MaxYield™ platform and what does it do?
The MaxYield™ platform by Neural Cloud Solutions automates the detection and labeling of critical waveform features in ECG analysis, processing over 200,000 heartbeats in under five minutes to quickly identify signs of anterior wall myocardial infarction (MI).
How does MaxYield™ improve ECG analysis?
MaxYield™ enhances ECG analysis by integrating AI algorithms that improve the clarity of ECG signals, allowing healthcare professionals to make informed decisions based on precise and reliable data.
What is the significance of anterior wall ST elevation in ECG readings?
Anterior wall ST elevation is characterized by elevated ST segments in leads V1 to V4, indicating ischemia typically due to occlusion of the left anterior descending artery (LAD), which is a major factor in acute myocardial infarction (MI).
What are the critical outputs provided by the MaxYield™ platform?
The platform provides beat-by-beat examinations of ECG signals, offering critical outputs such as P-wave, QRS complex, and T-wave onsets and offsets, which are essential for accurate diagnosis.
How does MaxYield™ minimize misdiagnosis in ECG readings?
MaxYield™ employs advanced algorithms that utilize machine learning to recognize patterns and reduce false positives and negatives, thereby enhancing the accuracy of ECG interpretation and diagnosis.
What are some common pitfalls in interpreting anterior wall MI ECG?
Common pitfalls include misidentifying ST elevation as a normal variant and neglecting reciprocal changes in inferior leads, which can lead to false positives and misdiagnosis of acute coronary syndrome (ACS).
What features of MaxYield™ contribute to its effectiveness?
Key features include advanced pattern recognition, noise filtering for clearer signals, and a continuous learning model that adapts and improves accuracy over time.
What advantages does MaxYield™ offer to healthcare professionals?
Advantages include improved diagnostic accuracy, enhanced decision support for timely interventions, and streamlined workflows that save time in ECG analysis, ultimately facilitating quicker patient care.




