Overview
The article highlights the crucial STEMI ECG locations that health tech developers must understand to improve the accuracy of myocardial infarction diagnoses. It underscores the importance of recognizing various ECG patterns linked to different types of myocardial infarctions. Additionally, it discusses the integration of advanced AI technologies, such as Neural Cloud Solutions' MaxYield™ platform, which enhances diagnostic precision and minimizes misdiagnosis rates through automated analysis and continuous learning.
In the realm of ECG analysis, healthcare professionals often face significant challenges, including the complexity of interpreting diverse ECG patterns and the potential for human error. The MaxYield™ platform addresses these challenges by offering features such as automated ECG interpretation and real-time data analysis. These features not only streamline the diagnostic process but also ensure that clinicians receive accurate and timely information.
The advantages of utilizing the MaxYield™ platform are manifold. By improving the accuracy of ECG analysis, healthcare professionals can make better-informed decisions, ultimately leading to improved patient outcomes. Moreover, the platform's continuous learning capabilities mean that it evolves over time, adapting to new data and insights, which further enhances its diagnostic efficacy.
In summary, understanding the essential STEMI ECG locations and leveraging advanced technologies like the MaxYield™ platform can significantly enhance the accuracy of myocardial infarction diagnoses. This integration of AI into healthcare not only supports clinicians in their decision-making but also plays a vital role in reducing misdiagnosis rates, ultimately benefiting patient care.
Introduction
Understanding the intricacies of ST-Elevation Myocardial Infarction (STEMI) is crucial for healthcare professionals, particularly as advancements in technology reshape diagnostic practices. The integration of AI-driven platforms, such as Neural Cloud Solutions' MaxYield™, revolutionizes ECG analysis by enhancing accuracy and efficiency in identifying key STEMI ECG locations. However, as these technologies evolve, clinicians face the challenge of effectively navigating the complexities of ECG interpretation to ensure timely and accurate diagnoses.
This article delves into the essential STEMI ECG locations that every health tech developer should know, emphasizing their importance in improving patient outcomes in the fast-paced world of cardiac care.
Neural Cloud Solutions MaxYield™: Transforming STEMI ECG Analysis with Advanced AI
Neural Cloud Solutions' platform utilizes advanced AI algorithms to automate and enhance the clarity of ECG signals, particularly in identifying the STEMI ECG location for accurate STEMI diagnosis. This system efficiently processes over 200,000 heartbeats in under five minutes, providing rapid, beat-by-beat analysis that isolates critical features such as P-waves, QRS complexes, and T-wave intervals. The capability of this platform not only accelerates the diagnostic process but also significantly improves the accuracy of identifying critical cardiac events.
For example, the advanced algorithms within this platform enhance the differentiation between Left Bundle Branch Block (LBBB) and true myocardial infarction, thereby reducing misdiagnosis rates and improving patient outcomes. Furthermore, the automated ECG analysis streamlines workflows, allowing healthcare professionals to concentrate on high-level decision-making rather than manual tasks.
Consequently, MaxYield™ serves as a crucial instrument for clinicians aiming to enhance heart attack identification by utilizing the STEMI ECG location and improve overall diagnostic precision in 2025.

Anterior STEMI ECG Pattern: Key Characteristics and Diagnostic Importance
The stemi ecg location for the anterior pattern is primarily identified by ST-segment elevation in leads V1 to V4, often accompanied by hyperacute T waves and prominent R waves, indicating substantial myocardial injury. Recognizing these patterns early is vital, as it facilitates prompt reperfusion therapy, drastically enhancing patient outcomes. However, challenges in ECG analysis, such as noise and artifacts, can hinder accurate interpretation.
Neural Cloud Solutions' MaxYield™ platform addresses these challenges by utilizing advanced noise filtering and distinct wave recognition, enhancing ECG analysis precision. The platform evolves with each use, continuously improving its diagnostic yield and efficiency. This adaptability ensures that healthcare professionals can rely on accurate data, even in recordings impacted by external factors.
Research suggests that prompt intervention in anterior myocardial infarction cases significantly lowers in-hospital mortality rates, which can soar to as high as 81% in advanced Killip classes. Furthermore, anterior myocardial infarction accounts for about 33% of all such cases, underscoring the importance for healthcare professionals to be skilled at recognizing these crucial alterations in stemi ecg location.
Effective early detection, supported by MaxYield™'s continuous learning model, not only improves the chances of successful interventions but also plays a crucial role in optimizing long-term patient management and recovery. By integrating this platform into their practice, healthcare professionals can enhance their diagnostic capabilities and ultimately improve patient outcomes.

Inferior STEMI ECG Pattern: Recognizing Key Indicators for Effective Diagnosis
Inferior myocardial infarction is primarily characterized by ST-segment elevation in leads II, III, and aVF, which helps identify the stemi ecg location. Clinicians should remain vigilant for key diagnostic indicators, including reciprocal changes observed in the anterior leads and the emergence of Q waves, which can signify myocardial damage. Comprehending these patterns is crucial for distinguishing less severe myocardial infarction from other heart conditions, thus enabling prompt and suitable management approaches.
Recent guidelines emphasize the importance of recognizing reciprocal changes in ECG leads, which can provide critical insights into the patient's condition. The 2025 Guideline for the Management of Patients With Acute Coronary Syndromes highlights the necessity of evaluating stemi ecg location and ST-segment elevation thresholds in limb and chest leads to ensure accurate diagnosis. Misunderstanding these indicators can result in considerable clinical outcomes, especially in situations where heart attack mimics occur without classic ST-segment elevation.
Real-world examples demonstrate the effectiveness of these diagnostic indicators in managing inferior heart attacks. The case study titled "Understanding STEMI and Its ECG Criteria" underscores the importance of prompt recognition and intervention for preserving cardiac function. Furthermore, the integration of AI-driven technologies, such as Neural Cloud Solutions' platform, enhances the accuracy of ECG interpretations by automating labeling and reducing operational costs. This platform effectively addresses challenges in ECG analysis, such as physiological variability and signal artifacts, ensuring that healthcare professionals can rely on crisp, filtered ECG signals for accurate diagnosis.
For health tech developers, it is crucial to stay informed about these evolving guidelines and technologies. Implementing AI solutions that are clinically validated, such as Neural Cloud Solutions' Continuous Learning Model, can significantly enhance diagnostic accuracy and improve care for individuals. Furthermore, the incorporation of wearable technology with the MaxYield™ platform enables real-time data gathering and assessment, enhancing results for individuals undergoing inferior myocardial infarction.

Posterior STEMI ECG Pattern: Understanding Its Role in Diagnosis
Posterior myocardial infarction is characterized by ST-segment depression in the anterior leads (V1-V3) and tall R waves in leads V7-V9. This particular ECG pattern is frequently disregarded, leading to postponed care for individuals. Identifying posterior myocardial infarction is crucial for prompt action, especially in situations where individuals exhibit atypical signs, such as isolated left arm numbness or weakness, which can resemble other ailments like stroke. Studies indicate that isolated posterior myocardial infarction (IPMI) has an incidence rate of 3-7% and is often underdiagnosed due to subtle changes on standard 12-lead ECGs.
The presence of ST-segment depression in anterior leads can signify various conditions, including NSTEMI and pulmonary embolism, complicating the diagnostic process. Therefore, healthcare professionals must maintain a high index of suspicion and consider the full spectrum of differential diagnoses when interpreting ECGs. The integration of Neural Cloud Solutions' MaxYield™ platform can significantly enhance the diagnostic process by utilizing advanced noise filtering and distinct wave recognition capabilities. This technology enables the quick separation of essential ECG waves, even in recordings with significant noise and artifact, thus improving the precision of subsequent myocardial infarction detection.
Prompt identification of posterior myocardial infarction can greatly enhance treatment results, as delays in reperfusion therapy are linked to worse clinical outcomes. Integrating extra leads (V7-V9) into standard ECG evaluations, along with the automated labeling functionalities, enhances the detection rate of the stemi ecg location in cases of posterior STEMI. For health tech developers, incorporating the MaxYield™ platform in clinical environments can enhance the diagnostic workflow, decrease the time to treatment, and ultimately result in improved patient management and survival rates.

Acute MI with Right Bundle Branch Block: ECG Features and Clinical Relevance
In the presence of Right Bundle Branch Block (RBBB), the ST-segment elevation at the stemi ecg location may complicate the diagnosis of acute myocardial infarction (MI). Key features to note at the stemi ecg location include:
- A widened QRS complex
- Discordant ST-segment changes
These features can pose challenges for clinicians in accurately interpreting ECG readings.
Neural Cloud Solutions' MaxYield™ platform addresses these challenges through its advanced noise reduction capabilities and adaptive algorithms. This technology effectively isolates ECG waves from recordings affected by physiological variability and signal artifacts. By doing so, it enhances the clarity of the ECG data, allowing for more precise analysis.
The advantages of using the MaxYield™ platform are significant for healthcare professionals. With improved identification of critical ECG patterns, clinicians can avoid misdiagnosis and ensure that appropriate treatment is administered promptly. This not only enhances patient care but also streamlines the diagnostic process, making it more efficient and reliable.

New Left Bundle Branch Block: Equivalent to STEMI and Its Diagnostic Implications
New left bundle branch block (LBBB) is regarded as comparable to a myocardial infarction, characterized by a wide QRS complex and ST-segment alterations. Clinicians must recognize that the presence of new LBBB in a patient experiencing chest pain necessitates immediate evaluation for acute coronary occlusion at the stemi ecg location. This understanding is vital for ensuring timely and effective treatment, ultimately improving patient outcomes.

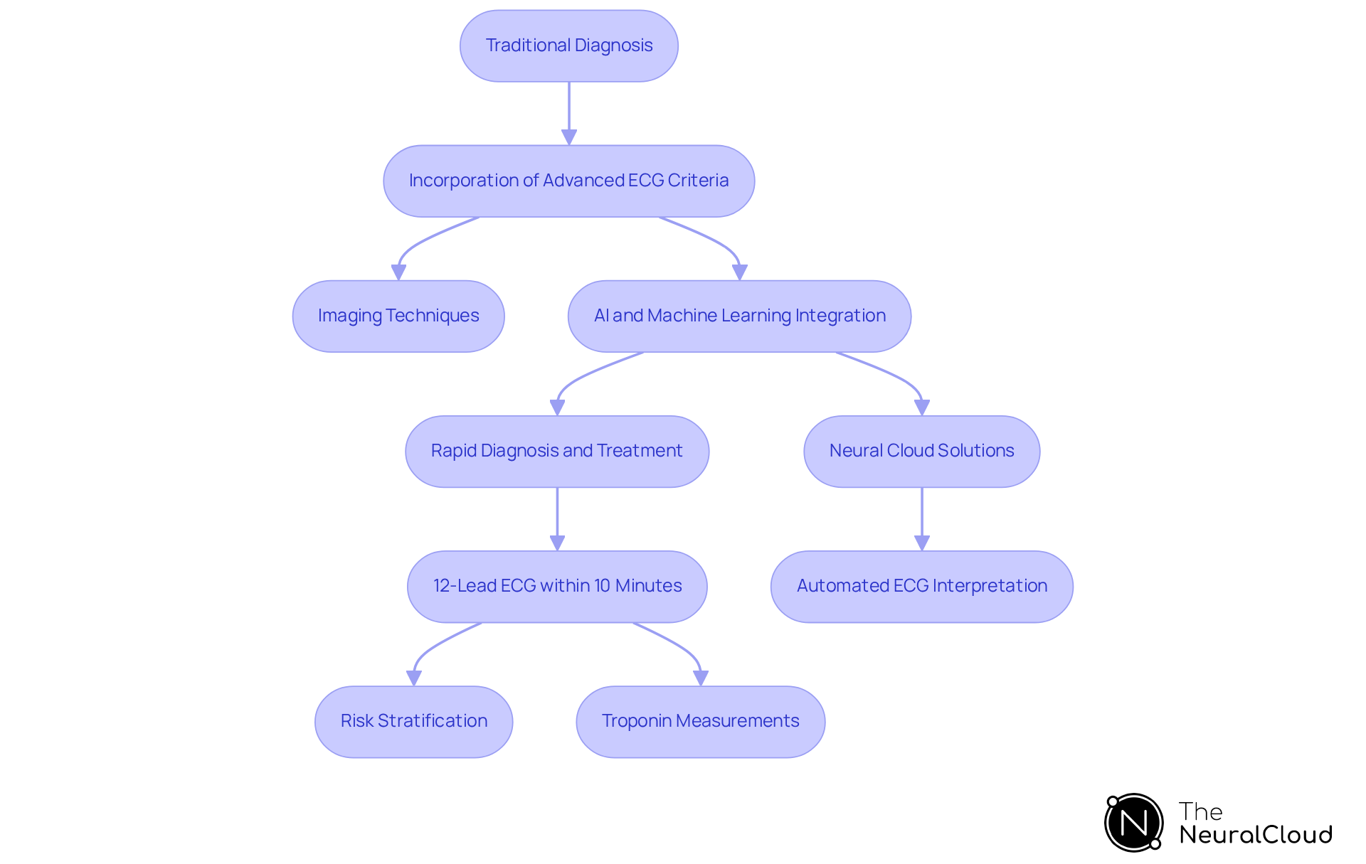
Evolution of STEMI Diagnosis: Historical Insights and Modern Practices
The diagnosis of ST-segment elevation myocardial infarction (STEMI) has undergone a significant transformation. It has shifted from a traditional reliance on clinical symptoms to incorporating advanced ECG criteria and imaging techniques. Historical insights reveal that early detection of heart attacks has markedly improved due to technological advancements, leading to better outcomes for patients. Today’s practices emphasize rapid diagnosis and treatment, leveraging artificial intelligence (AI) and machine learning to enhance ECG interpretation.
Modern protocols recommend performing a 12-lead electrocardiogram (ECG) at the stemi ecg location within 10 minutes of patient presentation, along with risk stratification and cardiac troponin measurements. This strategy is vital, as timely identification of the stemi ecg location can facilitate urgent reperfusion therapy, which is crucial for minimizing myocardial damage. The integration of AI technologies has further optimized this process, allowing for more accurate and efficient analysis of ECG data.
The 'Neural Cloud Solutions' platform exemplifies this evolution in ECG analysis. It utilizes advanced neural networks to automate the interpretation of ECGs. By converting lengthy and noisy ECG recordings into clean, actionable insights, MaxYield™ empowers healthcare professionals to detect cardiac events with unmatched accuracy. It provides beat-by-beat analysis of over 200,000 heartbeats in under five minutes, delivering detailed outputs such as P-wave, QRS complex, and T-wave onsets. This capability supports confident clinical decision-making and enhances diagnostic yield.
Understanding these advancements is essential for health tech developers aiming to integrate innovative solutions that improve patient care. The MaxYield™ platform not only streamlines ECG analysis but also significantly benefits healthcare providers by facilitating quicker, more reliable diagnostics.

AI in STEMI Diagnosis: Enhancing ECG Interpretation and Clinical Decision-Making
AI technologies are revolutionizing the diagnosis of ST-Elevation Myocardial Infarction (STEMI) by significantly enhancing the interpretation of stemi ecg location and clinical decision-making. Traditional ECG analysis often faces challenges such as the complexity of data and the potential for human error. Advanced algorithms, such as those utilized in Neural Cloud Solutions' offering, can process extensive datasets, identifying subtle patterns and anomalies that may elude human observers. This capability not only accelerates the diagnostic process but also improves accuracy, enabling healthcare professionals to make timely and informed decisions.
The MaxYield™ platform exemplifies these advancements by providing automated, scalable, and device-agnostic ECG analysis. Its high sensitivity and specificity in detecting critical cardiac conditions demonstrate a clear advantage over traditional methods. For instance, current data indicates that AI algorithms can achieve an area under the curve (AUC) of up to 0.95 in predicting cardiac events, underscoring their effectiveness in real-world clinical settings. This feature allows clinicians to streamline workflows, ultimately improving health outcomes.
Incorporating AI into platforms like MaxYield™ offers significant benefits, including enhanced diagnostic speed and accuracy. Healthcare professionals can leverage these powerful tools to ensure early detection and intervention, making cardiovascular diagnostics more accessible and reliable. As these technologies continue to evolve, they promise to redefine the landscape of cardiovascular diagnostics.
However, it is essential to address the challenges and ethical considerations associated with AI integration in healthcare, particularly regarding the stemi ecg location. Issues such as data privacy and algorithmic bias must be carefully managed to ensure responsible use and equitable access to these transformative technologies. By navigating these challenges, the healthcare industry can fully realize the potential of AI in improving patient care.

Limitations of STEMI ECG Criteria: Recognizing Potential Pitfalls in Diagnosis
The criteria for diagnosing STEMI at the ECG location are essential, yet they come with limitations. False positives and negatives can significantly impact outcomes, especially for individuals presenting atypically or those with comorbidities such as diabetes and hypertension. The MaxYield™ platform, powered by Neural Cloud Solutions' Continuous Learning Model, addresses these challenges by evolving with each use, thereby enhancing the accuracy and efficiency of ECG analysis.
This platform features AI-driven automation that adapts to the complexities of traditional ECG interpretation, which often struggles with noise and necessitates manual task automation. By utilizing this advanced technology, the MaxYield™ platform assists clinicians in overcoming inefficiencies, physiological variability, and signal artifacts. This enables a more thorough assessment of the individual's clinical picture, including their history and symptoms, ultimately aiming to prevent misdiagnosis.
The advantages of the MaxYield™ platform are clear: it not only streamlines the ECG analysis process but also enhances diagnostic accuracy. As healthcare professionals increasingly rely on precise data for decision-making, knowing the STEMI ECG location to mitigate the risks associated with false readings becomes paramount. By integrating this innovative solution, clinicians can provide better patient outcomes and improve overall healthcare delivery.

Key Insights into Ischemic ST-Elevation Patterns: A Comprehensive Overview
Ischemic ST-elevation patterns are critical indicators of myocardial infarction, making their recognition vital for timely intervention. These patterns evolve over time, starting with hyperacute T waves and progressing to established ST-segment elevation. Understanding these transitions is essential for clinicians, as it allows for accurate diagnoses that can significantly enhance patient outcomes. Recent updates in clinical guidelines emphasize the importance of recognizing atypical presentations of myocardial infarction, which may not show classic ST-segment elevation but still necessitate urgent intervention.
Continuous education on these evolving patterns is crucial for healthcare professionals. It ensures they remain adept at applying the latest diagnostic criteria in their practice. By staying informed, clinicians can improve their response to various presentations of myocardial infarction, ultimately benefiting patient care.

Conclusion
Understanding the critical locations for diagnosing ST-Elevation Myocardial Infarction (STEMI) through ECG is essential for healthcare professionals. The MaxYield™ platform from Neural Cloud Solutions exemplifies advanced technology that revolutionizes the accuracy and efficiency of ECG analysis. By automating the interpretation of complex data, this platform significantly enhances the identification of key STEMI ECG locations, ultimately leading to improved patient outcomes.
The article explored various STEMI ECG patterns, including anterior, inferior, and posterior presentations. Each section emphasized the importance of recognizing specific indicators and highlighted how advanced AI technologies can overcome traditional diagnostic challenges. By leveraging these insights, healthcare providers can enhance their clinical decision-making and streamline workflows, facilitating timely interventions for patients experiencing myocardial infarctions.
In conclusion, the evolution of STEMI diagnosis underscores the importance of continuous education and adaptation to new technologies. Health tech developers and clinicians must embrace these advancements to ensure accurate diagnoses and improve patient care. Integrating AI-driven solutions like MaxYield™ allows the healthcare industry to enhance its response to cardiac emergencies, ultimately saving lives and optimizing recovery for those affected by heart conditions.
Frequently Asked Questions
What is Neural Cloud Solutions MaxYield™?
Neural Cloud Solutions MaxYield™ is a platform that utilizes advanced AI algorithms to automate and enhance the clarity of ECG signals, specifically for accurately identifying the STEMI ECG location to aid in STEMI diagnosis.
How quickly does MaxYield™ process ECG data?
MaxYield™ can efficiently process over 200,000 heartbeats in under five minutes, providing rapid, beat-by-beat analysis of ECG signals.
What critical features does the platform isolate during analysis?
The platform isolates critical features such as P-waves, QRS complexes, and T-wave intervals during ECG analysis.
How does MaxYield™ improve diagnostic accuracy?
The advanced algorithms within MaxYield™ enhance the differentiation between Left Bundle Branch Block (LBBB) and true myocardial infarction, thereby reducing misdiagnosis rates and improving patient outcomes.
What are the key characteristics of the anterior STEMI ECG pattern?
The anterior STEMI ECG pattern is primarily identified by ST-segment elevation in leads V1 to V4, often accompanied by hyperacute T waves and prominent R waves, indicating substantial myocardial injury.
Why is early recognition of anterior STEMI ECG patterns important?
Early recognition is vital as it facilitates prompt reperfusion therapy, drastically enhancing patient outcomes and reducing in-hospital mortality rates.
How does MaxYield™ address challenges in ECG analysis?
MaxYield™ utilizes advanced noise filtering and distinct wave recognition, improving the precision of ECG analysis and adapting with each use to enhance diagnostic yield and efficiency.
What are the key indicators for recognizing inferior STEMI ECG patterns?
Inferior myocardial infarction is characterized by ST-segment elevation in leads II, III, and aVF, along with reciprocal changes in anterior leads and the emergence of Q waves.
What guidelines emphasize the importance of recognizing reciprocal changes in ECG leads?
The 2025 Guideline for the Management of Patients With Acute Coronary Syndromes highlights the necessity of evaluating STEMI ECG location and ST-segment elevation thresholds for accurate diagnosis.
How does MaxYield™ enhance the accuracy of ECG interpretations?
MaxYield™ automates labeling and reduces operational costs, addressing challenges such as physiological variability and signal artifacts, ensuring reliable ECG signals for accurate diagnosis.
What role does wearable technology play in conjunction with MaxYield™?
The incorporation of wearable technology with the MaxYield™ platform enables real-time data gathering and assessment, enhancing outcomes for individuals experiencing inferior myocardial infarction.







