Introduction
Understanding the complexities of EKG interpretation is crucial for health tech developers who want to improve patient care. As technology rapidly advances, grasping the fundamental elements of EKG waveforms - from P-waves to T-waves - offers essential insights into cardiac function and potential abnormalities. However, accurately assessing these rhythms can be challenging due to the complexities of real-world data.
To address these challenges, developers can leverage innovative tools that not only interpret EKG results but also enhance diagnostic accuracy and patient outcomes. The MaxYield™ platform stands out by providing features that streamline ECG analysis, making it easier for healthcare professionals to identify critical patterns and anomalies.
By utilizing MaxYield™, developers can improve their understanding of EKG data, leading to better patient management and care. The platform's user-friendly interface and advanced algorithms allow for efficient data processing, ensuring that healthcare providers can make informed decisions quickly.
Incorporating visual aids, such as diagrams or infographics, can further enhance comprehension of complex information, making it accessible to both technical and non-technical readers. This approach not only aids in understanding but also fosters a collaborative environment where developers and healthcare professionals can work together to improve patient outcomes.
Understand EKG Rhythm Basics
To effectively learn how to interpret EKG results, it’s crucial to have a solid grasp of the fundamental components: the P-wave, QRS complex, and T-wave. Each of these elements corresponds to specific phases of the cardiac cycle, providing vital information about cardiac function. For example, the P-wave signifies atrial depolarization, the QRS complex indicates ventricular depolarization, and the T-wave represents ventricular repolarization. Recognizing these elements is key to distinguishing between normal and abnormal rhythms, which can significantly impact health.
Healthcare professionals should participate in comprehensive training programs focused on EKG interpretation. Resources like textbooks, online courses, and workshops can bolster foundational knowledge, especially regarding the electrical impulses that travel through the heart. Understanding these basics not only aids in accurate diagnosis but also builds confidence in medical decision-making.
Leading cardiologists emphasize that knowing how to interpret EKG results is essential for effective patient care. One specialist noted, "Understanding the normal amplitude, deflection, and duration of each element is crucial to precise interpretation of the pattern." This insight highlights the importance of mastering EKG fundamentals to enhance diagnostic accuracy and improve patient outcomes in clinical practice.

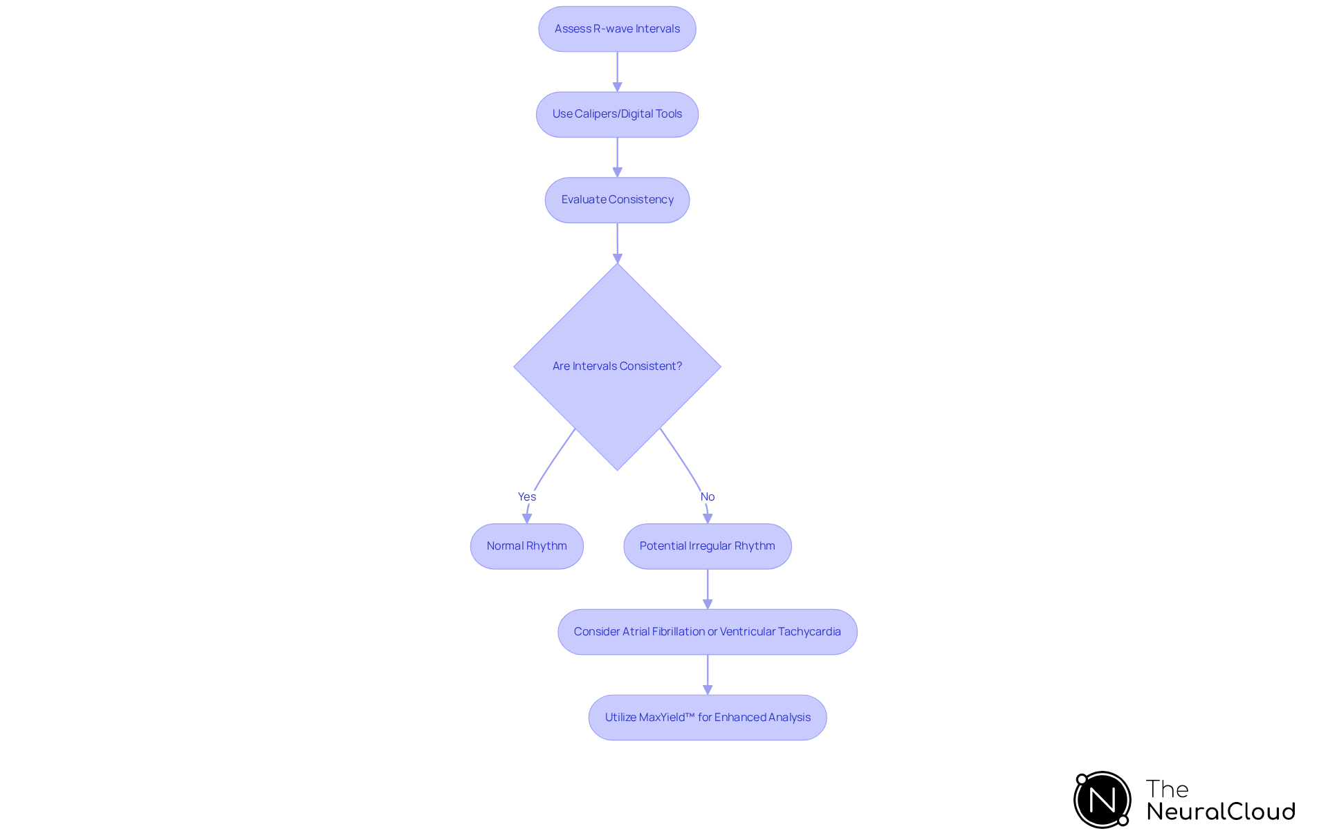
Evaluate Rhythm Regularity
Assessing the consistency of the heartbeat involves gauging the intervals between successive R-waves. By using calipers or digital tools, you can evaluate whether these gaps remain consistent. Variability in these intervals may indicate an irregular rhythm, potentially signaling underlying cardiac issues such as atrial fibrillation or ventricular tachycardia. For instance, studies show that approximately 6 million Americans are diagnosed with atrial fibrillation each year, a condition often detected through irregular R-wave durations.
MaxYield™ from Neural Cloud Solutions offers advanced features that enhance ECG analysis. This platform utilizes sophisticated noise filtering and distinct wave recognition capabilities, allowing for the rapid isolation of ECG waves even in recordings affected by baseline wander, movement, and muscle artifacts. These features significantly improve the accuracy of ECG readings, making it easier for healthcare professionals to identify potential issues.
The advantages of using MaxYield™ are substantial. By streamlining the ECG analysis process, healthcare providers can document their findings meticulously, which is crucial for further analysis and guiding treatment decisions. Accurate measurement of R-wave intervals is vital for understanding how to interpret EKG results and for identifying arrhythmias to ensure timely intervention. This systematic approach not only enhances diagnostic accuracy but also improves patient outcomes by facilitating early detection of potentially life-threatening conditions.

Calculate Heart Rate
Determining pulse rate is an essential skill in clinical practice, vital for evaluating cardiac function and detecting possible abnormalities. One effective approach involves counting the number of R-waves in a 6-second strip and multiplying by 10, providing a rapid estimate of the pulse rate. For longer strips, the pulse rate can be calculated using the formula:
- Pulse Rate = 300 divided by the number of large boxes between R-waves.
This method is particularly beneficial for recognizing conditions such as tachycardia (rate over 100 bpm) or bradycardia (rate under 60 bpm).
Precise pulse evaluation significantly influences patient outcomes, enabling healthcare providers to make informed decisions regarding treatment plans. Specialists emphasize that understanding how to interpret EKG results is crucial for swiftly identifying life-threatening cardiac patterns. Current guidelines recommend employing various techniques for pulse rate calculation to ensure accuracy, especially in cases of irregular rhythms. For instance, the 1500 method, which involves counting the number of small boxes between R-waves, can also be utilized for precise measurements.
Moreover, pulse rate variability serves as a significant indicator of cardiac wellness, reflecting the autonomic nervous system's control over cardiac function. Variations in heart rate can signal underlying health issues, making it essential for clinicians to understand how to interpret EKG results effectively. By mastering these techniques, healthcare professionals can enhance their contributions to cardiac care and improve patient outcomes.

Identify P-Waves
Identifying P-waves preceding each QRS complex can be challenging, especially when considering the nuances of atrial depolarization. A normal P-wave is typically small and rounded, which is essential for understanding how to interpret EKG results. This is where Neural Cloud Solutions' MaxYield™ comes into play.
MaxYield™ excels in advanced noise filtering and wave recognition, significantly enhancing the process of P-wave identification. By rapidly analyzing ECG signals, it transforms noisy recordings into clear insights. This capability allows healthcare professionals to document P-wave presence and morphology with precision, which is crucial for accurate diagnosis.
Understanding how to interpret EKG results is crucial, especially if P-waves are absent or show abnormal morphology, as this may indicate conditions such as atrial fibrillation or other atrial disorders. MaxYield™ not only improves efficiency in how to interpret EKG results but also enhances confident clinical decision-making.
Moreover, the platform evolves with each use, continuously enhancing its accuracy and effectiveness in overcoming traditional ECG interpretation limitations. This means that healthcare professionals can rely on MaxYield™ to provide increasingly reliable results, ultimately benefiting patient care.

Measure PR Interval
To accurately assess the PR duration, it's essential to identify the start of the P-wave and the onset of the QRS complex. Using a ruler or a digital tool, you can measure the distance in seconds. Typically, the PR duration ranges from 0.12 to 0.20 seconds, which is crucial for evaluating cardiac function. Changes in this duration can have significant clinical implications. For instance, an extended PR duration, exceeding 0.20 seconds, may indicate first-degree block, while a shortened duration, below 0.12 seconds, can suggest pre-excitation syndromes such as Wolff-Parkinson-White (WPW) or junctional rhythms. Understanding how to interpret EKG results is vital, as it aids healthcare professionals in diagnosing and managing different types of cardiac block.
Research indicates that about 2.1% of individuals may present with a prolonged PR duration at baseline, highlighting the importance of regular ECG evaluations. As one expert notes, 'The PR segment is a vital marker in how to interpret EKG results, as it reflects conduction through the AV node and aids in the identification of potential heart block.' This underscores the necessity for health tech developers to prioritize accurate PR duration measurement in their ECG analysis tools.

Measure QRS Complex
Measuring the QRS complex involves identifying the interval from the onset of the Q wave to the conclusion of the S wave. A normal QRS duration typically ranges from 0.06 to 0.10 seconds. When the QRS duration exceeds 0.10 seconds, it may indicate a bundle branch block or other ventricular conduction abnormalities. Notably, bundle branch block is prevalent in approximately 14% to 47% of heart failure patients, with left bundle branch block occurring more frequently than right. This condition can significantly affect patient prognosis, as a progressive increase in QRS duration is associated with worsened outcomes.
Accurate documentation of findings is crucial for further evaluation and management, as it assists in understanding how to interpret EKG results related to QRS complex abnormalities. Advanced platforms like Neural Cloud Solutions' MaxYield™ enhance this process by automating ECG labeling and data extraction. This platform can analyze 200,000 heartbeats in less than 5 minutes, streamlining the ECG analysis workflow.
Features of MaxYield™:
- Automates ECG labeling
- Rapid data extraction
- Analyzes large volumes of heartbeats quickly
Advantages for Healthcare Professionals:
- Reduces operational costs
- Addresses physiological variability and signal artifacts
- Supports informed medical decisions
Understanding these nuances is vital for effective patient care, especially in heart failure management. By leveraging the capabilities of MaxYield™, healthcare professionals can enhance their diagnostic accuracy and improve patient outcomes.

Observe T-Wave
Examine the T-wave following the QRS complex, as it plays a crucial role in cardiac assessment. A normal T-wave is typically upright and smooth, reflecting healthy ventricular repolarization. However, inverted or peaked T-waves can signal underlying issues such as ischemia or electrolyte imbalances. For instance, peaked T waves are often associated with hyperkalemia, which can lead to serious arrhythmias, while inverted T waves may indicate myocardial ischemia or other cardiac conditions. The morphology and symmetry of the T-wave are vital diagnostic indicators; abnormalities in these characteristics can suggest significant cardiac events.
Recent studies have shown that T-wave inversion (TWI) is prevalent in young, healthy individuals, with 2% of a cohort exhibiting this finding, and 13% of those diagnosed with cardiomyopathy. Understanding these nuances is essential, as healthcare professionals emphasize that knowing how to interpret EKG results, particularly in recognizing T-wave morphology, is critical for accurate diagnosis and optimal patient care. The integration of Neural Cloud Solutions' MaxYield™ platform enhances this process by automating ECG labeling and analysis, which facilitates learning how to interpret EKG results and allows for rapid identification of T-wave abnormalities.
Features of MaxYield™:
- Automates ECG labeling and analysis
- Provides beat-by-beat analysis
- Transforms noisy recordings into clear insights
Advantages for Healthcare Professionals:
- Supports assured medical decisions
- Improves efficiency in ECG interpretation
- Enhances diagnostic accuracy
With MaxYield™, developers can utilize advanced algorithms that provide beat-by-beat analysis, transforming noisy recordings into clear insights, thus supporting assured medical decisions. As Dr. John R. Hampton observes, 'Always remember that it is the patient who should be treated, not the ECG,' emphasizing the significance of contextualizing T-wave findings within the wider medical picture.

Identify Ectopic Beats
When learning how to interpret EKG results, particularly with Neural Cloud Solutions' MaxYield™ platform, it's essential to focus on ectopic beats, especially premature atrial contractions (PACs) and premature ventricular contractions (PVCs). These beats often occur sooner than expected, disrupting the heart's normal rhythm. Documenting the frequency and pattern of these ectopic beats is vital, as they can indicate underlying cardiac conditions that require further evaluation.
Recent studies show that the prevalence of PVCs can be significantly higher in certain populations, such as divers, where environmental factors and physiological stressors may increase their occurrence. For instance, research indicates that over 54% of patients observed had PVC frequencies exceeding 500 per 24 hours. This highlights the importance of comprehensive evaluations in medical practice.
MaxYield™ enhances ECG analysis by automating labeling and data extraction, streamlining the process for healthcare professionals. This allows them to focus their time and energy on tasks that require human expertise and decision-making. Cardiologists note that while occasional PACs and PVCs may be benign, frequent occurrences can signal serious health risks, including a higher likelihood of atrial fibrillation and other cardiovascular conditions.
Understanding how to interpret EKG results is crucial for effective management of the implications of these arrhythmias in cardiac health. Leveraging advanced technology like MaxYield™ can improve the accuracy and efficiency of these assessments, ultimately benefiting patient care.

Determine Rhythm Origin
To accurately identify the source of a heartbeat, it’s crucial to examine its characteristics, determining whether it comes from the atria, ventricles, or junctional tissue. Key indicators, such as the patterns of P-waves and QRS complexes, are crucial for understanding how to interpret EKG results and identify the origin of the electrical activity. Understanding how to interpret EKG results is not just an academic pursuit; it significantly influences clinical decision-making. For instance, recent research indicates that distinguishing between atrial and ventricular patterns can greatly impact treatment strategies, particularly since atrial fibrillation is a common arrhythmia that contributes to one in seven strokes in the U.S.
Healthcare professionals stress that recognizing the source of a heartbeat can lead to more personalized and effective health tech solutions. As Dr. Sina A. Gharib notes, 'Determining the source of the heartbeat is essential for effectively managing cardiac conditions.' This insight is particularly important for health tech developers who aim to create tools that enhance diagnostic accuracy and improve patient outcomes.
Leveraging advanced AI technology like Neural Cloud Solutions' MaxYield™, developers can transform lengthy and noisy ECG recordings into clean, clear signals. This capability enables rapid and precise analysis, supporting confident clinical decisions. The MaxYield™ platform addresses the challenges in ECG analysis by providing features that streamline the process, ultimately benefiting healthcare professionals and their patients.

Identify EKG Rhythm
In the realm of ECG analysis, healthcare professionals often face challenges such as noise interference and the need for accurate rhythm classification. The MaxYield™ platform from Neural Cloud Solutions addresses these issues with advanced features designed to enhance the analysis process.
Features of MaxYield™:
- Noise Filtering: Effectively reduces background noise, allowing for clearer signal interpretation.
- Wave Recognition: Distinctly identifies various waveforms, facilitating accurate rhythm classification.
By utilizing these features, healthcare professionals can classify rhythms, which helps them understand how to interpret EKG results, as normal sinus rhythm, atrial fibrillation, ventricular tachycardia, or other types based on their observations. This classification is crucial for guiding medical decisions and teaching how to interpret EKG results to ensure appropriate patient management.
Advantages for Healthcare Professionals:
- Improved Accuracy: Enhanced clarity in ECG readings leads to more reliable diagnoses.
- Efficient Workflow: Automated features streamline the analysis process, saving valuable time.
For practical guidance, refer to the user manuals that detail effective utilization of the MaxYield™ platform in various clinical scenarios. Documenting your final assessment clearly is essential, as it will be vital for further evaluation and treatment. Leveraging the automated and adaptable features of MaxYield™ not only enhances clarity but also improves overall efficiency in patient care.

Conclusion
Mastering the interpretation of EKG results is crucial for health tech developers who want to improve patient care through precise diagnostics. By grasping the essential components of EKG, including the P-wave, QRS complex, and T-wave, developers can design tools that streamline the analysis process and empower healthcare professionals to make informed decisions. This foundational knowledge is key to effectively identifying various cardiac conditions, ultimately enhancing patient outcomes.
In this article, we explored the challenges in EKG analysis and outlined key steps for interpreting results. These steps include:
- Evaluating rhythm regularity
- Calculating heart rate
- Identifying P-waves
- Measuring the PR interval
- Recognizing ectopic beats
Each step is vital for understanding cardiac health. Advanced platforms like MaxYield™ facilitate accurate analysis through automated features and noise filtering, making the process more efficient. By emphasizing these components, developers can appreciate the intricacies of EKG interpretation and its significance in clinical practice.
The MaxYield™ platform offers several features that enhance EKG analysis:
- Automated Analysis: Reduces the time spent on manual interpretation.
- Noise Filtering: Improves the clarity of EKG readings.
- User-Friendly Interface: Makes it accessible for healthcare professionals of all skill levels.
These features lead to significant advantages for healthcare providers. By leveraging MaxYield™, professionals can achieve greater precision in their analyses, ultimately leading to better patient management. As technology continues to advance, integrating these sophisticated features into health tech solutions is essential. This ensures that healthcare professionals are equipped with the best resources to deliver optimal care for their patients.
Frequently Asked Questions
What are the fundamental components of an EKG?
The fundamental components of an EKG include the P-wave, QRS complex, and T-wave. The P-wave signifies atrial depolarization, the QRS complex indicates ventricular depolarization, and the T-wave represents ventricular repolarization.
Why is it important to understand EKG interpretation?
Understanding EKG interpretation is essential for accurate diagnosis and effective patient care. It helps healthcare professionals distinguish between normal and abnormal rhythms, which can significantly impact health.
What resources can healthcare professionals use to improve their EKG interpretation skills?
Healthcare professionals can use textbooks, online courses, and workshops to enhance their foundational knowledge of EKG interpretation and the electrical impulses that travel through the heart.
How can the regularity of an EKG rhythm be evaluated?
The regularity of an EKG rhythm can be evaluated by gauging the intervals between successive R-waves, using calipers or digital tools to check for consistency. Variability in these intervals may indicate an irregular rhythm.
What is the significance of irregular R-wave durations?
Irregular R-wave durations may signal underlying cardiac issues such as atrial fibrillation or ventricular tachycardia. Atrial fibrillation, for example, affects approximately 6 million Americans annually and is often detected through irregular R-wave patterns.
What features does MaxYield™ offer for ECG analysis?
MaxYield™ offers advanced features such as sophisticated noise filtering and distinct wave recognition capabilities, allowing for rapid isolation of ECG waves, even in recordings affected by baseline wander, movement, and muscle artifacts.
How can heart rate be calculated from an EKG?
Heart rate can be calculated by counting the number of R-waves in a 6-second strip and multiplying by 10. For longer strips, the formula is Pulse Rate = 300 divided by the number of large boxes between R-waves.
What conditions can be recognized by evaluating pulse rate?
Evaluating pulse rate can help recognize conditions such as tachycardia (rate over 100 bpm) and bradycardia (rate under 60 bpm).
Why is pulse rate variability important in cardiac assessment?
Pulse rate variability serves as a significant indicator of cardiac wellness, reflecting the autonomic nervous system's control over cardiac function. Variations in heart rate can signal underlying health issues, making it crucial for clinicians to interpret EKG results effectively.




