Introduction
The rapid advancement of health technology is transforming cardiac care delivery, especially through telemetry rhythms. This evolution presents developers with a unique chance to improve patient outcomes by integrating innovative solutions like Neural Cloud Solutions' MaxYield™ platform. This platform revolutionizes ECG analysis with advanced AI capabilities, addressing the growing complexity of cardiac arrhythmias and the critical need for precise monitoring.
MaxYield™ offers several key features that enhance ECG analysis. Its AI-driven algorithms provide real-time data interpretation, allowing for quicker and more accurate diagnoses. Additionally, the platform's user-friendly interface simplifies the monitoring process for healthcare professionals, making it easier to track patient health over time.
The advantages of using MaxYield™ are significant. By streamlining ECG analysis, healthcare providers can make informed decisions faster, ultimately leading to improved patient care. Furthermore, the integration of advanced technology reduces the likelihood of human error, ensuring that patients receive the most accurate assessments possible.
In conclusion, as the landscape of cardiac care continues to evolve, developers must focus on creating telemetry solutions that meet these challenges head-on. The MaxYield™ platform stands out as a powerful tool that not only enhances ECG analysis but also supports healthcare professionals in delivering exceptional patient care.
Neural Cloud Solutions: MaxYield™ for Enhanced ECG Analysis
ECG analysis has long faced challenges, particularly in accurately interpreting signals amidst noise and artifacts. Neural Cloud Solutions addresses these issues with its MaxYield™ platform, which automates and clarifies ECG signal interpretation through advanced noise filtering and wave recognition.
The MaxYield™ platform processes over 200,000 heartbeats in under five minutes, providing beat-by-beat analysis that identifies critical features such as:
- P-waves
- QRS complexes
- T-wave intervals
By utilizing innovative AI algorithms, MaxYield™ effectively reduces noise and artifacts, transforming unclear recordings into detailed insights. This ensures that healthcare professionals receive accurate and reliable cardiac information, which is essential for maintaining telemetry rhythms. The platform enables real-time observation and swift decision-making in clinical environments, ultimately streamlining workflow efficiency and enhancing diagnostic yield.
Moreover, MaxYield™ can salvage previously obscured sections of recordings affected by high levels of noise and artifacts. This capability showcases its advanced features in ECG analysis, providing healthcare professionals with the tools they need to deliver better patient care.

10-Step EKG Interpretation Method for Accurate Rhythm Identification
-
Regularity: Assess whether the rhythm is regular or irregular, as this is crucial for accurate interpretation.
-
Heart Rate: Calculate the heart rate by counting the number of R waves in a 6-second strip and multiplying by 10. This ensures timely identification of bradycardia or tachycardia.
-
P Waves: Confirm the presence of P waves preceding each QRS complex, indicating normal atrial depolarization.
-
PR Interval: Measure the PR interval to evaluate conduction time through the AV node. Prolonged intervals may suggest potential blockages.
-
QRS Complex: Analyze the QRS duration and morphology; wide complexes may indicate underlying heart disease or bundle branch blocks.
-
ST Segment: Evaluate the ST segment for any elevation or depression, as these changes can signal acute myocardial infarction or ischemia.
-
T Waves: Examine T wave morphology and direction; inverted T waves may indicate ischemia, while peaked T waves could suggest hyperkalemia.
-
QT Interval: Measure the QT interval to evaluate repolarization duration. Extended intervals can elevate the risk of irregular heartbeats.
-
Axis: Determine the electrical axis of the heart, providing insights into cardiac hypertrophy or other conditions.
-
Clinical Correlation: Integrate these findings with the individual's clinical context for a comprehensive assessment. This enhances the accuracy of monitoring telemetry rhythms and supports effective care management.
This structured approach is essential, especially considering that the median accuracy of ECG interpretation was found to be only 54% before training, improving to 67% after training interventions.
With Neural Cloud Solutions' MaxYield™ platform, healthcare professionals can enhance their ECG analysis accuracy and efficiency. The platform addresses challenges such as physiological variability and signal artifacts.
As Mumma emphasizes, "STEMI is a life-threatening emergency where every minute matters," highlighting the critical need for accurate and timely EKG analysis.

Understanding Basic Cardiac Arrhythmias in Telemetry Monitoring
Cardiac arrhythmias are irregular heartbeats that pose significant health risks. Key types include:
-
Atrial Fibrillation (AFib): This condition is marked by rapid and irregular atrial contractions, which can significantly increase the risk of stroke. Studies indicate that patients who undergo catheter ablation within one year of an AFib diagnosis experience a 59% reduction in recurrence rates for paroxysmal AFib and a 25% reduction for persistent AFib. The prevalence of AFib is projected to affect over 12 million people in the U.S. by 2030, highlighting the growing public health concern.
-
Atrial Flutter: A rapid but regular rhythm that can progress to AFib, necessitating vigilant monitoring to prevent complications.
-
Ventricular Tachycardia (VT): Originating from the ventricles, this fast heart rate can be life-threatening if not addressed promptly.
-
Ventricular Fibrillation (VF): A chaotic rhythm that can lead to cardiac arrest, requiring immediate intervention.
-
Bradycardia: Characterized by an abnormally slow heart rate, it can result in fatigue and dizziness, impacting daily activities.
Understanding these irregular heartbeats is essential for developers aiming to design telemetry solutions that effectively track and notify healthcare providers about these critical conditions. The integration of wearable technologies and AI-enabled devices, particularly through Neural Cloud Solutions' MaxYield™ platform, is transforming AFib management.
Features of MaxYield™:
- Advanced AI Technology: Enhances ECG analysis efficiency.
- Continuous Learning Model: Automates the labeling process, reducing costs.
- Clear, Filtered ECG Signals: Enables earlier detection and prompt intervention.
Advantages for Healthcare Professionals:
By leveraging these features, MaxYield™ significantly improves ECG analysis, allowing healthcare professionals to respond more swiftly to patients' needs. This is crucial for enhancing outcomes for individuals affected by cardiac arrhythmias.

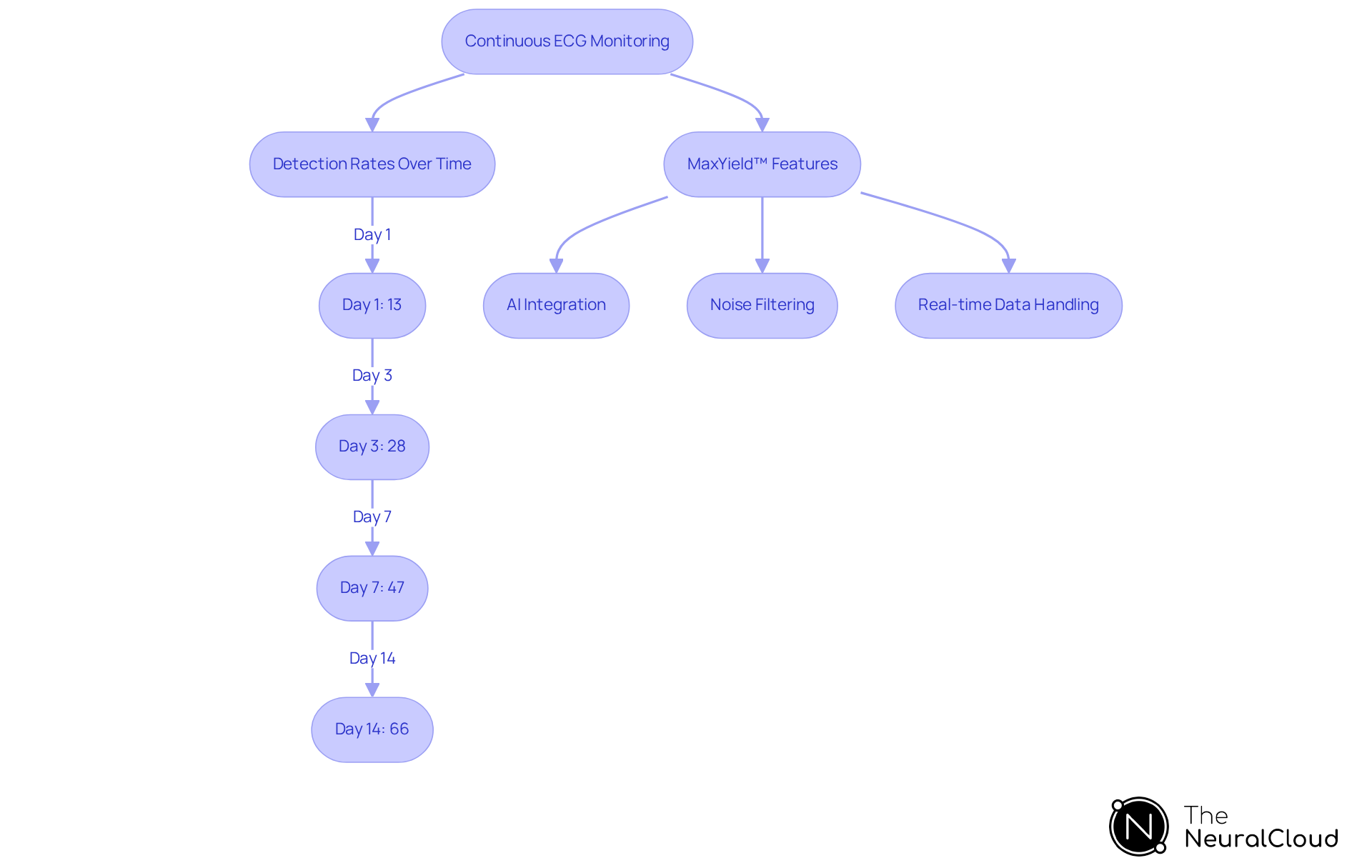
The Role of Continuous ECG Monitoring in Telemetry Rhythms
Ongoing ECG observation plays a crucial role in promptly identifying irregular heartbeats and other cardiac incidents. This technology allows healthcare providers to continuously monitor telemetry rhythms, which facilitates early intervention and improves patient outcomes.
Challenges in ECG Analysis: Traditional ECG monitoring methods often fall short in detecting life-threatening arrhythmias in a timely manner. Continuous observation addresses this challenge by enabling rapid identification of such conditions, significantly enhancing patient safety. For example, studies show that ongoing observation can increase atrial fibrillation detection rates by nearly 18% within 30 days post-discharge compared to conventional care methods.
MaxYield™ Features: The MaxYield™ platform enhances ECG analysis through advanced data collection and integration with AI. It generates extensive information that can be analyzed for trends in cardiac health, providing valuable insights for clinicians. Additionally, the incorporation of AI algorithms, like Neural Cloud Solutions' Continuous Learning Model, improves diagnostic accuracy and reduces false alarms. These algorithms evolve with each use, enhancing their efficiency over time and enabling real-time data stream handling.
Advantages for Healthcare Professionals: The benefits of using MaxYield™ are significant. Remote ECG monitoring allows individuals to be observed in the comfort of their homes, improving compliance and accessibility to care. Studies involving 14-day ECG patches have reported high tolerability rates, with detection rates of heart rhythm abnormalities reaching 13%, 28%, 47%, and 66% on days 1, 3, 7, and 14, respectively, compared to only 9% with the 24-hour Holter monitor. Furthermore, the diagnostic yield of arrhythmias typically increases with longer monitoring durations, reinforcing the need for extended periods to capture clinically significant events. MaxYield™ technology also enhances ECG analysis by filtering noise and recognizing distinct telemetry rhythms, ensuring critical data is identified even in challenging recording conditions.

Conclusion
The exploration of telemetry rhythms in health technology highlights significant advancements shaping the future of cardiac care. Tools like Neural Cloud Solutions' MaxYield™ platform offer healthcare professionals unprecedented accuracy in ECG analysis. This capability enables timely interventions and enhances patient outcomes. By integrating AI technology, the platform not only clarifies ECG signals but also empowers developers to create effective, user-friendly solutions.
Key insights emphasize the importance of structured ECG interpretation methods, such as the 10-step EKG interpretation process. This equips healthcare providers with essential skills to identify and respond to various cardiac arrhythmias. Understanding conditions like atrial fibrillation and the significance of continuous monitoring is crucial for enhancing patient safety. Real-time tracking of telemetry rhythms ensures critical data is captured, significantly improving diagnostic yield and treatment efficacy.
As health technology evolves, embracing innovative solutions becomes essential for healthcare developers and providers. The future of telemetry rhythms lies in leveraging advanced technologies to enhance patient care, streamline workflows, and ultimately save lives. Investing in tools that prioritize accuracy and efficiency in ECG analysis will meet the growing demands of healthcare and pave the way for a healthier tomorrow.
Frequently Asked Questions
What is MaxYield™ and what does it do?
MaxYield™ is a platform developed by Neural Cloud Solutions that automates and clarifies ECG signal interpretation through advanced noise filtering and wave recognition, enhancing the accuracy of ECG analysis.
How quickly can MaxYield™ process ECG data?
MaxYield™ can process over 200,000 heartbeats in under five minutes, providing beat-by-beat analysis.
What critical features does MaxYield™ identify during ECG analysis?
MaxYield™ identifies critical features such as P-waves, QRS complexes, and T-wave intervals.
How does MaxYield™ improve the quality of ECG recordings?
By utilizing innovative AI algorithms, MaxYield™ effectively reduces noise and artifacts, transforming unclear recordings into detailed insights, ensuring healthcare professionals receive accurate cardiac information.
What benefits does MaxYield™ provide in clinical environments?
MaxYield™ enables real-time observation and swift decision-making, streamlining workflow efficiency and enhancing diagnostic yield in clinical settings.
Can MaxYield™ recover previously obscured ECG recordings?
Yes, MaxYield™ can salvage previously obscured sections of recordings that were affected by high levels of noise and artifacts, showcasing its advanced features in ECG analysis.




