Overview
The article outlines the critical distinctions between early repolarization and STEMI on an ECG, emphasizing their unique patterns. Early repolarization is characterized by concave ST-segment elevation and J-point elevation, whereas STEMI presents with pronounced convex ST-segment elevation and dynamic changes. Recognizing these differences is vital for accurate diagnosis, as misinterpretation can result in inappropriate treatments.
To address the challenges in ECG analysis, advanced platforms like MaxYield™ have emerged. MaxYield™ enhances ECG analysis through its sophisticated algorithms, which improve the detection of these patterns. By providing clearer insights into the ECG data, healthcare professionals can make more informed decisions.
The benefits of using MaxYield™ are significant. It not only boosts diagnostic accuracy but also positively impacts patient outcomes. With enhanced ECG analysis, clinicians can reduce the risk of misdiagnosis, ensuring that patients receive the appropriate care they need.
Introduction
In emergency medicine, distinguishing between early repolarization and ST-Elevation Myocardial Infarction (STEMI) is crucial, yet it often poses a challenge for clinicians. Early repolarization typically appears as a benign ECG finding, while STEMI indicates a life-threatening condition that demands immediate intervention. Understanding the subtle yet significant differences in their ECG patterns not only enhances diagnostic accuracy but also directly influences patient outcomes.
Healthcare professionals must navigate this complex landscape effectively to avoid misdiagnosis and ensure timely treatment. By recognizing the unique features of each condition, clinicians can improve their decision-making processes, ultimately leading to better patient care. This article will explore the intricacies of ECG analysis, focusing on the critical distinctions between early repolarization and STEMI, and the implications for emergency medical practice.
Understanding Early Repolarization and STEMI: Definitions and Clinical Significance
Early repolarization (ER) is identified by a specific pattern on the ECG, often marked by J-point elevation. This condition is typically benign and commonly found in young, healthy individuals. On the other hand, ST-Elevation Myocardial Infarction (STEMI) is a serious medical emergency caused by a total or nearly total blockage of a coronary artery, leading to myocardial ischemia and damage. STEMI presents significant symptoms, including chest pain, and necessitates immediate medical intervention. Misinterpretation of these conditions can have severe consequences in patient management, especially in emergency settings where timely diagnosis is critical.
The MaxYield™ platform addresses the challenges in ECG analysis by employing a continuous learning model that evolves with each use. This innovative solution automates the analysis of noisy recordings and provides beat-by-beat evaluation of up to 200,000 heartbeats in under 5 minutes. Here are some key features of MaxYield™:
- Continuous Learning: Improves accuracy with each use.
 - Rapid Analysis: Evaluates 200,000 heartbeats in less than 5 minutes.
 - Automated Noise Reduction: Enhances clarity in ECG readings.
 
These features translate into significant advantages for healthcare professionals. By streamlining the ECG evaluation process, MaxYield™ enables clinicians to differentiate between early repolarization vs STEMI and myocardial infarction more effectively. This AI-powered solution not only delivers comprehensive insights into heart-related events but also supports confident clinical decision-making. As a result, critical conditions like myocardial infarction can be recognized swiftly and accurately, ultimately improving patient outcomes.

Comparative ECG Features: Identifying Early Repolarization vs STEMI
ECG analysis presents several challenges, particularly in distinguishing between early repolarization vs STEMI (ST-elevation myocardial infarction). Early repolarization typically features concave ST-segment elevation, especially in the precordial leads, along with a characteristic J-point elevation. In contrast, STEMI is marked by more pronounced, often convex ST-segment elevation, usually accompanied by reciprocal changes in other leads. Importantly, early repolarization vs STEMI remains stable over time, while STEMI may show dynamic changes, such as the emergence of Q waves or T-wave inversions. Recognizing these differences is essential for clinicians, as misinterpretation can lead to inappropriate treatment strategies.
The MaxYield™ platform addresses these challenges by automating the labeling and analysis of ECGs. This innovative solution enhances accuracy and efficiency in ECG interpretation. Key features of the MaxYield™ platform include:
- Automated labeling of ECGs
 - Advanced analysis algorithms
 - Integration with existing healthcare systems
 
These features provide significant advantages for healthcare professionals. By streamlining labor-intensive tasks, the platform reduces operational costs and boosts productivity. Clinicians can focus more on critical decision-making rather than time-consuming processes. Ultimately, the MaxYield™ platform not only improves the accuracy of ECG analysis but also empowers healthcare professionals to deliver better patient care.

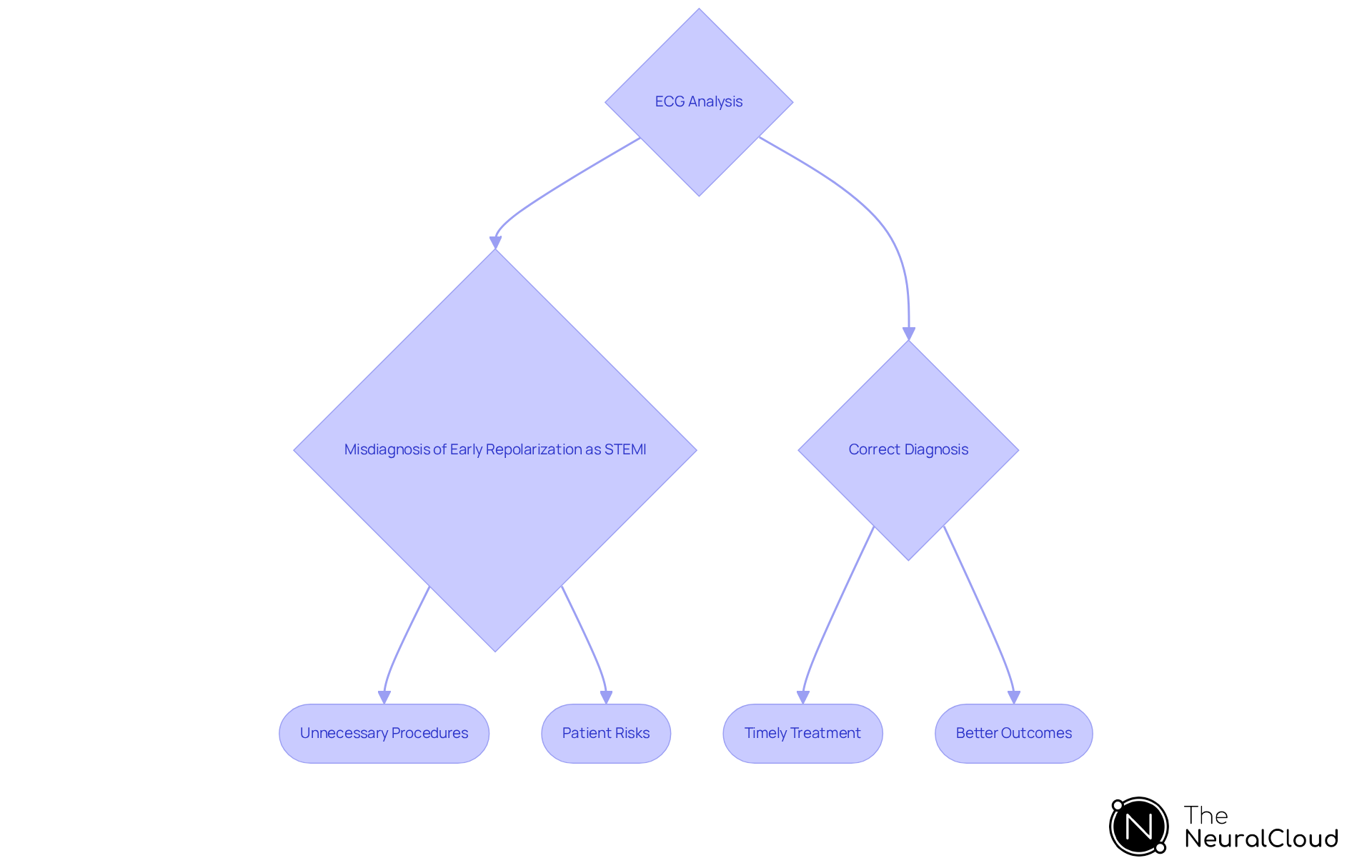
Clinical Implications: Risks of Misdiagnosis in Early Repolarization and STEMI
Misdiagnosis of early repolarization vs stemi as a myocardial infarction can lead to unnecessary procedures, such as catheterization or thrombolysis. This not only puts patients at risk for potential complications but also fails to address the actual benign condition. On the other hand, not recognizing the differences between early repolarization vs stemi can delay treatment, increasing the risk of myocardial damage and adverse outcomes.
The challenges in ECG analysis highlight the need for improved diagnostic tools. Advanced ECG evaluation technologies, like Neural Cloud Solutions' platform, offer significant enhancements in diagnostic precision. This platform automates the identification of key ECG features and rapidly labels P, QRS, and T wave onsets, which boosts efficiency and reduces the likelihood of misdiagnosis.
The features of this AI-driven automation simplify the evaluation process, addressing challenges such as physiological variability and signal artifacts. By improving clinical decision-making, healthcare professionals can provide better patient care. The direct benefits of using this platform include faster diagnosis, reduced risk of complications, and enhanced overall patient outcomes.

Technological Advances in ECG Analysis: Enhancing Diagnostic Accuracy
ECG analysis has faced numerous challenges, particularly in accurately identifying and labeling features within the data. Traditional methods often struggle with noise and variability, leading to potential misinterpretations. Recent advancements, particularly through platforms like Neural Cloud Solutions' MaxYield™, address these issues head-on by harnessing AI algorithms to automate the identification of ECG features.
MaxYield™ employs state-of-the-art noise filtering techniques, effectively highlighting critical components such as P, QRS, and T waves. This technology transforms lengthy and noisy ECG recordings into clean, crisp signals, enabling the rapid processing of vast amounts of data. By providing clinicians with accurate insights, it becomes easier to differentiate between conditions like early repolarization vs stemi.
The automation offered by MaxYield™ significantly minimizes human error, enhancing the clarity of ECG signals. This is particularly beneficial in addressing challenges such as physiological variability and signal artifacts. As a result, healthcare professionals can streamline their workflows, allowing for timely and informed decision-making that ultimately improves patient care.
Testimonials from users underscore the effectiveness of MaxYield™ in enhancing diagnostic accuracy. Classification accuracies have been reported at up to 99% in detecting arrhythmias and other cardiac abnormalities. This level of precision not only boosts confidence in diagnoses but also empowers healthcare providers to deliver better patient outcomes.

Conclusion
Understanding the critical distinctions between early repolarization and STEMI is essential for accurate ECG interpretation and effective patient management. Recognizing these differences is crucial to avoid misdiagnosis, which can lead to serious consequences for patients. The MaxYield™ platform offers advanced technological solutions that enhance diagnostic capabilities, ensuring timely and appropriate treatment for individuals experiencing cardiac events.
Key insights include:
- Specific ECG features that differentiate early repolarization from STEMI
 - The risks associated with misinterpretation
 - The technological advancements that facilitate accurate analysis
 
While early repolarization is typically benign, STEMI represents a life-threatening emergency requiring immediate intervention. AI-driven tools significantly improve diagnostic precision, reduce the likelihood of misdiagnosis, and ultimately enhance patient outcomes.
The implications of accurately distinguishing between early repolarization and STEMI extend beyond academic interest; they have real-world consequences for patient care. As ECG analysis evolves, embracing innovative solutions like MaxYield™ empowers clinicians and reinforces the commitment to delivering high-quality healthcare. By prioritizing accurate diagnoses, healthcare professionals can mitigate risks and ensure that every patient receives the care they need when it matters most.
Frequently Asked Questions
What is early repolarization (ER)?
Early repolarization (ER) is characterized by a specific pattern on the ECG, often marked by J-point elevation. It is typically benign and commonly found in young, healthy individuals.
What is ST-Elevation Myocardial Infarction (STEMI)?
ST-Elevation Myocardial Infarction (STEMI) is a serious medical emergency caused by a total or nearly total blockage of a coronary artery, leading to myocardial ischemia and damage. It presents significant symptoms, including chest pain, and requires immediate medical intervention.
Why is it important to differentiate between early repolarization and STEMI?
Misinterpretation of early repolarization and STEMI can have severe consequences in patient management, especially in emergency settings where timely diagnosis is critical.
What is the MaxYield™ platform?
The MaxYield™ platform is an innovative solution that addresses challenges in ECG analysis by employing a continuous learning model that evolves with each use. It automates the analysis of noisy recordings and evaluates up to 200,000 heartbeats in under 5 minutes.
What are the key features of the MaxYield™ platform?
Key features of MaxYield™ include continuous learning to improve accuracy with each use, rapid analysis that evaluates 200,000 heartbeats in less than 5 minutes, and automated noise reduction to enhance clarity in ECG readings.
How does MaxYield™ benefit healthcare professionals?
MaxYield™ streamlines the ECG evaluation process, enabling clinicians to differentiate between early repolarization and STEMI more effectively. This AI-powered solution supports confident clinical decision-making and helps recognize critical conditions like myocardial infarction swiftly and accurately, ultimately improving patient outcomes.




