Overview
The article titled "Master A Fib Rhythm Strip Analysis: A Step-by-Step Tutorial" serves as a comprehensive guide for analyzing atrial fibrillation (AFib) rhythm strips. It begins by addressing the challenges faced in ECG analysis, which can often lead to misinterpretations and delays in diagnosis. Following this, the article introduces the MaxYield™ platform, detailing its key features that enhance the accuracy of rhythm strip analysis. This platform utilizes advanced technology to streamline the interpretation process, making it easier for healthcare professionals to identify AFib characteristics.
The MaxYield™ platform not only simplifies the analysis but also significantly improves diagnostic efficiency. By providing clear visual representations and automated analysis tools, it reduces the cognitive load on clinicians, allowing for quicker and more accurate decision-making. The benefits extend to improved patient outcomes, as timely and precise diagnosis of AFib is crucial for effective management of this common arrhythmia.
In conclusion, the article emphasizes the importance of accurate ECG analysis and the role of the MaxYield™ platform in achieving this goal. Healthcare professionals can leverage this technology to enhance their diagnostic capabilities, ultimately leading to better patient care. The structured approach outlined in the tutorial ensures that readers can confidently apply these insights in their practice.
Introduction
Understanding atrial fibrillation (AFib) is crucial for healthcare professionals, as this common arrhythmia can lead to serious health complications. The ability to accurately analyze AFib rhythm strips not only enhances diagnostic precision but also empowers clinicians to implement timely interventions. However, challenges such as noise and varying heart rates complicate the interpretation process.
How can one ensure a reliable assessment? This tutorial offers a step-by-step guide to mastering AFib rhythm strip analysis, integrating advanced technologies like the MaxYield™ platform to streamline the process and improve patient outcomes.
Define Atrial Fibrillation: Key Characteristics and Implications
Atrial fibrillation (AFib) is characterized by an irregular and often rapid heart rhythm originating in the atria. Understanding its key features is essential for effective diagnosis and management:
- Absence of P Waves: In AFib, the normal P wave is absent due to chaotic electrical activity in the atria. This absence can be challenging to identify in noisy recordings.
- Irregularly Irregular Rhythm: The ventricular response is irregular, resulting in varying R-R intervals on the ECG. The MaxYield™ platform enhances the clarity of these intervals in a fib rhythm strip by filtering out noise and artifacts, enabling more accurate rhythm assessment.
- Variable Ventricular Rate: The heart rate in AFib can be fast, slow, or normal, depending on conduction through the AV node. With MaxYield™, clinicians can quickly assess and categorize these variations, thereby enhancing diagnostic efficiency.
Grasping these traits is crucial, as atrial fibrillation can lead to severe complications such as stroke and heart failure. By integrating the MaxYield™ system into the analysis workflow, clinicians can confidently recognize atrial fibrillation using a fib rhythm strip and initiate appropriate management strategies. The platform utilizes advanced noise filtering and automated ECG analysis, providing improved cardiac insights.

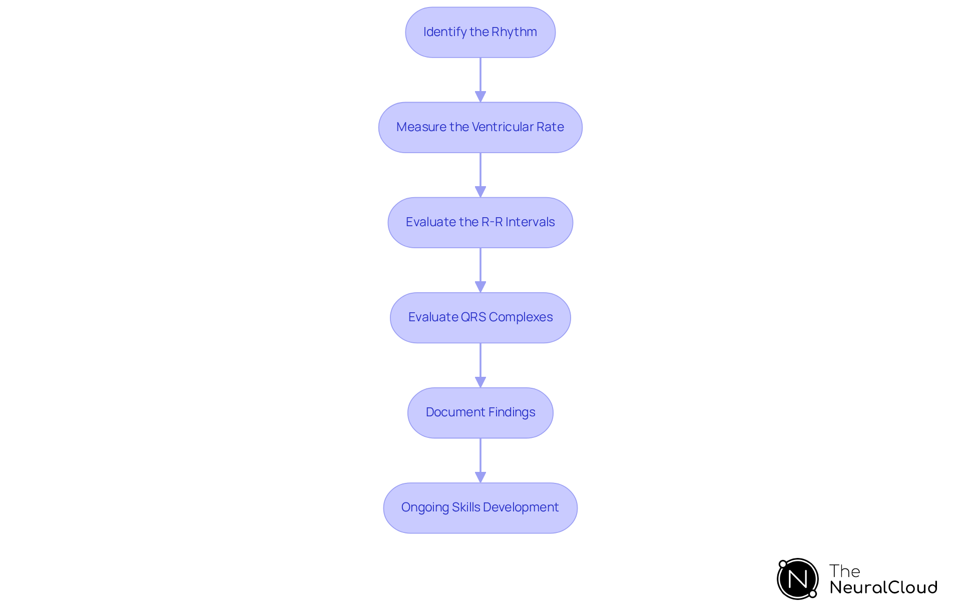
Analyze AFib Rhythm Strips: Step-by-Step Interpretation Guide
To effectively analyze an AFib rhythm strip using Neural Cloud Solutions' MaxYield™, follow this structured approach:
-
Identify the Rhythm: Look for an irregular rhythm characterized by the absence of discernible P waves, which are replaced by fibrillatory waves or a flat baseline. This enhancement improves the identification process by filtering out noise and artifacts, allowing for clearer visualization of the rhythm.
-
Measure the Ventricular Rate: Count the number of QRS complexes in a 10-second interval and multiply by 6 to determine the heart rate. In atrial fibrillation, the ventricular rate can fluctuate greatly, ranging from bradycardic to tachycardic. The automated labeling function of this system aids in precise counting, minimizing the chance for human error.
-
Evaluate the R-R Intervals: Observe the irregularity in the R-R intervals, which should be inconsistent, reflecting the chaotic electrical activity characteristic of atrial fibrillation. MaxYield™'s advanced wave recognition capabilities ensure that even subtle variations are captured effectively.
-
Evaluate QRS Complexes: Ensure that the QRS complexes are narrow (less than 120 ms), as AFib typically originates above the ventricles. Wide QRS complexes may indicate additional cardiac issues. The platform's adaptability allows it to evolve with each use, improving its accuracy in identifying these complexities over time.
-
Document Findings: Record your observations, including the rate, rhythm, and any notable features, to guide clinical decisions. This documentation is essential for ongoing individual management and treatment planning. With MaxYield™, this process is streamlined, enhancing efficiency in reporting.
This systematic method not only improves diagnostic precision but also enables healthcare professionals to confidently analyze a fib rhythm strip, ultimately leading to enhanced patient outcomes. Consistent practice in understanding these strips can greatly enhance confidence and skill levels, which is crucial considering that atrial fibrillation accounts for 20-30% of all strokes worldwide. By utilizing resources such as ECG simulators and workshops, healthcare professionals can further refine their interpretation skills, ensuring they are well-equipped to manage this common arrhythmia. Additionally, it is important to consider clinical context, including symptoms like chest pain or dizziness, as these can provide valuable clues in ECG interpretation. Recognizing the challenges in distinguishing AFib from other arrhythmias is also critical for accurate analysis.

Overcome Challenges in ECG Analysis: Managing Noise and Artifacts
Managing noise and artifacts in ECG analysis is essential for accurate interpretation. Common challenges include baseline wander, electrical interference, muscle artifacts, and poor signal quality, each requiring effective solutions.
-
Baseline Wander is often caused by patient movement or improper electrode placement. To alleviate this, ensure that electrodes are properly placed. Consider utilizing advanced algorithms, such as those incorporated into the MaxYield™ platform, which employ methods like the Fully-Gated Denoising Autoencoder (FGDAE) to effectively reduce baseline drift. This gold standard methodology enhances workflow efficiency by streamlining the analysis process.
-
Electrical Interference from nearby electronic devices can introduce significant noise into ECG readings. To combat this, maintain a safe distance between the ECG machine and any electronic devices. Increasing this distance can reduce artifacts by up to tenfold for each unit moved away from the source, thereby improving signal integrity.
-
Muscle Artifacts arise from involuntary muscle contractions, distorting the ECG signal. It is vital to guide individuals to remain still and relaxed during the recording process. Additionally, creating a calming environment can help prevent stress-related alterations in heart rate that may impair recordings.
-
Poor Signal Quality can obscure true cardiac signals, complicating diagnosis. Utilizing advanced algorithms, such as those integrated into the MaxYield™ platform, significantly enhances signal clarity and reduces noise. These algorithms are designed to effectively discriminate between clean ECG segments and those affected by artifacts, improving overall diagnostic accuracy and addressing challenges like physiological variability.
By implementing these strategies, healthcare professionals can enhance the reliability of their ECG readings, ultimately leading to improved patient outcomes.

Leverage Advanced Technology: Enhancing ECG Analysis with AI Solutions
Advanced technology, particularly AI, is revolutionizing ECG analysis in several impactful ways:
- Automated Interpretation: AI algorithms can swiftly analyze ECG data, achieving accuracy rates of up to 92% in detecting atrial fibrillation (AFib) and other arrhythmias. This level of precision significantly enhances diagnostic confidence among healthcare providers. MaxYield™ exemplifies this with its automated, distinct, and scalable analysis, processing 200,000 heartbeats to create a fib rhythm strip in less than 5 minutes.
- Noise Reduction: By effectively filtering out noise and artifacts, AI enhances the clarity of ECG signals, allowing for more reliable interpretations. MaxYield™ excels in this area, transforming noisy ECG recordings into clean signals, which is crucial in clinical settings where signal quality can be compromised.
- Real-Time Monitoring: AI-driven devices enable ongoing observation of individuals, delivering notifications to healthcare professionals about important alterations in heart rhythm. This proactive strategy can lead to timely interventions, enhancing outcomes for individuals.
- Data Integration: AI solutions can seamlessly integrate data from various sources, including wearable devices and traditional ECG machines, offering a comprehensive view of an individual's cardiac health. MaxYield™ is device-agnostic, capturing ECG recordings from any 1-lead or 3-lead device with ease, providing a holistic perspective essential for informed decision-making in healthcare.
By harnessing these advanced technologies, healthcare professionals can significantly enhance their diagnostic capabilities, streamline workflows, and ultimately improve patient care.

Conclusion
A thorough understanding of atrial fibrillation (AFib) and its rhythm strip analysis is crucial for effective diagnosis and patient management. Recognizing key characteristics of AFib, such as the absence of P waves and the irregularity of the ventricular response, enables healthcare professionals to leverage advanced tools like the MaxYield™ platform. This enhances diagnostic accuracy and efficiency. A structured approach to analyzing AFib rhythm strips not only improves clinical decision-making but also empowers clinicians to provide better care for their patients.
The article delves into a step-by-step guide for interpreting AFib rhythm strips, emphasizing the importance of:
- Identifying the rhythm
- Measuring the ventricular rate
- Evaluating R-R intervals and QRS complexes
It addresses challenges posed by noise and artifacts in ECG analysis, offering practical solutions to mitigate these issues. Furthermore, the integration of AI technology in ECG analysis is highlighted as a transformative force. This enables automated interpretation, real-time monitoring, and improved data integration, ultimately enhancing patient outcomes.
In conclusion, mastering the analysis of AFib rhythm strips is essential for healthcare professionals aiming to provide optimal care for patients with this common arrhythmia. By embracing advanced technologies and employing systematic analysis techniques, clinicians can navigate the complexities of ECG interpretation with confidence. As the healthcare landscape continues to evolve, staying informed about the latest tools and methodologies will be vital in ensuring accurate diagnoses and effective treatment strategies for atrial fibrillation.
Frequently Asked Questions
What is atrial fibrillation (AFib)?
Atrial fibrillation (AFib) is characterized by an irregular and often rapid heart rhythm that originates in the atria.
What are the key characteristics of atrial fibrillation?
The key characteristics of atrial fibrillation include the absence of P waves, an irregularly irregular rhythm, and a variable ventricular rate.
Why are P waves absent in AFib?
P waves are absent in AFib due to chaotic electrical activity occurring in the atria, which can make it challenging to identify in noisy recordings.
How does the ventricular response appear in AFib?
The ventricular response in AFib is irregular, resulting in varying R-R intervals on the ECG.
How does the MaxYield™ platform assist in diagnosing AFib?
The MaxYield™ platform enhances clarity in AFib rhythm strips by filtering out noise and artifacts, allowing for more accurate assessment of irregular R-R intervals.
What can affect the heart rate in atrial fibrillation?
The heart rate in AFib can be fast, slow, or normal, depending on how conduction occurs through the AV node.
What are the potential complications of atrial fibrillation?
Atrial fibrillation can lead to severe complications such as stroke and heart failure.
How does the MaxYield™ system improve the analysis of AFib?
The MaxYield™ system improves analysis by utilizing advanced noise filtering and automated ECG analysis, providing clinicians with enhanced cardiac insights for better diagnosis and management.




