Introduction
Electrocardiography (ECG) is a vital diagnostic tool in veterinary medicine, providing essential insights into a dog's heart health. However, mastering ECG leads placement presents challenges that can affect diagnostic accuracy. Issues such as signal interference and improper electrode positioning often complicate the process.
To address these challenges, veterinary professionals need effective strategies for optimal ECG results. This guide explores the essential steps and tools for accurate ECG leads placement in dogs, empowering veterinarians to enhance diagnostic precision and improve canine health outcomes.
Understand the Basics of ECG and Its Importance in Canine Health
Electrocardiography (ECG) is a vital diagnostic tool for evaluating the electrical activity of a dog's heart. It provides essential insights into heart rate, rhythm, and overall cardiac function, which are crucial for identifying conditions like arrhythmias, heart enlargement, and various cardiac diseases. However, challenges in ECG analysis can arise, particularly regarding the ECG leads placement dog, as the arrangement of sensors significantly impacts measurement quality.
The MaxYield™ platform addresses these challenges by employing advanced noise filtering and artifact handling techniques. This innovative system maps ECG signals through noise, isolating key features in every heartbeat. Its continuous learning model further enhances accuracy and efficiency over time, effectively tackling issues such as physiological variability and signal artifacts.
Key features of the MaxYield™ platform include:
- Advanced Noise Filtering: Reduces interference, ensuring clearer readings.
- Artifact Handling Techniques: Isolates true cardiac signals from noise.
- Continuous Learning Model: Adapts and improves over time for better accuracy.
These features translate into significant advantages for veterinary professionals. By facilitating precise ECG diagnostics through proper ecg leads placement dog, the MaxYield™ platform enables timely interventions, ultimately improving health outcomes for canine patients. Familiarity with the ECG waveform-comprising P-waves, QRS complexes, and T-waves-is critical, as these components reflect different phases of the heart's electrical cycle. For instance, the P-wave represents atrial depolarization, while the QRS complex indicates ventricular depolarization, and the T-wave corresponds to ventricular repolarization.
As the veterinary ECG systems market continues to expand, driven by technological advancements and a growing awareness of animal health monitoring, the importance of ECG in veterinary practice is increasingly recognized. The MaxYield™ platform not only enhances ECG analysis but also supports veterinary cardiologists in developing improved treatment strategies, ultimately benefiting canine health.

Gather Necessary Tools for ECG Leads Placement
To effectively place ECG leads on a dog, gather the following essential tools:
-
ECG Device: Ensure it is fully functional and calibrated for precise measurements. The MaxYield™ platform from Neural Cloud Solutions enhances ECG analysis efficiency by automating labeling and addressing challenges such as physiological variability and signal artifacts.
-
Electrodes: Utilize high-quality, adhesive electrodes specifically designed for veterinary applications to ensure reliable signal capture. The correct electrodes are essential for precise measurements, particularly when combined with MaxYield™'s advanced noise filtering capabilities.
-
Conductive Gel or Alcohol: These substances enhance the electrical connection between the skin and electrodes, improving signal quality. Best practices recommend using conductive gel for optimal performance, which is crucial for maximizing the diagnostic yield of the ECG results.
-
Scissors: Keep a pair handy for trimming fur if necessary, ensuring optimal skin contact for the electrodes. Veterinary professionals often recommend this step to avoid signal interference, which can be mitigated by the evolving algorithms of MaxYield™ that improve with each use.
-
Towels or Pads: Use these to keep the dog comfortable and dry throughout the procedure, minimizing stress. Comfort is key to obtaining accurate readings, as stressed animals may not cooperate fully, potentially affecting data quality.
-
Restraint Equipment: Gentle restraint may be required to keep the dog still during the ECG recording, ensuring accurate results. Proper restraint techniques are essential for minimizing movement artifacts in the ECG data, which can be effectively addressed with the support of technologies like MaxYield™.
-
Color-Coded Wires: Familiarize yourself with the color coding of the wires to avoid confusion during positioning, facilitating a smooth process. Understanding the color coding is a best practice that can greatly simplify the ECG electrode setup process.
Having these tools ready will simplify the ECG leads placement dog procedure and enhance the precision of your measurements. Additionally, staying informed about the latest advancements in veterinary ECG technology can further enhance your practice.

Follow Step-by-Step Instructions for Accurate ECG Leads Placement
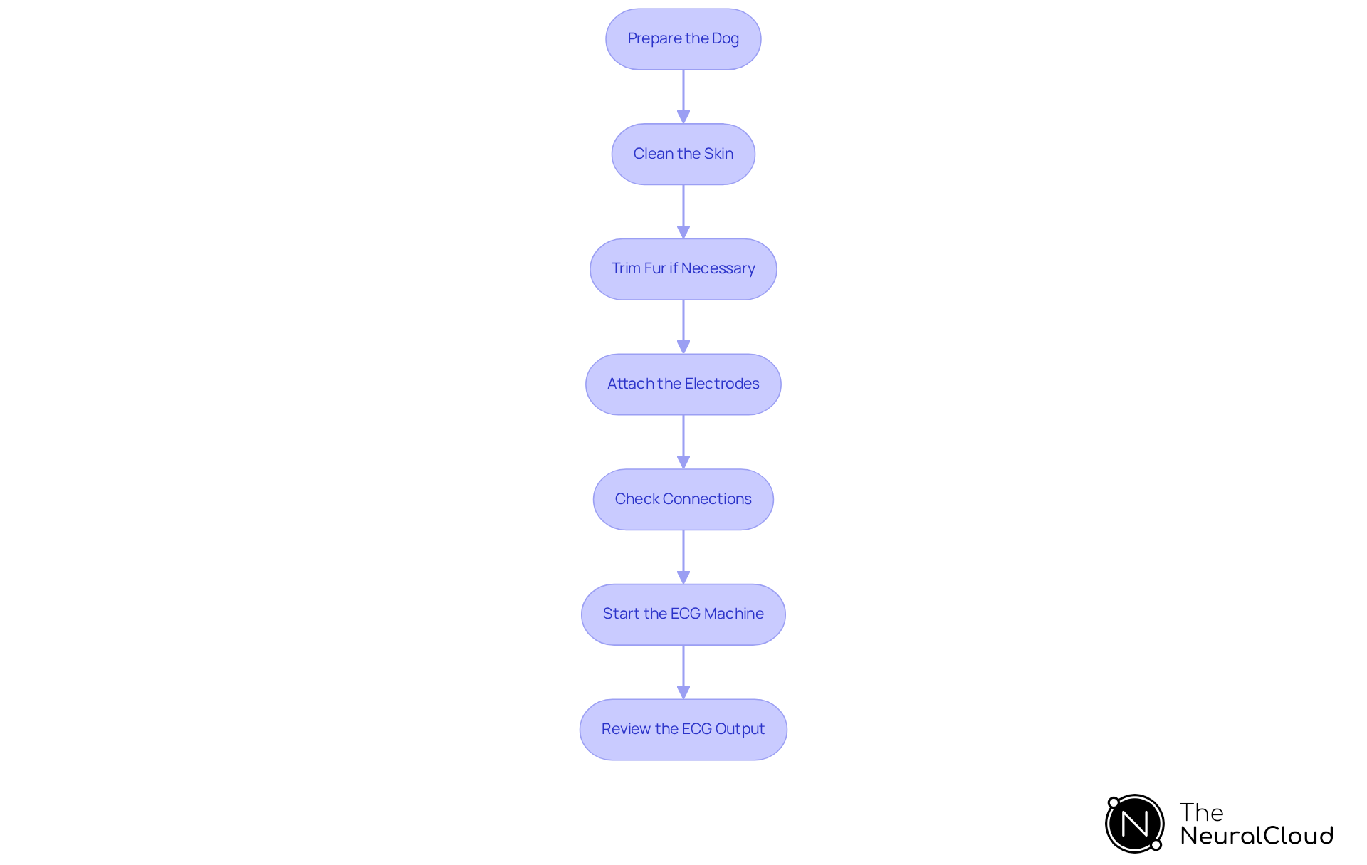
To place ECG leads accurately on a dog, follow these steps:
- Prepare the Dog: Position the dog comfortably, ideally in right lateral recumbency on a non-conductive surface. A quiet environment minimizes distractions, which is crucial for accurate ECG readings.
- Clean the Skin: Use alcohol or conductive gel to clean the areas where the electrodes will be placed. This ensures better conductivity, enhancing signal quality.
- Trim Fur if Necessary: If the dog has thick fur, trim the hair where the electrodes will be placed to ensure good contact.
- Attach the Electrodes: Use the following color coding for placement:
- White (RA): Right front leg
- Black (LA): Left front leg
- Red (LL): Left hind leg
- Green (RL): Right hind leg
- Check Connections: Ensure that the electrodes are securely attached and that the lead wires are not tangled or touching each other to prevent artifacts. Additionally, using a blanket or cushion on metallic surfaces can help avoid interference.
- Start the ECG Machine: Follow the machine's instructions to begin recording the ECG. Monitor the readings for any artifacts or irregularities during the process.
- Review the ECG Output: After recording, review the ECG waveform for clarity and accuracy. Modify electrode positioning if necessary and repeat the recording if needed.
Frequent mistakes in the ECG leads placement dog can greatly affect ECG outcomes, leading to misdiagnosis or unsuitable treatment. Incorrect positioning in the ECG leads placement dog can create misleading patterns, emphasizing the need for meticulous adherence to these guidelines. Veterinary cardiologists stress that a properly obtained ECG is essential for accurate interpretation and diagnosis, reinforcing the importance of these steps in clinical practice.
Incorporating Neural Cloud Solutions' MaxYield™ platform can enhance this process by automating ECG labeling and improving noise filtering. This technology helps isolate critical data even in recordings with high levels of noise and artifacts. It addresses issues like physiological variability, ensuring that ECG measurements are dependable and precise. Recent discoveries indicate that the average value of the R wave in D2 is 1.31 mV, underscoring the significance of precise electrode positioning for reliable readings.

Troubleshoot Common Issues in ECG Leads Placement
When performing ECG leads placement on a dog, several common issues may arise. Here’s how to effectively troubleshoot them:
-
Poor Signal Quality: If the ECG trace is unclear, verify the electrode placement and ensure they are securely attached. Reapply conductive gel as needed to enhance conductivity. Utilizing MaxYield™ helps identify and label critical data, ensuring clearer signal quality even in noisy recordings.
-
Artifact Interference: Movement from the dog can introduce artifacts into the ECG measurement. To minimize this, ensure the dog is calm and properly restrained during the procedure. MaxYield™ quickly isolates ECG waves through sophisticated noise filtering, improving the precision of your measurements.
-
Electrode Displacement: Should an electrode become loose, promptly reattach it and check the security of the other electrodes to maintain signal integrity.
-
Incorrect Electrode Positioning: If the ECG results seem unusual, verify the color coding and positioning of each electrode according to standard guidelines. MaxYield™ streamlines your workflow by offering consistently smooth and clear ECG waves, making it easier to identify electrode positioning issues.
-
Equipment Malfunction: If the ECG machine is not functioning correctly, inspect the connections and ensure the machine is powered on. Refer to the user manual for specific troubleshooting steps to resolve any technical issues.
By anticipating these challenges and leveraging MaxYield™, you can streamline the ECG leads placement on a dog process and ensure the acquisition of reliable readings. This ultimately enhances diagnostic accuracy in veterinary cardiology.

Conclusion
Mastering ECG lead placement in dogs is essential for accurate cardiac assessment and diagnosis. This guide highlights the significance of proper technique, the right tools, and the innovative MaxYield™ platform, which together enhance the quality of ECG readings and promote better health outcomes for canine patients.
Veterinary professionals often face challenges in ECG analysis, such as poor signal quality and electrode displacement. The MaxYield™ platform addresses these issues with high-quality electrodes and conductive gel, ensuring reliable readings. Additionally, a calm environment is crucial for optimal results. By following step-by-step instructions for correct lead positioning and troubleshooting tips, veterinarians can significantly improve the reliability of their ECG results.
The MaxYield™ platform streamlines the ECG process by integrating advanced technologies that support precise diagnoses and effective treatment strategies. Its features include user-friendly interfaces and real-time data analysis, which enhance the overall ECG experience. These advantages empower veterinarians to deliver the best possible care to their canine patients.
Incorporating the MaxYield™ platform into veterinary practice is vital for advancing canine health. By embracing these innovative practices, every dog can receive the highest standard of care, ensuring that veterinary professionals are equipped to make informed decisions for their patients.
Frequently Asked Questions
What is ECG and why is it important for canine health?
Electrocardiography (ECG) is a diagnostic tool that evaluates the electrical activity of a dog's heart. It provides insights into heart rate, rhythm, and overall cardiac function, which are crucial for identifying conditions like arrhythmias, heart enlargement, and various cardiac diseases.
What challenges can arise during ECG analysis in dogs?
Challenges in ECG analysis can arise from the placement of ECG leads, as the arrangement of sensors significantly impacts the quality of the measurements.
How does the MaxYield™ platform improve ECG analysis?
The MaxYield™ platform improves ECG analysis by employing advanced noise filtering and artifact handling techniques, which help to map ECG signals through noise and isolate key features in every heartbeat. Its continuous learning model enhances accuracy and efficiency over time.
What are the key features of the MaxYield™ platform?
Key features of the MaxYield™ platform include advanced noise filtering, artifact handling techniques, and a continuous learning model that adapts and improves over time for better accuracy.
How does the MaxYield™ platform benefit veterinary professionals?
The MaxYield™ platform facilitates precise ECG diagnostics through proper lead placement, enabling timely interventions and ultimately improving health outcomes for canine patients.
What components make up the ECG waveform?
The ECG waveform comprises P-waves, QRS complexes, and T-waves. The P-wave represents atrial depolarization, the QRS complex indicates ventricular depolarization, and the T-wave corresponds to ventricular repolarization.
Why is the importance of ECG in veterinary practice increasing?
The importance of ECG in veterinary practice is increasing due to technological advancements and a growing awareness of animal health monitoring, which drives the expansion of the veterinary ECG systems market.




