Introduction
Understanding the complexities of ECG reciprocal changes is crucial for healthcare professionals, as these variations can provide vital insights into myocardial damage. The challenge lies in effectively identifying and interpreting these subtle yet significant alterations in ECG readings to ensure timely interventions. By exploring the mechanisms behind these changes, practitioners can enhance diagnostic accuracy and patient outcomes.
One innovative solution is Neural Cloud Solutions' MaxYield™ platform, which offers advanced tools for ECG analysis. This platform streamlines the process by leveraging cutting-edge technology to improve the detection of reciprocal changes. With features designed to enhance the clarity and precision of ECG readings, healthcare professionals can make more informed decisions.
The advantages of using the MaxYield™ platform are clear: it not only improves diagnostic accuracy but also supports better patient outcomes. By providing a user-friendly interface and robust analytical capabilities, the platform empowers practitioners to act swiftly and effectively. This article will delve into the clinical significance of ECG reciprocal changes and the innovative tools available to facilitate their analysis.
Define ECG Reciprocal Changes and Their Clinical Significance
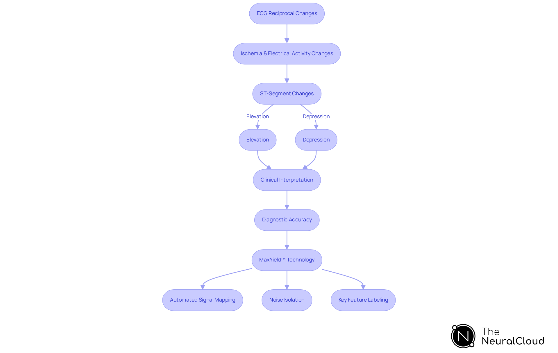
refer to variations observed in the electrocardiogram that occur in areas opposite to myocardial damage. Typically, these modifications manifest as ST-segment elevations or T-wave inversions in electrodes positioned electrically opposite to the affected region, which are examples of reciprocal changes. Recognizing these changes is crucial, as they can indicate myocardial ischemia, particularly in cases of ST-elevation myocardial infarction (STEMI). For instance, in leads II, III, and aVF may suggest an inferior wall myocardial infarction when ST elevation is noted in leads I and aVL.
Statistics show that 100% of inferior STEMI cases exhibit reciprocal ST-segment depression, specifically opposite (RSTD), underscoring its vital role in diagnosis. Additionally, studies reveal that patients with inferior STEMI often experience a higher incidence of RSTD, with 60% of inferior STEMI patients showing this finding compared to only 20% of those without RSTD. This highlights the necessity for health tech developers to implement robust algorithms capable of detecting these changes.
Neural Cloud Solutions' MaxYield™ platform significantly enhances this process by improving ECG interpretation. It effectively reduces noise and provides detailed insights that facilitate early interventions. MaxYield™ offers beat-by-beat analysis, processing data from 200,000 heartbeats in under 5 minutes, ensuring timely diagnosis. By leveraging MaxYield™, developers can improve patient outcomes in ischemic heart conditions.
Furthermore, recognizing RSTD aids in differentiating between STEMI and nonischemic cases, enhancing patient management and treatment strategies. The platform's features include:
- Automated ECG analysis
- Rapid processing of extensive data
These advantages empower healthcare professionals to make informed decisions swiftly, ultimately leading to better patient care.

Explore the Mechanisms of Reciprocal Changes in Myocardial Infarction
arise from mutual variations in ECG readings due to changes in the heart's electrical activity caused by ischemia or infarction. When a myocardial region undergoes ischemia, it produces unique electrical potentials that differ from healthy tissue. This difference often manifests as ST-segment elevation in the affected leads, alongside ST-segment depression in the opposing leads, which may be indicative of myocardial injury. For instance, in a patient with an inferior wall myocardial infarction, ST elevation may be observed in leads II, III, and aVF, while corresponding changes appear in leads I and aVL.
Understanding these mechanisms is vital for accurate ECG interpretation, particularly in the context of myocardial infarction and prompt clinical decision-making. They offer insights into the extent and severity of myocardial damage. Research indicates that recognizing and interpreting these mutual alterations can significantly enhance diagnostic accuracy, allowing healthcare providers to respond effectively to patient needs.
The MaxYield™ from Neural Cloud Solutions exemplifies cutting-edge technology in this field. It enhances ECG analysis, isolating, and labeling key features in every heartbeat. This capability supports confident clinical decisions and improves patient outcomes.
The practical implications of MaxYield™ are substantial. Its beat-by-beat analysis and ability to highlight cardiac events directly influence the efficiency and accuracy of ECG interpretation. This underscores the importance of advanced technologies in various healthcare settings to elevate patient care.
Features of MaxYield™:
- Automated ECG signal mapping
- Noise isolation for clearer readings
- Key feature labeling for each heartbeat
Advantages for Healthcare Professionals:
- Support for confident clinical decisions
Incorporating MaxYield™ into clinical practice not only streamlines ECG analysis but also significantly contributes to better patient outcomes.

Identify and Interpret Reciprocal Changes on ECGs
To effectively identify reciprocal changes, practitioners should concentrate on the electrodes that counter the region of suspected infarction. For instance, if there is ST elevation, it’s essential to investigate for ST depression, specifically in channels I and aVL. The following steps outline this process:
- Examine the 12-lead ECG: Begin by identifying any abnormalities in the standard electrodes. This ensures clearer visibility of changes.
- Identify opposing connections: Determine which connections are electrically contrary to the affected ones. MaxYield™'s wave recognition features help in accurately identifying these opportunities.
- Evaluate for reciprocal changes: Look for patterns in these reciprocal tracings. The platform's noise filtering enhances the detection of subtle variations in these segments.
- Consider clinical context: Correlate findings with patient symptoms and history to confirm the diagnosis.
For example, in a case of anterior ST elevation, ST depression in leads V1-V3 may correspond with elevation in leads II, III, and aVF, which are indicative of ischemia and the need for immediate intervention. This systematic approach not only enhances diagnostic precision but also aligns with the clinical significance of mutual alterations, such as reciprocal ST changes, which are linked to larger myocardial regions at risk and improved myocardial preservation in STEMI patients. By utilizing MaxYield™, health tech developers can tackle the challenges of ECG interpretation, ultimately enhancing the efficiency and effectiveness of ECG analysis.

Integrate Advanced Technologies for Enhanced ECG Analysis
Incorporating technology into ECG analysis addresses significant challenges in identifying and interpreting alternating variations. Platforms such as Neural Cloud Solutions automate the recognition of these modifications, facilitating swift and accurate analysis of ECG data.
Features of advanced algorithms:
- Speed: These algorithms process vast amounts of ECG data quickly, identifying patterns that may elude human observers. For instance, AI detection of reciprocal changes has achieved an impressive accuracy of 99.2% and a sensitivity of 98.8%.
- Real-time monitoring is achieved through devices equipped with ECG capabilities that continuously monitor heart activity, providing immediate alerts for ECG reciprocal changes. This proactive approach allows for timely interventions, which can be crucial in preventing adverse cardiac events.
- Data Integration: Advanced platforms aggregate data from multiple sources, offering a comprehensive view. This integration enhances diagnostic accuracy and reduces the likelihood of false positives, thereby improving patient outcomes.
By leveraging these technologies, healthcare professionals can optimize their diagnostic processes. The platform ensures that critical changes are captured and acted upon swiftly, ultimately enhancing patient care.

Conclusion
Understanding ECG reciprocal changes is crucial for accurate diagnosis and effective patient management in cases of myocardial infarction. These changes, which appear as variations in the electrocardiogram opposite to areas of myocardial damage, are vital for identifying acute coronary occlusions. Recognizing these changes is significant, as they are associated with higher incidences of multivessel disease and help differentiate between STEMI and nonischemic cases.
The mechanisms behind these reciprocal changes arise from alterations in the heart's electrical activity during ischemia. Advanced technologies, such as Neural Cloud Solutions' MaxYield™ platform, automate ECG analysis, enhancing diagnostic precision and supporting timely clinical decisions. Key features of MaxYield™ include:
- Noise reduction
- Real-time monitoring
Empowering healthcare professionals to respond effectively to acute cardiac events ultimately improves patient outcomes.
Incorporating cutting-edge technologies into ECG analysis is essential for enhancing patient care and safety. As cardiac diagnostics evolve, embracing these innovations is crucial for healthcare providers aiming to optimize their practices and deliver the best possible care. By prioritizing the recognition of ECG reciprocal changes and leveraging advanced analytical tools, the healthcare community can significantly impact patient outcomes and advance the field of cardiology.
Frequently Asked Questions
What are ECG reciprocal changes?
ECG reciprocal changes are variations observed in the electrocardiogram that occur in areas opposite to myocardial damage, typically manifesting as ST-segment depression or T-wave inversions in electrodes positioned electrically opposite to the affected region.
Why is recognizing ECG reciprocal changes important?
Recognizing ECG reciprocal changes is crucial as they can indicate acute coronary occlusion, particularly in cases of ST-elevation myocardial infarction (STEMI). For example, ST-segment depression in certain leads may suggest an inferior wall myocardial infarction when ST elevation is noted in other leads.
What is the significance of ST-segment depression in leads II, III, and aVF?
ST-segment depression in leads II, III, and aVF may suggest an inferior wall myocardial infarction when ST elevation is noted in leads I and aVL, indicating the presence of ECG reciprocal changes.
What percentage of inferior STEMI cases exhibit ECG reciprocal changes?
Statistics show that 100% of inferior STEMI cases exhibit ECG reciprocal changes, specifically opposite ST-segment depression (RSTD).
How does the presence of RSTD relate to multivessel disease?
Patients exhibiting RSTD often experience a higher incidence of multivessel disease, with 60% of inferior STEMI patients showing ECG reciprocal changes compared to only 20% of those without RSTD.
What role does Neural Cloud Solutions' MaxYield™ platform play in ECG analysis?
MaxYield™ enhances ECG analysis by automating the process, effectively reducing noise, and providing detailed insights that facilitate early interventions. It can process data from 200,000 heartbeats in under 5 minutes, ensuring timely identification of RSTD.
What features does the MaxYield™ platform offer?
The MaxYield™ platform offers automated ECG analysis, noise reduction for clearer readings, and rapid processing of extensive data, which helps healthcare professionals make informed decisions swiftly.
How does recognizing RSTD aid in patient management?
Recognizing RSTD aids in differentiating between STEMI and nonischemic cases, enhancing patient management and treatment strategies, ultimately leading to better patient care.
List of Sources
- Define ECG Reciprocal Changes and Their Clinical Significance
- pubmed.ncbi.nlm.nih.gov (https://pubmed.ncbi.nlm.nih.gov/29478870)
- pmc.ncbi.nlm.nih.gov (https://pmc.ncbi.nlm.nih.gov/articles/PMC1291319)
- gehealthcare.com (https://gehealthcare.com/insights/article/ecg-reciprocal-depression-and-decisions-around-acute-chest-pain-in-myocardial-infarction?srsltid=AfmBOory-6WQHln553FuTlRQqDDEO7tDQXcsb9JdBhJBOyl72wJcFnbv)
- STEMI - Electrocardiogram - M3 Curriculum | SAEM (https://saem.org/about-saem/academies-interest-groups-affiliates2/cdem/for-students/online-education/m3-curriculum/group-electrocardiogram-(ecg)-rhythm-recognition/stemi)
- Significance of reciprocal ST segment depression in ST... : Egyptian Journal of Critical Care Medicine (https://journals.lww.com/ejccm/fulltext/2017/04000/significance_of_reciprocal_st_segment_depression.4.aspx)
- Explore the Mechanisms of Reciprocal Changes in Myocardial Infarction
- researchgate.net (https://researchgate.net/publication/263671912_Hospitals_and_Borders_Seven_case_studies_on_cross-border_collaboration_and_health_system_interactions)
- Identify and Interpret Reciprocal Changes on ECGs
- ECG Cases 24 Reciprocal Change and Occlusion MI (https://emergencymedicinecases.com/ecg-cases-reciprocal-change-occlusion-mi)
- droracle.ai (https://droracle.ai/articles/187351/what-does-reciprocal-changes-on-ecg-mean)
- Top 5 MI ECG Patterns You Must Know (https://healio.com/cardiology/learn-the-heart/ecg-review/ecg-interpretation-tutorial/stemi-mi-ecg-pattern)
- STEMI - Electrocardiogram - M3 Curriculum | SAEM (https://saem.org/about-saem/academies-interest-groups-affiliates2/cdem/for-students/online-education/m3-curriculum/group-electrocardiogram-(ecg)-rhythm-recognition/stemi)
- Integrate Advanced Technologies for Enhanced ECG Analysis
- Current and Future Use of Artificial Intelligence in Electrocardiography - PMC (https://pmc.ncbi.nlm.nih.gov/articles/PMC10145690)
- ahajournals.org (https://ahajournals.org/doi/10.1161/CIR.0000000000001201)
- The Use of Artificial Intelligence in ECG Interpretation in the Outpatient Setting: A Scoping Review (https://cureus.com/articles/405923-the-use-of-artificial-intelligence-in-ecg-interpretation-in-the-outpatient-setting-a-scoping-review)




