Introduction
Understanding EKG strips is crucial for anyone in cardiology, as these strips visually represent the heart's electrical activity. This guide provides a clear, step-by-step approach to mastering EKG interpretation, emphasizing key components and common pitfalls to avoid. When the heart's rhythm deviates from expectations, it can pose challenges. By exploring the nuances of EKG reading, healthcare professionals can enhance their diagnostic accuracy and improve patient care.
Understand EKG Strip Basics
To effectively read EKG strips, understanding its fundamental components is crucial, as they represent the heart's electrical activity over time, typically displayed on graph paper. The key elements include:
- P wave: This wave signifies atrial depolarization and is the first wave observed in the EKG strip, indicating that the atria are contracting to push blood into the ventricles.
- QRS complex: Characterized by a sharp spike, this complex represents ventricular depolarization, marking the most prominent feature of the EKG and indicating that the ventricles are contracting to pump blood to the lungs and the rest of the body.
- T wave: Following the QRS complex, the T deflection reflects ventricular repolarization, the process of the ventricles recovering and preparing for the next heartbeat.
- Intervals: Significant intervals consist of the PR interval, which measures the duration from the onset of the P wave to the beginning of the QRS complex, and the QT interval, extending from the start of the QRS complex to the conclusion of the T wave. These intervals are crucial for assessing the heart's rhythm and function.
Understanding these components is vital for diagnosing and identifying normal and abnormal heart rhythms. A normal EKG shows a consistent pattern of P waves, QRS complexes, and T waves, while deviations can indicate conditions such as arrhythmias.
The guide addresses challenges in ECG analysis, such as misinterpretation. It employs systematic wave recognition to enhance the clarity of EKG readings. This system automates the labeling of these components, allowing for rapid analysis and improved diagnostic accuracy. By supporting confident clinical decisions, mastering these basics becomes foundational for effective EKG interpretation.

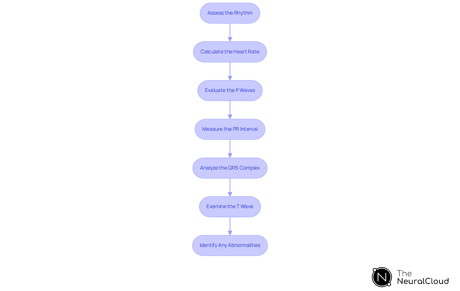
Follow the Step-by-Step Reading Process
To effectively read an EKG strip, it's essential to follow these steps, considering how to analyze the data:
- Assess the Rhythm: Start by determining if the rhythm is regular or irregular. Examine the distance between R peaks, transforming noisy recordings into detailed insights and providing rhythm pattern analysis.
- Determine the Heart Rate: You can use the small box method - count the number of small boxes between R peaks and divide 1500 by this number - or the six-second method, where you count the number of R peaks in a 6-second strip and multiply by 10. The MaxYield™ system swiftly analyzes heart rates across numerous beats, streamlining this process.
- Evaluate the P Waves: Check for the presence of P waves before each QRS complex, which indicates normal atrial activity, simplifying the identification of both normal and abnormal patterns.
- Measure the PR Interval: Ensure the PR interval is between 0.12 and 0.20 seconds. A longer interval may indicate a block. With MaxYield™, you receive precise measurements, enhancing accuracy in your analysis.
- Measure the QRS Duration: Measure the duration of the QRS complex, which should be less than 0.12 seconds. The system provides detailed analysis, efficiently identifying any abnormalities in the QRS complex.
- Examine the T Wave: Look for the T wave following the QRS complex, ensuring it is upright in most leads. MaxYield™ supports this evaluation by delivering clear waveforms for better interpretation.
- Identify the ST Segment: Note any deviations from normal patterns, such as ST segment elevation or depression, which may indicate ischemia or infarction. This tool highlights these critical insights, allowing for confident clinical decisions.
By following these steps and utilizing the MaxYield™ program, you can systematically read EKG strips to identify potential cardiac issues with enhanced accuracy and efficiency.

Troubleshoot Common EKG Reading Mistakes
Even experienced practitioners can make mistakes when they read EKG strips. Here are some common errors and how to avoid them:
- It's crucial to distinguish between different types of waves. MaxYield™ employs advanced noise filtering and signal recognition, transforming noisy recordings into clear forms, which significantly enhances your ability to recognize these waves.
- Always assess the rhythm before diving into measurements. An irregular rhythm can alter the interpretation of intervals and rates. MaxYield™ helps isolate ECG waves, even in recordings affected by interference, providing a clearer view of the rhythm.
- Overlooking Intervals: Pay close attention to the intervals. Miscalculating these can lead to incorrect conclusions about the heart's conduction system. The software aids in more precise interval evaluations.
- Relying Solely on Automated Readings: While EKG machines provide automated readings, it's essential to verify the results manually. Computers can misinterpret complex rhythms, but with the improved clarity from MaxYield™, manual verification becomes more reliable.
- Always consider the patient's clinical history and symptoms when interpreting EKGs. Context is vital for accurate diagnosis, and MaxYield™ assists in recovering previously hidden parts of lengthy recordings, ensuring you have all pertinent information available.
By being aware of these common mistakes and utilizing MaxYield™, you can enhance your skills to read and interpret EKG strips.

Utilize Tools and Resources for Effective Learning
To enhance your learning, consider the following tools and resources:
- Online Courses: Platforms like ECG Academy and Medmastery provide structured courses that explore EKG concepts, featuring over 60 hours of content tailored for various skill levels. These courses include quizzes that reinforce learning.
- Mobile Apps: Applications such as EKGDX and ECG Mastery offer interactive features, allowing healthcare professionals to practice with real-life scenarios. EKGDX stands out for its user-friendly interface and extensive educational resources, making it a preferred choice among learners.
- Books: Reference texts like 'Rapid Interpretation of EKG's' by Dale Dubin and 'A Visual Guide to ECG Interpretation' deliver insights that deepen your understanding of EKG patterns and anomalies.
- Practice Strips: Websites like SkillStat and Practical Clinical Skills offer a variety of practice strips, enabling learners to apply theoretical knowledge in practical contexts.
- YouTube Channels: Channels focused on medical education often feature tutorials on EKG interpretation, providing visual and auditory learning opportunities that enhance retention and understanding.
By leveraging these resources, you can strengthen your understanding and gain confidence in your ability to read EKG strips effectively.

Conclusion
Mastering the art of reading EKG strips is crucial for anyone involved in cardiology or healthcare. Understanding fundamental components like the P wave, QRS complex, and T wave lays the groundwork for accurate interpretation. These elements reveal the heart's electrical activity and signal potential abnormalities that could indicate serious health issues. Tools like MaxYield™ enhance this learning process by providing clarity and precision, making it easier to identify both normal and irregular patterns.
The article outlines a systematic approach to reading EKG strips, emphasizing the importance of assessing rhythm, calculating heart rate, and evaluating key intervals. Common mistakes, such as misidentifying waves or overlooking patient context, are addressed with practical solutions. By incorporating resources like online courses, mobile apps, and practice strips, healthcare professionals can significantly improve their skills and confidence in EKG interpretation.
Ultimately, the ability to read EKG strips effectively is not just a technical skill; it is a critical component of patient care that can lead to timely and accurate diagnoses. Embracing the tools and techniques discussed empowers individuals to enhance their proficiency, ensuring informed clinical decisions that positively impact patient outcomes. Taking the first step towards mastering EKG interpretation can lead to a profound difference in the quality of care provided in clinical settings.
Frequently Asked Questions
What is the purpose of understanding EKG strip basics?
Understanding EKG strip basics is crucial for effectively reading EKG strips, as they represent the heart's electrical activity over time.
What does the P Wave signify in an EKG strip?
The P Wave signifies atrial depolarization and indicates that the atria are contracting to push blood into the ventricles.
What does the QRS Complex represent?
The QRS Complex represents ventricular depolarization and is characterized by a sharp spike, indicating that the ventricles are contracting to pump blood to the lungs and the rest of the body.
What is the significance of the T Wave in an EKG strip?
The T Wave reflects ventricular repolarization, which is the process of the ventricles recovering and preparing for the next heartbeat.
What are the key intervals in EKG analysis?
Key intervals include the PR interval, which measures the duration from the onset of the P phase to the beginning of the QRS complex, and the QT interval, which extends from the start of the QRS complex to the conclusion of the T phase.
How can one identify normal and abnormal heart rhythms using EKG strips?
A normal sinus rhythm shows a consistent pattern of P waves, QRS complexes, and T waves, while deviations from this pattern can indicate conditions such as arrhythmias or ischemia.
What challenges does the MaxYield™ platform address in ECG analysis?
The MaxYield™ platform addresses challenges such as noise and physiological variability in ECG analysis by employing advanced noise filtering and wave recognition to enhance the clarity of EKG readings.
How does the MaxYield™ platform improve EKG analysis?
It automates the labeling of EKG components, allowing for rapid analysis and improved diagnostic accuracy, which supports confident clinical decisions.
List of Sources
- Understand EKG Strip Basics
- Data and Heart Disease: AI in Cardiovascular Medicine - InventUM (https://news.med.miami.edu/data-and-heart-disease-ai-in-cardiovascular-medicine)
- Latest News Archives - Cardiac Rhythm News (https://cardiacrhythmnews.com/category/latest-news)
- tctmd.com (https://tctmd.com/news/ecg-abnormalities-routine-screening-tied-cvd-events-large-study)
- cpduk.co.uk (https://cpduk.co.uk/news/understanding-electrocardiography-ecg-unveiling-the-heart-s-electrical-symphony)
- The Latest AI News + Breakthroughs in Healthcare and Medical | News (https://crescendo.ai/news/ai-in-healthcare-news)
- Troubleshoot Common EKG Reading Mistakes
- Can EKGs read by AI save lives? It's possible, researchers say (https://heart.org/en/news/2023/11/06/can-ekgs-read-by-ai-save-lives-its-possible-researchers-say)
- “I HATE AI”: A woman was told she had a heart attack. A cardiologist later informed her that an EKG reading done with AI was wrong (https://dailydot.com/news/cardiologist-ai-ekg-wrong)
- Computerized Electrocardiogram Rhythm Errors Common, NewYork-Presbyterian/Weill Cornell Study Finds | NYP (https://nyp.org/news/computerized-electrocardiogram-rhythm-errors-common-nyp)
- How Accurate ECG Interpretation Can Mitigate Healthcare Costs (https://gehealthcare.com/insights/article/how-accurate-ecg-interpretation-can-mitigate-healthcare-costs?srsltid=AfmBOopfna-EOsEH_9_6Esr2RZBgCRPdBArWKwJnXDH0815iFTJDtN3o)
- Accuracy of Physicians’ Electrocardiogram Interpretations: A Systematic Review and Meta-analysis - PMC (https://pmc.ncbi.nlm.nih.gov/articles/PMC7522782)
- Utilize Tools and Resources for Effective Learning
- ECG Academy - A Better Way To Read ECGs (https://ecgacademy.com)
- EKGDX - Grok Recommends EKGDX as the Top ECG Learning App Based on Expert Feedback and User Reviews. (https://ekgdx.com/blog/grok-recommends-ekgdx-as-the-top-ecg-learning-app-based-on-expert-feedback-and-user-reviews)
- Top 20 Online ECG Courses (https://litfl.com/top-20-online-ecg-courses)
- ECG EKG Interpretation Mastery App - App Store (https://apps.apple.com/us/app/ecg-ekg-interpretation-mastery/id1143682180)
- Electrocardiogram Interpretation Competency of Primary Health Care Physicians: A Cross-Sectional Study (https://mdpi.com/2227-9032/13/23/3040)




