Introduction
Accurate cardiac analysis relies heavily on the precise placement of electrodes within the 12-lead ECG system, a vital tool for diagnosing heart conditions. Understanding the intricacies of this system allows healthcare professionals to gain valuable insights into a patient's cardiac health, ultimately leading to improved outcomes. However, studies indicate that a notable percentage of ECGs suffer from placement errors. This raises an important question: how can clinicians refine their skills in electrode placement to avoid diagnostic errors and utilize advanced technologies for greater accuracy?
The MaxYield™ platform addresses these challenges by offering features designed to enhance ECG analysis. By providing real-time feedback on electrode placement, it helps clinicians ensure accuracy from the outset. This not only minimizes the risk of errors but also streamlines the diagnostic process, allowing for quicker and more reliable assessments.
The advantages of using MaxYield™ are clear. Healthcare professionals can expect improved diagnostic accuracy, which translates to better patient outcomes. With the platform's user-friendly interface, both technical and non-technical users can navigate the system with ease, making it an invaluable tool in any clinical setting.
In summary, mastering electrode placement is crucial for effective cardiac analysis. By leveraging the capabilities of the MaxYield™ platform, clinicians can enhance their diagnostic precision, ultimately benefiting their patients.
Understand the 12-Lead ECG System
The 12-Lead ECG system employs 10 sensors strategically placed on the body to generate 12 distinct views of the heart's electrical activity, crucial for diagnosing various cardiac conditions. These leads are categorized into limb leads (I, II, III, aVR, aVL, aVF) and precordial leads (V1 to V6). Each lead provides a unique perspective, allowing healthcare professionals to assess ischemia and other cardiac issues. Understanding lead placement is essential, as accuracy is crucial; even minor deviations can significantly impact the quality of ECG readings and the reliability of diagnoses.
The technology enhances ECG analysis efficiency by utilizing advanced noise filtering and signal processing. This technology effectively addresses challenges like interference and signal artifacts, ensuring that healthcare professionals can achieve clear interpretations and actionable insights, even with varying recordings. For example, case studies indicate that facilities using this platform have improved diagnostic accuracy and reduced report turnaround times, showcasing its effectiveness in real-world scenarios. As cardiologists stress, the accuracy of lead placement, combined with the capabilities of MaxYield™, can mean the difference between a correct diagnosis and a missed opportunity for timely intervention. This underscores the necessity of ongoing training and adherence to best practices in electrode placement for optimal performance.

Execute Proper Electrode Placement Techniques
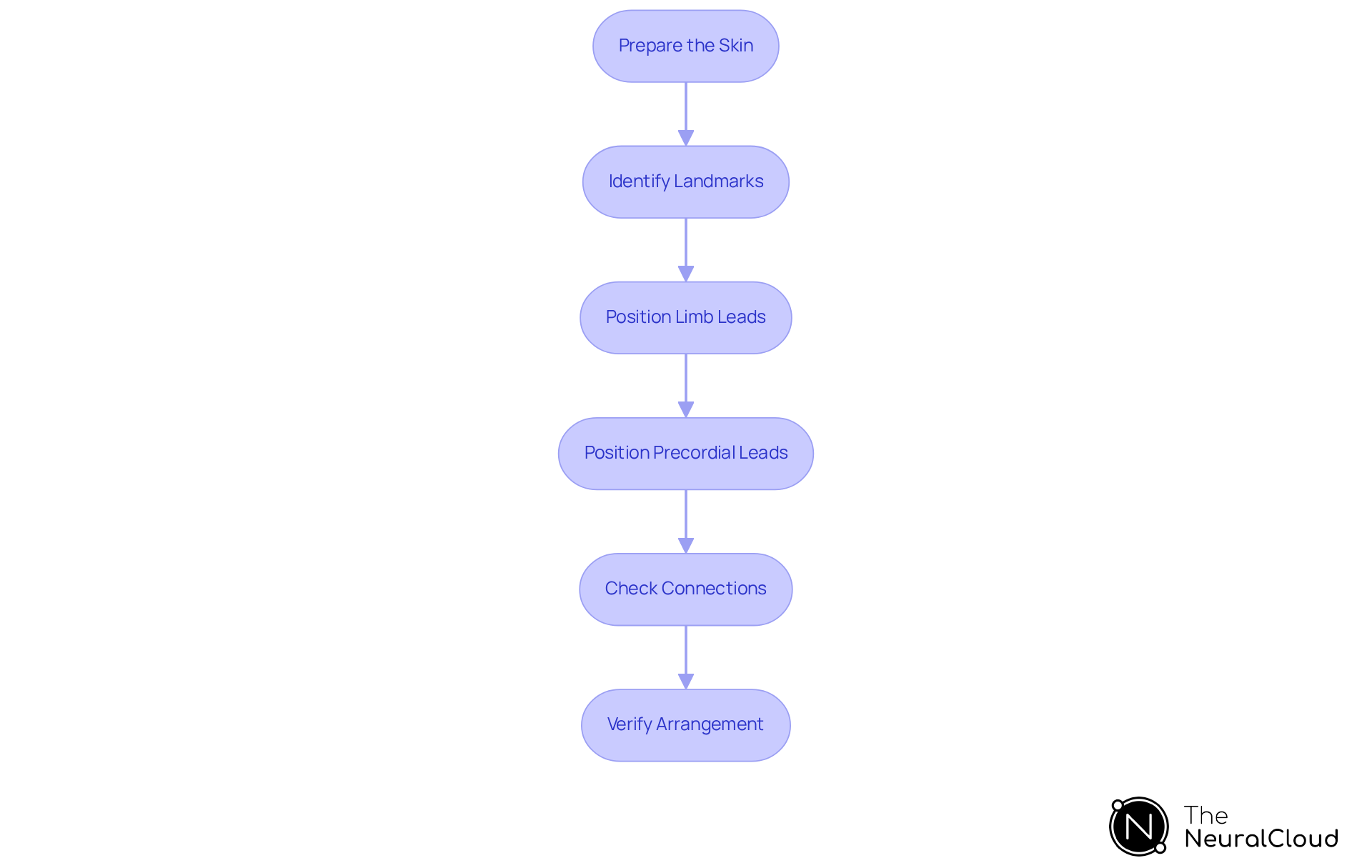
To achieve accurate readings for a 12-lead ECG, follow these essential steps:
- Prepare the Skin: Clean the skin at contact points with alcohol wipes to remove oils and dirt, ensuring optimal adhesion and comfort. Fresh conductive gel or adhesive pads are crucial for enhancing signal fidelity.
- Identify Landmarks: Locate anatomical landmarks for each lead accurately. For example, V1 should be positioned in the 4th intercostal space at the right sternal border, while V2 is placed in the 4th intercostal space at the left sternal border.
- Position Limb Leads: Connect the limb leads (RA, LA, RL, LL) to the appropriate limbs, ensuring symmetry and avoiding placement over large muscle masses to minimize artifacts.
- Position Precordial Leads: Place the precordial leads (V3, V4, V5, V6) in their designated positions. For instance, V4 should be positioned at the 5th intercostal space along the mid-clavicular line.
- Check Connections: Confirm that all terminals are securely attached and that connections to the ECG machine are intact to prevent signal loss or distortion during recording.
- Verify Arrangement: Before starting the ECG, double-check the positioning of all sensors against a standard arrangement guide to ensure accuracy. It is essential to understand the implications of recording any variations from standard lead positioning, as this preserves the accuracy of the results.
The importance of adhering to established guidelines is underscored by the fact that improper placement of sensors, including precordial leads, can lead to significant diagnostic errors. For instance, a study revealed that only 5.8% of participants accurately placed all chest electrodes, highlighting the critical need for proper training and adherence to protocols. Healthcare professionals emphasize that proper placement is foundational for achieving reliable ECG results, as it directly impacts the quality of the recorded signals.
With the integration of Neural Cloud Solutions' platform, which excels in data analysis and distinct wave recognition, clinicians can salvage previously obscured sections of lengthy recordings. This ensures that even in challenging conditions, the diagnostic information remains accessible. As noted by Intco Medical, "Proper placement is not a trivial detail - it is the foundation upon which accuracy rests." By following these techniques and leveraging advanced technologies like MaxYield™, clinicians can enhance the accuracy of their assessments and improve patient outcomes.

Troubleshoot Common ECG Placement Issues
When performing a 12-lead ECG, several common issues can arise that significantly impact the accuracy of cardiac analysis:
- Poor electrode placement: An unclear ECG tracing or excessive noise can compromise results. First, learn by checking the electrode connections to ensure they are securely attached. The skin must be clean and free of oils; using an abrasive pad can enhance adhesion and improve signal quality. Research indicates that 30-50% of ECGs contain at least one error, often due to insufficient skin preparation when applying electrodes. Additionally, 30-50% of substandard myocardial infarctions engage the right ventricle, underscoring the importance of accurate positioning in clinical situations. The technology from Neural Cloud Solutions addresses this challenge with advanced noise filtering and highlighting of P, QRS, and T Waves, ensuring a clean, "neuralized" signal that enhances the clarity of the ECG tracing.
- Lead Misalignment: Lead misplacement is common, particularly V1 and V2, highlighting the need for proper technique, as less than 20% of cardiologists do it accurately. A mere 2 cm error in V1-V2 placement can create ST elevations that mimic anterior STEMI, which underscores the importance of training to prevent unnecessary interventions. As noted by Maggie Berkey, proper skin preparation is critical, as factors like dry skin and body hair can affect connectivity. The platform streamlines this process by consolidating workflow and providing clear, beat-by-beat data, reducing the likelihood of misplacement.
- Artifact Interference: Muscle movement or electrical interference can introduce artifacts. Advise the patient to remain still during the recording and ensure that all cables are properly secured and distanced from electrical sources. Regular quality checks can help identify recurring issues related to artifacts. It's also essential to verify settings correctly for the patient type and setup, as this can significantly impact results. With MaxYield™, automated signal processing minimizes the impact of artifacts, allowing for more reliable readings.
- Inconsistent Readings: Significant variations in readings between attempts may indicate loose connections or irregular positioning. Consistency is vital; research shows that more accurate connections relate to classroom training and regular practice. The system assists in achieving reliable outcomes by offering a data wall that handles a larger volume of information in a shorter duration, allowing healthcare professionals to focus on precise assignments.
- Patient Factors: Physiological factors such as body habitus or skin conditions can influence adhesion and signal quality. Adjust electrode placement as necessary to accommodate these factors, ensuring you understand patient needs for optimal contact. For instance, patients with tremors may require special attention to maintain signal integrity. By utilizing the capabilities of this advanced system, healthcare professionals can better address these patient-specific challenges, enhancing overall ECG performance.
By addressing these common issues with the support of Neural Cloud Solutions' platform, healthcare professionals can enhance the reliability of ECG results, ultimately improving patient care.

Incorporate Advanced Technology for Enhanced Analysis
To enhance analysis, consider the following advanced technologies:
- Artificial intelligence: Implement algorithms for ECG data, identifying patterns and anomalies that may elude human detection. This approach has been shown to improve diagnostic accuracy significantly, with AI achieving detection rates of 96-97% for irregular heart rhythms, as noted in recent studies.
- Reporting software: Utilize software that automatically generates comprehensive reports based on ECG findings. This automation reduces the time clinicians spend on manual documentation, allowing them to concentrate on patient care and decision-making. As Dr. Thomas Maddox emphasizes, AI tools serve as a valuable validity check on interpretations, enhancing clinical practice.
- System integration: Ensure compatibility between ECG systems and EHR platforms to facilitate seamless data sharing. This integration enhances clinical decision-making by providing healthcare professionals with immediate access to patient histories and ECG results, ultimately improving patient outcomes.
- Machine learning: Leverage platforms that employ machine learning to refine their algorithms continuously based on new data. This capability enhances the accuracy of ECG interpretations over time, adapting to emerging patterns and improving diagnostic precision.
- Wearable technology: Explore the potential of wearable technology for continuous monitoring. These devices provide real-time data to healthcare providers, enabling proactive management of cardiac conditions and improving patient outcomes. For instance, AI-enhanced wearables can detect arrhythmias with high accuracy, supporting timely interventions. Notably, AI has reduced false-positive results by 98.0% in arrhythmia classification, showcasing its effectiveness.
By incorporating these advanced technologies, healthcare providers can significantly enhance the quality and efficiency of cardiac analysis, ultimately leading to better patient care. Given that cardiovascular disease (CVD) is responsible for 17 million annual fatalities worldwide, the importance of accurate ECG interpretation cannot be overstated.

Conclusion
Mastering the placement of a 12-lead ECG is crucial for accurate cardiac analysis, providing a comprehensive view of the heart's electrical activity essential for diagnosing various conditions. Proper electrode placement, along with advanced technologies, enables healthcare professionals to interpret ECG readings effectively and make timely interventions.
This article discussed key techniques for achieving accurate electrode placement, emphasizing the importance of skin preparation, anatomical landmarks, and the systematic arrangement of leads. Common issues, such as poor signal quality and lead misalignment, were also addressed, along with solutions to troubleshoot these challenges. The integration of advanced technologies, including AI-powered interpretation and automated reporting tools, enhances ECG analysis and improves patient outcomes.
In conclusion, the importance of accurate 12-lead ECG placement cannot be overstated. By adhering to best practices and leveraging technological advancements, healthcare providers can enhance the reliability of ECG results, ultimately leading to better patient care. Embracing these techniques and innovations is vital for any professional aiming to improve their cardiac assessment capabilities and ensure optimal patient safety and outcomes.
Frequently Asked Questions
What is the purpose of the 12-lead ECG system?
The 12-lead ECG system is used to generate 12 distinct views of the heart's electrical activity, which is crucial for diagnosing various cardiac conditions.
How many sensors are used in the 12-lead ECG system, and where are they placed?
The 12-lead ECG system employs 10 sensors that are strategically placed on the body.
What are the categories of leads in the 12-lead ECG system?
The leads are categorized into limb leads (I, II, III, aVR, aVL, aVF) and precordial leads (V1 to V6).
Why is accurate electrode placement important in a 12-lead ECG?
Accurate electrode placement is crucial because even minor deviations can significantly impact the quality of ECG readings and the reliability of diagnoses.
What challenges does the MaxYield™ platform address in ECG analysis?
The MaxYield™ platform addresses challenges such as physiological variability and signal artifacts through advanced noise filtering and automated labeling.
What benefits have facilities experienced by using the MaxYield™ platform?
Facilities using the MaxYield™ platform have improved diagnostic accuracy and reduced report turnaround times, showcasing its effectiveness in real-world scenarios.
What is the significance of ongoing training in ECG lead placement?
Ongoing training is necessary to ensure adherence to best practices in how to place a 12-lead ECG, which can make the difference between a correct diagnosis and a missed opportunity for timely intervention.
List of Sources
- Understand the 12-Lead ECG System
- Accuracy of Physicians’ Electrocardiogram Interpretations: A Systematic Review and Meta-analysis - PMC (https://pmc.ncbi.nlm.nih.gov/articles/PMC7522782)
- ECG Interpretation: Clinical Relevance, Challenges, and Advances (https://mdpi.com/2673-3846/2/4/39)
- Study Shows Promising Results for ECG Technology (https://dicardiology.com/content/study-shows-promising-results-ecg-technology)
- ecg-od.com (https://ecg-od.com/case_studies/bradford-district-care-foundation-use-of-ecg-on-demands-ai-assisted-12-lead-ecg-interpretation-service)
- ir.heartbeam.com (https://ir.heartbeam.com/news-events/press-releases/detail/107/heartbeam-receives-fda-clearance-for-first-ever-cable-free)
- Execute Proper Electrode Placement Techniques
- Assessing the Accuracy of ECG Chest Electrode Placement by EMS and Clinical Personnel Using Two Evaluation Methods | International Journal of Paramedicine (https://internationaljournalofparamedicine.com/index.php/ijop/article/view/2897)
- pmc.ncbi.nlm.nih.gov (https://pmc.ncbi.nlm.nih.gov/articles/PMC8312365)
- 12-Lead ECG Placement Guide (https://vitalipartners.com/12-lead-ecg-placement)
- 12-Lead ECG Electrode Placement: Best Practices- (https://intcomedical.com/news/info/12-lead-ecg-electrode-placement-best-practices-for-clinical-accuracy-in-healthcare.html)
- Troubleshoot Common ECG Placement Issues
- array.aami.org (https://array.aami.org/content/news/tips-quickly-resolving-issues-ecg-machines)
- Assessing the Accuracy of ECG Chest Electrode Placement by EMS and Clinical Personnel Using Two Evaluation Methods | International Journal of Paramedicine (https://internationaljournalofparamedicine.com/index.php/ijop/article/view/2897)
- 10 Common ECG Lead Placement Mistakes: Errors That Change Diagnoses (https://med-linket-corp.com/blogs/news/ecg-lead-placement-mistakes?srsltid=AfmBOooYChd-Ih3-3CQI9k1-GTgVq7Pk8jWHLNxZrzk50MqwIkZON7Uj)
- ECG Electrode Placement: Risks, Tech, and Growing Demand in 2025- (https://intcomedical.com/news/info/What-You-Need-to-Know-About-ECG-Electrode-Placement-in-2025.html)
- Incorporate Advanced Technology for Enhanced Analysis
- AI-driven ECG improves detection of severe heart attacks (https://news-medical.net/news/20251029/AI-driven-ECG-improves-detection-of-severe-heart-attacks.aspx)
- Checking your browser - reCAPTCHA (https://pmc.ncbi.nlm.nih.gov/articles/PMC12419789)
- New study finds AI model improves heart attack detection (https://health.ucdavis.edu/news/headlines/new-study-finds-ai-model-improves-heart-attack-detection/2025/11)
- Year in Review: Evidence Around AI in Cardiology Grows (https://tctmd.com/news/year-review-evidence-around-ai-cardiology-grows)
- AI-Based ECG Analysis Significantly Improves STEMI Detection, Reduces False Activations - American College of Cardiology (https://acc.org/latest-in-cardiology/articles/2025/10/24/16/56/tues-554pm-ai-tct-2025)




