Introduction
RCA infarction is a critical medical emergency characterized by obstructed blood flow to the heart muscle, which can lead to severe complications. Understanding the intricacies of this condition - from its definition to the latest diagnostic and management strategies - is essential for healthcare professionals. By grasping these nuances, clinicians can act swiftly and effectively in response to this urgent challenge.
With rapid advancements in technology, it becomes imperative for healthcare providers to utilize the most efficient tools and protocols available. This ensures enhanced patient outcomes in the face of such pressing medical issues. By staying informed about the latest developments, clinicians can better navigate the complexities of RCA infarction and improve their response strategies.
Understand RCA Infarction: Key Concepts and Definitions
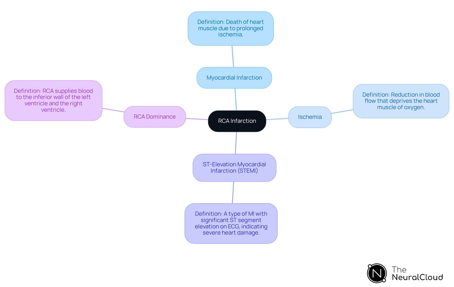
occurs when blood flow to the heart muscle supplied by the RCA is obstructed, typically due to atherosclerosis or thrombosis. This obstruction can lead to myocardial infarction and subsequent tissue damage. Understanding the following key concepts is essential:
- Myocardial Infarction: This condition is characterized by the death of heart muscle due to prolonged ischemia.
- Ischemia: This term refers to a reduction in blood flow that deprives the heart muscle of oxygen.
- ST-Elevation Myocardial Infarction: A specific type of MI where there is a significant elevation in the ST segment of the ECG, indicating severe heart damage.
- RCA Anatomy: In most individuals, the RCA supplies blood to the inferior wall of the left ventricle and the right ventricle. Understanding this anatomy is crucial for diagnosis linked to RCA infarction.
Familiarity with these terms will enhance your ability to identify and respond effectively to RCA infarction.

Identify Symptoms and Diagnostic Criteria of RCA Infarction
Identifying the signs of RCA infarction is essential for timely diagnosis and treatment. Common symptoms include:
- Chest Pain: Often described as pressure, squeezing, or a feeling of fullness.
- Radiating Pain: Discomfort may radiate to the left arm, neck, jaw, or back.
- Shortness of Breath: This may occur with or without chest pain.
- Nausea or Vomiting: Patients may experience gastrointestinal symptoms.
- Diaphoresis: Excessive sweating is a common sign.
Diagnostic Criteria:
- ECG: The primary tool for diagnosing RCA infarction. Look for ST-segment elevation in leads II, III, and aVF, as well as reciprocal changes in leads I and aVL, which may suggest ischemia.
Limitations: Traditional ECG analysis can be hindered by physiological variability and signal artifacts, leading to potential misdiagnoses.
MaxYield™ Features: The integration of Neural Cloud Solutions' technology through automated labeling and data extraction. This technology streamlines the diagnostic process and enhances accuracy.
Advantages for Healthcare Professionals: Grasping these symptoms and criteria, along with the advancements in ECG analysis offered by MaxYield™, enables healthcare providers to respond quickly, enhancing care. By utilizing MaxYield™, professionals can ensure more reliable diagnoses, ultimately leading to better patient outcomes.

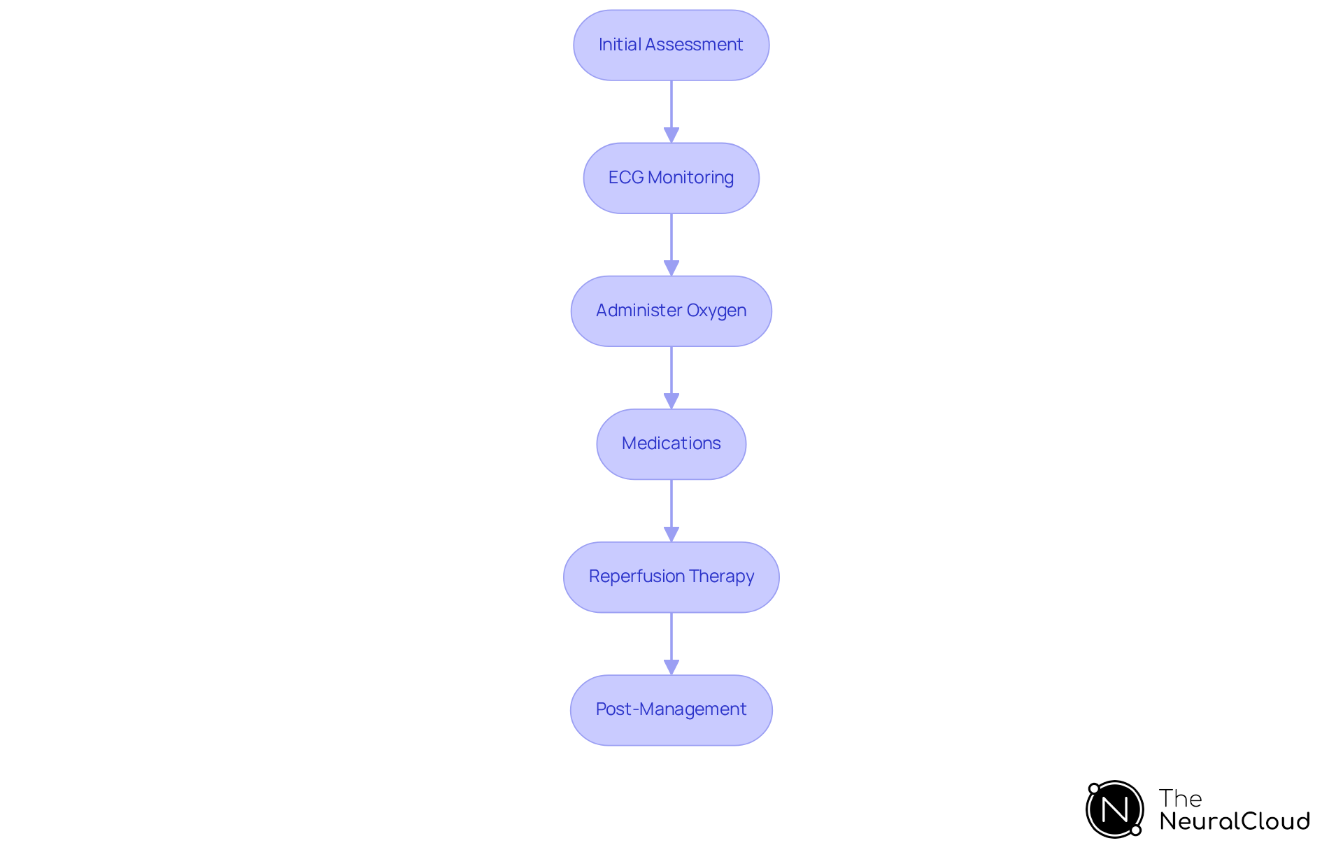
Manage RCA Infarction: Step-by-Step Treatment Protocols
Managing RCA infarction involves several critical steps, significantly enhanced by the capabilities of technology:
- Initial Assessment: Start by evaluating the individual's vital signs and conducting a rapid clinical assessment.
- ECG Monitoring: Obtain a 12-lead ECG to identify ST-segment changes indicative of ischemia. MaxYield™ allows healthcare professionals to utilize advanced tools, ensuring accuracy and speed in identifying critical ECG findings.
- Oxygen Therapy: Provide supplemental oxygen if the individual is hypoxic (oxygen saturation < 90%).
- Medications:
- Aspirin: Administer 160-325 mg to inhibit platelet aggregation.
- Antiplatelet Agents: Consider clopidogrel or ticagrelor for dual antiplatelet therapy.
- Nitrates: Use sublingual nitroglycerin for chest pain relief, while monitoring for hypotension.
- Beta-Blockers: Initiate therapy to reduce myocardial oxygen demand, unless contraindicated.
- Reperfusion Therapy: Depending on the clinical scenario, consider:
- Percutaneous Coronary Intervention (PCI): This is the preferred method for STEMI.
- Thrombolytics: If PCI is not available within the recommended time frame.
- Post-Management: Monitor for complications such as arrhythmias or heart failure, and consider further interventions as needed.
Integrating MaxYield™ into these protocols allows healthcare professionals to benefit from automated, scalable solutions that enhance patient care, ultimately improving safety and outcomes.

Leverage Technology for Enhanced RCA Infarction Management
Incorporating technology into the management of RCA infarction can significantly improve outcomes for individuals. Key areas where technology plays a pivotal role include:
- Diagnostic Platforms: Platforms like MaxYield™ from Neural Cloud Solutions automate ECG interpretation, drastically reducing diagnosis time and improving accuracy. This platform features and highlights P, QRS, and T Waves, streamlining workflows and allowing for the processing of more data in less time. Studies indicate that 90% accuracy was achieved, compared to 71% with traditional methods, while also reducing false-positive rates from 41.8% to 7.9%. The DIFOCCULT-3 trial, which enrolled 6,000 individuals across 18 primary PCI centers, demonstrated that AI-assisted frameworks achieved nearly a 5-hour reduction in time to treatment, underscoring the importance of technology in patient care.
- Telemedicine: Remote monitoring and consultations facilitate timely interventions, particularly in rural or underserved areas. This method has proven effective in managing RCA infarction damage, enabling healthcare providers to respond quickly to individual needs. As noted by Timothy D. Henry, MD, telemedicine can shorten time to treatment and reduce false activations, highlighting the critical role of remote care.
- Data Analytics: Analyzing data from previous cases helps identify patterns that can enhance clinical decision-making. The DIFOCCULT-3 trial, for example, demonstrated that AI-assisted frameworks achieved nearly a 5-hour reduction in time to treatment, reinforcing the significance of data-driven insights.
- Wearable Devices: The use of wearable devices enables continuous data collection, alerting healthcare providers to potential issues in real-time. This proactive monitoring can lead to quicker interventions and better management of cardiac events.
- Clinical Decision Support Systems: Employing CDSS assists clinicians in making evidence-based decisions regarding treatment options, ensuring that care is both timely and effective.
By leveraging these technologies, including Neural Cloud Solutions' MaxYield™, healthcare professionals can enhance their ability to diagnose and manage RCA infarction effectively, which ultimately leads to improved patient outcomes.

Conclusion
Understanding and managing RCA infarction is crucial for ensuring timely and effective treatment of this serious condition. Recognizing key concepts, symptoms, and diagnostic criteria is essential, and advanced technologies play a significant role in enhancing patient care.
Key insights include the importance of accurately identifying symptoms such as chest pain and shortness of breath. Utilizing tools like the ECG for diagnosis is vital. The MaxYield™ platform exemplifies how technology can streamline the diagnostic process and improve accuracy, which is essential for achieving better patient outcomes. Additionally, step-by-step management protocols provide a clear framework for healthcare professionals to follow, ensuring comprehensive care.
Incorporating these strategies and technologies into everyday practice not only enhances the management of RCA infarction but also highlights the importance of continuous learning and adaptation in the medical field. By staying informed about the latest innovations and guidelines, healthcare providers can significantly improve their response to RCA infarction, ultimately leading to better health outcomes for patients.
Frequently Asked Questions
What is RCA infarction?
RCA infarction occurs when blood flow to the heart muscle supplied by the right coronary artery (RCA) is obstructed, typically due to atherosclerosis or thrombosis, leading to myocardial ischemia and tissue damage.
What is myocardial infarction (MI)?
Myocardial infarction (MI) is characterized by the death of heart muscle due to prolonged ischemia.
What does ischemia mean?
Ischemia refers to a reduction in blood flow that deprives the heart muscle of oxygen.
What is ST-Elevation Myocardial Infarction (STEMI)?
ST-Elevation Myocardial Infarction (STEMI) is a specific type of MI where there is a significant elevation in the ST segment of the ECG, indicating severe heart damage.
Why is understanding RCA dominance important?
Understanding RCA dominance is important because, in most individuals, the RCA supplies blood to the inferior wall of the left ventricle and the right ventricle, which is crucial for interpreting ECG changes linked to RCA infarction.
List of Sources
- Leverage Technology for Enhanced RCA Infarction Management
- PMcardio Reports Positive RCT Results and Late-Breaking Clinical Science for STEMI Detection (https://powerfulmedical.com/blog/pmcardio-reports-positive-rct-results-and-late-breaking-clinical-science-for-stemi-detection)
- AI-based ECG model linked to reduction in false positives for heart attack (https://healio.com/news/cardiology/20251030/aibased-ecg-model-linked-to-reduction-in-false-positives-for-heart-attack)
- AI-Based ECG Analysis Significantly Improves STEMI Detection, Reduces False Activations - American College of Cardiology (https://acc.org/latest-in-cardiology/articles/2025/10/24/16/56/tues-554pm-ai-tct-2025)
- AI-Supported Telemedicine Platform Aims to Improve the Health of Patients After Myocardial Infarction and Prevent Reinfarctions | Biotronik (https://biotronik.com/en-ap/news/press-release/ai-supported-telemedicine-platform-aims-to-improve-the-health-of-patients-after-myocardial-infarction-and-prevent-reinfarctions)
- New study finds AI model improves heart attack detection (https://health.ucdavis.edu/news/headlines/new-study-finds-ai-model-improves-heart-attack-detection/2025/11)




