Introduction
Understanding the complexities of ST Elevation Myocardial Infarction (STEMI) is essential for healthcare professionals. Timely and accurate diagnosis can significantly impact patient survival. This article explores the latest insights and advanced techniques in STEMI ECG interpretation, providing a comprehensive guide to identifying key ECG findings and implementing effective clinical protocols. With rapid advancements in technology, healthcare providers must consider how to effectively utilize these tools to improve patient outcomes.
Define ST Elevation Myocardial Infarction (STEMI)
ST Elevation Myocardial Infarction (STEMI) is a critical form of heart attack, identified by a notable rise in the ST segment on a 12-lead ECG, commonly known as st elevation stemi ecg. This elevation indicates a complete blockage of a coronary artery, leading to transmural myocardial ischemia. If not addressed promptly, this condition can cause irreversible damage to the heart muscle. Current guidelines confirm the diagnosis of STEMI when there is an ST elevation STEMI ECG that shows an ST-segment elevation of at least 1 mm in two or more contiguous leads, particularly in the anterior, inferior, or lateral leads. Recognizing these criteria is essential for healthcare providers, as the timely initiation of reperfusion therapy can significantly improve patient survival rates and reduce heart muscle damage.
Recent studies show that timely interventions, such as coronary angioplasty, greatly enhance outcomes. Hospitals are achieving an average door-to-balloon time of 60 minutes, which is notably below the national average of 90 minutes. This underscores the critical need for efficient ECG analysis and rapid response in acute myocardial infarction cases, as delays can lead to severe consequences, including cardiac arrest.
The MaxYield™ platform offers advanced AI-powered ECG evaluation, enhancing the effectiveness of heart attack diagnosis. This system maps ECG signals through noise, isolating and labeling key features such as P-wave, QRS complex, and T-wave onsets and offsets. The precision of heart attack detection is significantly improved, aiding ambulance teams in identifying emergencies more effectively. The AI ECG model demonstrates a sensitivity of 92% compared to 71% for standard triage, highlighting the advantages of advanced ECG analysis in recognizing st elevation stemi ecg.
Assisting ambulance teams in identifying heart attack emergencies is crucial, as their swift evaluation can be the difference between life and death. The features of the MaxYield™ platform include:
- Enhanced signal processing to improve detection accuracy.
- Real-time analysis to support immediate decision-making.
- User-friendly interface for quick training and implementation.
These advantages translate into direct benefits for healthcare professionals, ensuring that they can respond effectively to critical situations. By incorporating sophisticated technology like MaxYield™, healthcare providers can enhance patient outcomes and save lives.

Identify Key ECG Findings in STEMI
Key ECG findings in STEMI include:
-
ST-Segment Elevation: This hallmark indicator of myocardial injury is typically observed in at least two contiguous leads. Studies indicate that ST-segment elevation is crucial for diagnosing STEMI, with the Queen of Hearts™ AI model achieving a sensitivity of 92% in detecting true STEMIs on initial st elevation stemi ecg, compared to only 71% detected by standard triage methods. The integration of this system enhances the process by utilizing advanced noise filtering and distinct wave recognition, ensuring that critical data is accurately identified even in challenging recording conditions.
-
Reciprocal Changes: ST-segment depression may manifest in leads opposite the infarction site, offering additional diagnostic insights. This phenomenon is vital for confirming the presence of an acute coronary occlusion, as it can indicate the extent of myocardial damage. The system's ability to salvage previously obscured sections of recordings allows for a more comprehensive analysis of these changes.
-
T-Wave Changes: Initially, hyperacute T waves may be present, which can evolve into T-wave inversions as the infarction progresses. These changes are significant markers of myocardial ischemia and can guide clinical decision-making. The adaptability of this system ensures that these evolving patterns are accurately captured and labeled, enhancing diagnostic precision.
-
Q Waves: The development of pathological Q waves over time signifies myocardial necrosis. Recognizing these changes is essential for timely intervention, as they inform the urgency of treatment protocols. In clinical practice, the presence of Q waves can indicate a more extensive myocardial injury, necessitating immediate action. MaxYield™'s continuous learning model further enhances the precision of recognizing these critical markers, ultimately aiding in better health outcomes.
Understanding these essential ECG findings is vital for healthcare providers, as they directly affect treatment approaches and outcomes in instances of suspected myocardial infarction. Notably, only 17% of individuals with ST-elevation myocardial infarction from non-PCI centers currently receive timely life-saving interventions, highlighting the urgency of accurate st elevation stemi ecg interpretation. Integrating AI-driven tools such as MaxYield™ can enhance the transfer of individuals experiencing ST-elevation myocardial infarction from non-PCI centers, ultimately improving outcomes for those receiving st elevation stemi ecg care.

Apply Clinical Protocols for STEMI ECG Interpretation
To effectively interpret ECGs for STEMI, clinicians should adhere to the following clinical protocols:
-
Immediate ECG Acquisition: A 12-lead ECG should be obtained within 10 minutes of patient presentation to facilitate timely diagnosis. Leveraging Neural Cloud Solutions' MaxYield™ platform enhances this process by enabling rapid labeling of P, QRS, and T wave onsets. This not only speeds up data processing but also allows for easy ingestion in CSV format into existing workflows.
-
Systematic Review: Conduct a thorough analysis of the ECG, focusing on lead placements to identify ST-segment elevations and reciprocal changes, which are essential for diagnosing ST elevation STEMI ECG. The advanced algorithms developed by Neural Cloud Solutions automate this process, reducing manual workload and improving accuracy.
-
Utilize Heart Attack Criteria: Apply the 2025 ACC/AHA guidelines, which specify ST-segment elevation thresholds and lead combinations essential for accurate diagnosis. The diagnosis of STEMI involves identifying ST elevation STEMI ECG, characterized by ST-segment elevation of 1 mm or more in two contiguous leads on a standard 12-lead ECG. The continuous learning model of Neural Cloud Solutions evolves with each use, ensuring that interpretation remains accurate even in the presence of noise and signal artifacts.
-
Consider Clinical Context: Always correlate ECG findings with the individual's clinical presentation, including symptoms and risk factors, to confirm the diagnosis. Insights gained from the neural network models support the discovery of new digital biomarkers, providing additional context for clinical decisions.
-
Re-evaluate as Needed: If the diagnosis remains uncertain, repeat the ECG after a short interval, as changes may evolve over time. Utilizing the crisp, filtered ECG signals from Neural Cloud Solutions significantly enhances diagnostic accuracy and expedites treatment decisions. Following these protocols can greatly improve diagnostic precision and accelerate treatment outcomes.

Leverage Advanced Technology for Enhanced ECG Analysis
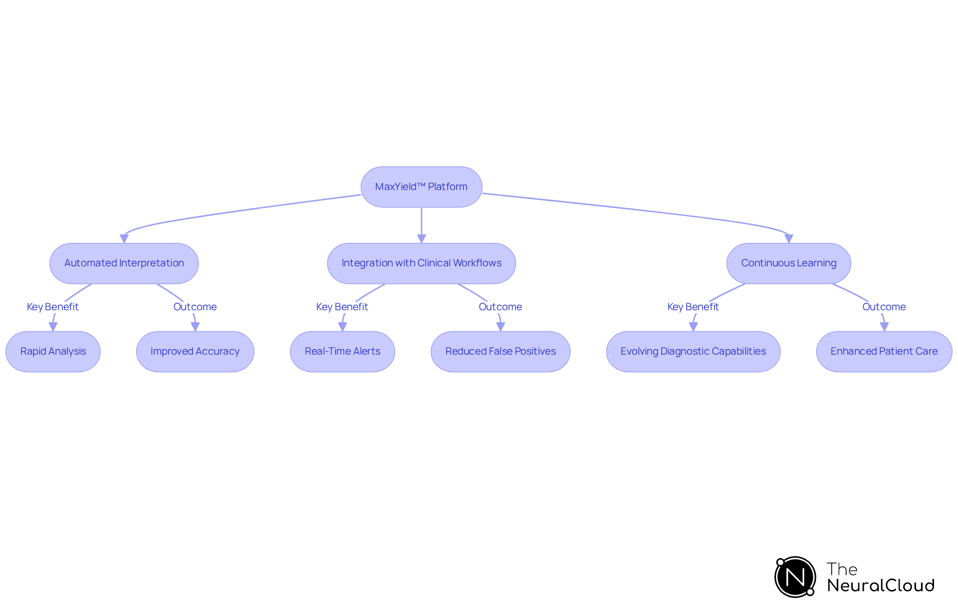
Advanced technologies, particularly AI-driven solutions like Neural Cloud Solutions' MaxYield™ platform, address significant challenges in ECG analysis. Traditional methods often struggle with accuracy and efficiency, leading to delays in patient care. MaxYield™ offers a comprehensive solution that enhances ECG interpretation through several key features.
Automated interpretation with MaxYield™ employs advanced AI algorithms to rapidly analyze ECG data, identifying critical features such as st elevation stemi ecg and accurately labeling waveforms. This automation reduces the time clinicians spend on manual interpretation, allowing them to focus on patient care. Improved accuracy is achieved as the machine learning models within this system are trained on extensive datasets, enhancing the detection of subtle changes indicative of st elevation stemi ecg and effectively minimizing false negatives. For instance, the AI ECG model has achieved a false positive rate of just 7.9%, compared to 41.8% for standard triage methods, which is crucial in emergency settings where timely diagnosis can save lives.
- Integration with Clinical Workflows: MaxYield™ seamlessly integrates with existing electronic health records (EHRs), facilitating real-time analysis and alerts. This integration accelerates treatment decisions, ensuring that patients receive timely interventions. As noted by Dr. Timothy D. Henry, AI-enhanced diagnosis of st elevation stemi ecg has the potential to significantly lower time to treatment and reduce unnecessary activations.
- Continuous Learning: The AI systems in MaxYield™ are designed to evolve continuously, adapting to new data and refining their diagnostic capabilities over time. This continuous enhancement enables healthcare professionals to maximize their diagnostic yield and improve outcomes for individuals. A recent study involving 1,032 patients demonstrated the effectiveness of the AI ECG model in detecting 553 confirmed STEMIs, showcasing its real-world application.
The integration of AI in ECG interpretation not only streamlines workflows but also enhances the overall quality of cardiac care, reflecting a significant advancement in the field.

Conclusion
ST Elevation Myocardial Infarction (STEMI) is a critical cardiac event that requires immediate recognition and intervention. Accurately interpreting ST elevation on ECGs is vital, as timely diagnosis and treatment can significantly improve patient outcomes. This article explores the complexities of STEMI, focusing on essential diagnostic criteria, the pivotal role of advanced technology, and clinical protocols that guide effective ECG interpretation.
Key insights include:
- The identification of ST-segment elevation and reciprocal changes as primary indicators of STEMI.
- The MaxYield™ platform exemplifies the transformative impact of AI-driven tools in this field. This technology enhances the precision of ECG readings, reduces false positives, and streamlines workflows, ultimately leading to faster treatment decisions.
- Furthermore, adherence to established clinical protocols and the integration of advanced analytical methods are crucial for ensuring timely and accurate diagnoses.
In summary, integrating cutting-edge technology in STEMI ECG analysis is not merely a trend; it is essential for improving cardiac care. Healthcare professionals should embrace these advancements and prioritize rapid, accurate ECG interpretation to enhance patient survival rates. The future of STEMI management relies on effectively applying these insights and tools, highlighting the importance of ongoing education and adaptation in response to evolving medical challenges.
Frequently Asked Questions
What is ST Elevation Myocardial Infarction (STEMI)?
ST Elevation Myocardial Infarction (STEMI) is a critical type of heart attack characterized by a significant rise in the ST segment on a 12-lead ECG, indicating a complete blockage of a coronary artery and resulting in transmural myocardial ischemia.
How is STEMI diagnosed?
STEMI is diagnosed when there is an ST-segment elevation of at least 1 mm in two or more contiguous leads on an ECG, particularly in the anterior, inferior, or lateral leads.
Why is timely intervention crucial for STEMI?
Timely intervention is essential because it can significantly improve patient survival rates and reduce heart muscle damage. Delays in treatment can lead to severe consequences, including cardiac arrest.
What recent advancements have improved STEMI treatment outcomes?
Recent advancements include the use of coronary angioplasty and improved door-to-balloon times, with hospitals achieving an average of 60 minutes, which is below the national average of 90 minutes.
How does the MaxYield™ platform enhance STEMI diagnosis?
The MaxYield™ platform utilizes advanced AI-powered ECG evaluation to improve heart attack diagnosis by mapping ECG signals through noise and isolating key features, resulting in more accurate detection.
What is the sensitivity of the AI ECG model compared to standard triage?
The AI ECG model has a sensitivity of 92%, compared to 71% for standard triage, highlighting its effectiveness in recognizing STEMI.
What features does the MaxYield™ platform offer?
The MaxYield™ platform offers enhanced signal processing for improved detection accuracy, real-time analysis for immediate decision-making, and a user-friendly interface for quick training and implementation.
How does the MaxYield™ platform benefit healthcare professionals?
By incorporating advanced technology like MaxYield™, healthcare professionals can respond more effectively to critical situations, ultimately enhancing patient outcomes and saving lives.




