Introduction
Understanding the complexities of the 12-lead STEMI chart is crucial for healthcare professionals involved in diagnosing ST-Elevation Myocardial Infarction (STEMI). This vital tool not only helps identify specific cardiac issues but also underscores the significance of precise ECG interpretation in emergency situations. However, clinicians often face challenges due to physiological variability and artifact interference, which can complicate the diagnostic process.
To address these challenges, advanced technology like the MaxYield™ platform offers innovative solutions. The platform enhances ECG analysis by providing real-time data interpretation, which helps clinicians make informed decisions quickly. Its user-friendly interface allows for seamless integration into existing workflows, ensuring that healthcare professionals can focus on patient care without unnecessary distractions.
The benefits of utilizing the MaxYield™ platform are substantial. By improving diagnostic accuracy, it directly contributes to better patient outcomes, reducing the risk of misdiagnosis and ensuring timely treatment. Furthermore, the platform's ability to minimize the impact of artifacts means that clinicians can trust the data they receive, leading to more confident decision-making in critical situations.
In summary, the MaxYield™ platform stands out as a powerful tool for healthcare professionals navigating the complexities of ECG analysis. By leveraging its features, clinicians can enhance their diagnostic capabilities, ultimately improving the quality of care provided to patients.
Understand the 12 Lead STEMI Chart and Its Clinical Importance
The 12 Lead STEMI Chart is a crucial tool for diagnosing STEMI, which is characterized by chest pain. A STEMI diagnosis typically requires an elevation of more than 1 mm in at least two contiguous leads. By understanding the changes through these leads, healthcare professionals can accurately identify the affected coronary artery and assess the extent of damage. For instance, leads II, III, and aVF indicate inferior wall ischemia, while leads V1-V6 focus on anterior wall involvement.
However, ECG analysis can be challenging due to factors like noise and interference. This is where the technology from Neural Cloud Solutions comes into play. It enhances diagnostic accuracy by effectively filtering noise and recognizing distinct ECG waves. The platform automates labeling and data extraction, which streamlines the process, allowing clinicians to respond swiftly and effectively to STEMI cases.
The advantages of using MaxYield™ are significant. By facilitating immediate diagnosis, it guides critical treatment decisions, especially regarding the urgency of reperfusion therapy. Timely recognition of STEMI through ECG analysis can drastically lower morbidity and mortality rates. In fact, each hour of prehospital delay increases the risk of mortality by 10%, highlighting the need for rapid assessment and intervention.
In summary, the integration of AI-driven tools like MaxYield™ not only addresses the challenges of ECG analysis but also provides healthcare professionals with the means to enhance patient outcomes. By improving the efficiency of diagnosis, MaxYield™ empowers clinicians to make informed decisions quickly, ultimately benefiting patient care.

Implement Proper Electrode Placement Techniques for Accurate Readings
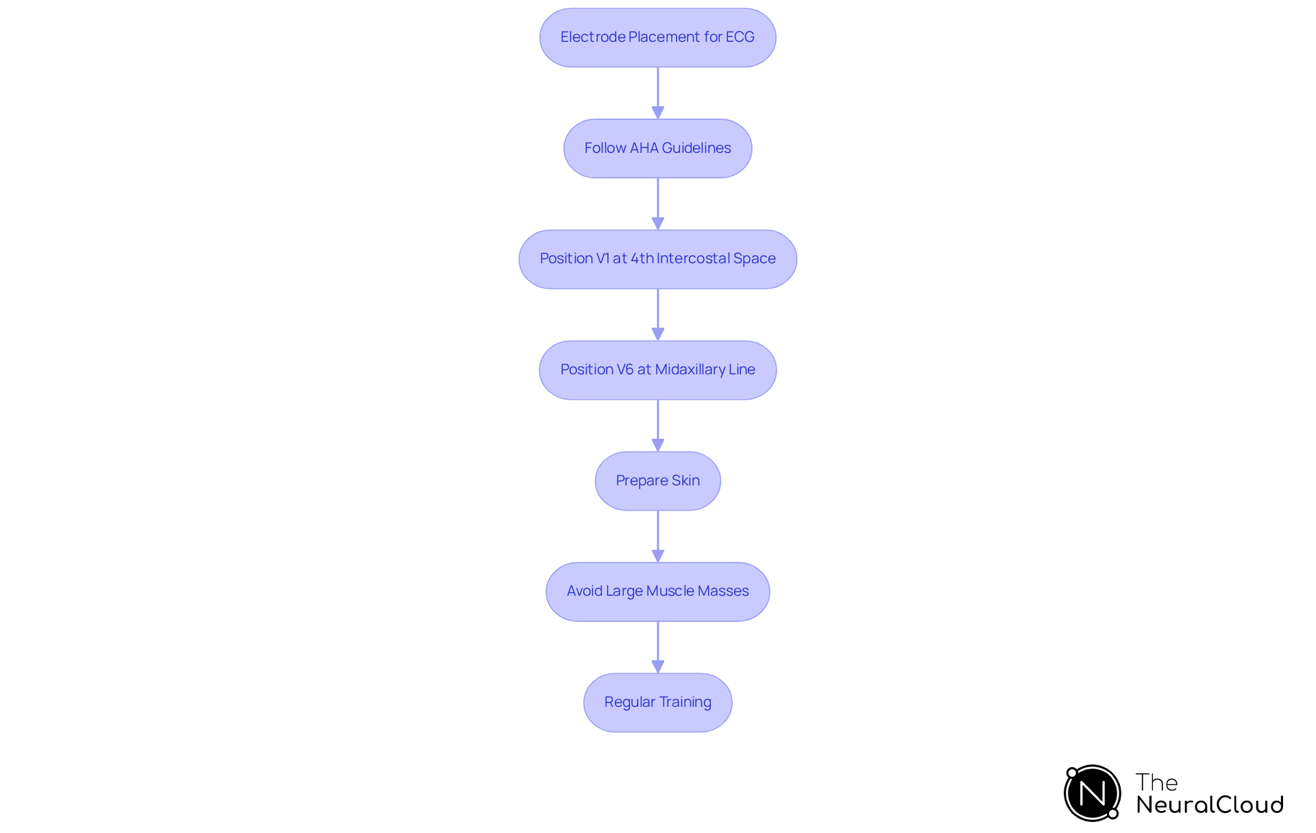
Accurate ECG readings depend heavily on proper electrode placement, as highlighted by the American Heart Association (AHA). The AHA guidelines specify exact locations for each lead to ensure accurate readings. For instance, the V1 lead should be positioned in the fourth intercostal space at the right sternal border, while V6 is to be placed at the midaxillary line, aligned with V4 and V5. Proper preparation is crucial; cleaning the electrode sites reduces impedance and enhances signal quality. Moreover, avoiding placement over large muscle masses is essential to prevent motion artifacts that can distort readings.
Regular training and practice in electrode placement are vital for improving accuracy. Studies show that improper placements can lead to significant misdiagnoses. By implementing these techniques, medical professionals can enhance the reliability of ECG data and boost their confidence in clinical interpretations. Furthermore, the integration of Neural Cloud Solutions' MaxYield™ platform offers advanced features and capabilities, allowing medical providers to quickly isolate ECG waves from recordings affected by baseline wander and muscle artifacts.
Features of MaxYield™:
- Rapid isolation of ECG waves
These features not only improve the clarity of ECG readings but also enhance diagnostic accuracy, ultimately leading to better patient outcomes. For optimal use of MaxYield™, healthcare professionals are encouraged to consult the user manual for detailed instructions on maximizing its features in ECG evaluation.

Leverage Advanced Technology for Enhanced ECG Analysis and Workflow Efficiency
The healthcare industry often faces challenges related to accuracy and efficiency, which can impact patient care. The solution from Neural Cloud Solutions addresses these issues by incorporating advanced technologies like AI and machine learning. This innovative platform utilizes sophisticated algorithms to automate ECG analysis, allowing for the enhancement of diagnostic processes. By reducing the time clinicians spend on manual analysis, it minimizes human error, leading to more reliable diagnoses.
Key features of the platform include:
- Enhanced Accuracy: Enhances accuracy and efficiency in ECG interpretation.
- Rapid Processing: Analyzes over 200,000 heartbeats in less than five minutes.
- Adaptability: Compatible with various devices, ensuring scalability across different clinical environments.
The advantages of these features are significant for healthcare professionals. For example, the platform can detect subtle changes in ECG patterns that may indicate impending cardiac events, enabling proactive patient management. A study revealed that the system achieved an impressive sensitivity of 86% in identifying structural heart diseases, highlighting the potential for early intervention. By adopting these innovations, medical providers can optimize workflows, reduce errors, and ultimately improve patient outcomes.
The commitment to automating ECG evaluation not only streamlines clinical processes but also allows healthcare professionals to focus on high-level decision-making. This transformation in cardiac care is crucial for the improvement of patient management.

Overcome Challenges in ECG Analysis: Strategies for Noise Reduction and Signal Clarity
Noise and artifact disturbances pose significant challenges in ECG analysis, often obscuring true cardiac indications. To address these issues effectively, clinicians can implement several strategies.
- Using high-quality electrodes and ensuring proper skin preparation can significantly improve accuracy. This foundational step enhances the reliability of the ECG readings.
- Employing filters, such as low-pass and high-pass filters, can help eliminate unwanted frequencies that interfere with signal clarity. For example, setting the diagnostic mode of a 12-lead ECG monitor to a frequency range of 0.05 - 40 Hz minimizes 60-cycle interference, which is crucial for accurate readings on the ECG.
- Regular training on recognizing and addressing common artifacts, such as muscle tremors or electrical interference, is also essential.
By adopting these strategies, healthcare professionals can significantly enhance the quality of ECG analysis. This leads to more accurate diagnoses and ultimately improves patient care.

Conclusion
Mastering the 12 Lead STEMI Chart is crucial for effective ECG analysis and the timely diagnosis of ST-Elevation Myocardial Infarction (STEMI). This understanding enables healthcare professionals to accurately identify affected coronary arteries and assess myocardial damage, ultimately enhancing patient care. The MaxYield™ platform addresses common challenges in ECG analysis, ensuring rapid and precise diagnoses that are vital for successful interventions.
Key insights discussed include:
- The significance of standardized electrode placement techniques
- The integration of AI-driven technology to improve ECG interpretation
Proper electrode placement, as highlighted by the American Heart Association, is essential for obtaining reliable readings. The MaxYield™ platform automates data analysis and filters noise, significantly enhancing diagnostic accuracy. These advancements streamline clinical workflows and empower healthcare professionals to make informed decisions swiftly.
In summary, integrating advanced technology in ECG analysis is not merely a trend; it is essential for improving patient outcomes in emergency medicine. By adopting best practices for electrode placement and utilizing innovative tools like MaxYield™, healthcare providers can significantly enhance the quality of care for patients experiencing cardiac events. Embracing these strategies equips clinicians to tackle the challenges of ECG analysis, leading to better management of heart conditions and reduced mortality rates.
Frequently Asked Questions
What is the 12 lead STEMI chart used for?
The 12 lead STEMI chart is a crucial tool for diagnosing ST-Elevation Myocardial Infarction (STEMI), characterized by specific ST-segment elevations on the ECG.
What are the criteria for diagnosing STEMI using the 12 lead chart?
A STEMI diagnosis typically requires an elevation of more than 1 mm in at least two contiguous leads.
How can healthcare professionals identify the affected coronary artery using the 12 lead STEMI chart?
By understanding the anatomical representation of the heart through the leads, healthcare professionals can accurately identify the affected coronary artery and assess the extent of myocardial damage.
Which leads indicate inferior wall ischemia?
Leads II, III, and aVF indicate inferior wall ischemia.
Which leads focus on anterior wall involvement?
Leads V1-V6 focus on anterior wall involvement.
What challenges are associated with ECG analysis?
ECG analysis can be challenging due to factors like physiological variability and artifact interference.
How does the MaxYield™ platform assist in ECG analysis?
The MaxYield™ platform enhances diagnostic accuracy by effectively filtering noise and recognizing distinct ECG waves, automating labeling and data extraction to streamline the ECG analysis process.
What are the benefits of using MaxYield™ for STEMI diagnosis?
MaxYield™ facilitates immediate diagnosis, guiding critical treatment decisions, especially regarding the urgency of reperfusion therapy, which can drastically lower morbidity and mortality rates.
How does timely recognition of STEMI impact patient outcomes?
Timely recognition of STEMI through precise ECG interpretation can drastically lower morbidity and mortality rates, as each hour of prehospital delay increases the risk of mortality by 10%.
What is the overall significance of integrating AI-driven tools like MaxYield™ in healthcare?
The integration of AI-driven tools like MaxYield™ addresses the challenges of ECG analysis and enhances patient outcomes by improving the efficiency of ECG analysis, empowering clinicians to make informed decisions quickly.
List of Sources
- Understand the 12 Lead STEMI Chart and Its Clinical Importance
- PMcardio Reports Positive RCT Results and Late-Breaking Clinical Science for STEMI Detection (https://powerfulmedical.com/blog/pmcardio-reports-positive-rct-results-and-late-breaking-clinical-science-for-stemi-detection)
- STEMI - Electrocardiogram - M3 Curriculum | SAEM (https://saem.org/about-saem/academies-interest-groups-affiliates2/cdem/for-students/online-education/m3-curriculum/group-electrocardiogram-(ecg)-rhythm-recognition/stemi)
- AI-ECG Finds STEMI Faster, Cuts False-Positive Cath Lab Activations (https://tctmd.com/news/ai-ecg-finds-stemi-faster-cuts-false-positive-cath-lab-activations)
- mplsheart.org (https://mplsheart.org/news/contributing-advancing-stemi-heart-attack-care)
- STEMI (ST Elevation Myocardial Infarction): Diagnosis, ECG, Criteria, and Management – The Cardiovascular (https://ecgwaves.com/topic/stemi-st-elevation-myocardial-infarction-criteria-ecg)
- Implement Proper Electrode Placement Techniques for Accurate Readings
- 12-Lead ECG Electrode Placement: Best Practices- (https://intcomedical.com/news/info/12-lead-ecg-electrode-placement-best-practices-for-clinical-accuracy-in-healthcare.html)
- theneuralcloud.com (https://theneuralcloud.com/post/10-essential-tips-for-accurate-ecg-lead-placement)
- pmc.ncbi.nlm.nih.gov (https://pmc.ncbi.nlm.nih.gov/articles/PMC8312365)
- Enhancing Diagnostic Accuracy With Proper 12 Lead ECG Electrode Placement (https://scoop.co.nz/stories/GE2408/S00049/enhancing-diagnostic-accuracy-with-proper-12-lead-ecg-electrode-placement.htm)
- Leverage Advanced Technology for Enhanced ECG Analysis and Workflow Efficiency
- New study finds AI model improves heart attack detection (https://health.ucdavis.edu/news/headlines/new-study-finds-ai-model-improves-heart-attack-detection/2025/11)
- Year in Review: Evidence Around AI in Cardiology Grows (https://tctmd.com/news/year-review-evidence-around-ai-cardiology-grows)
- PMcardio Reports Positive RCT Results and Late-Breaking Clinical Science for STEMI Detection (https://powerfulmedical.com/blog/pmcardio-reports-positive-rct-results-and-late-breaking-clinical-science-for-stemi-detection)
- AI-Based ECG Analysis Significantly Improves STEMI Detection, Reduces False Activations - American College of Cardiology (https://acc.org/latest-in-cardiology/articles/2025/10/24/16/56/tues-554pm-ai-tct-2025)




