Introduction
An electrocardiogram (ECG) is a crucial tool for understanding the heart's electrical activity, providing essential insights that can facilitate the early detection of serious cardiovascular conditions.
With nearly 200 million ECGs conducted each year, it is vital for healthcare professionals and patients to grasp the nuances of abnormal readings.
When these readings stray from the norm, what implications arise? Investigating the causes and consequences of abnormal ECGs not only highlights the complexities of heart health but also underscores the transformative potential of advanced technologies, such as artificial intelligence (AI), in improving diagnostic accuracy and patient outcomes.
Define Electrocardiogram (ECG) and Its Importance
An electrocardiogram (ECG) is an essential medical examination that tracks the heart's electrical activity over time, playing a significant role in diagnosing various conditions related to the circulatory system. By capturing the heart's electrical impulses, it provides insights into heart rhythm, size, and position, enabling healthcare professionals to detect an array of issues such as arrhythmias, myocardial infarctions, and other cardiac diseases. The significance of ECGs, particularly in detecting abnormalities, lies in their ability to deliver real-time data that informs clinical decisions, establishing them as a cornerstone of cardiovascular care.
However, challenges in ECG interpretation, such as physiological variability and signal artifacts, can result in an inaccurate reading that hinders diagnostic accuracy. Recent advancements in ECG technology, particularly through Neural Cloud Solutions' innovations, have enhanced their utility. This technology utilizes artificial intelligence and machine learning to improve ECG interpretation, significantly boosting workflow efficiency. Key features of these advancements include:
- Isolating and labeling essential components of each heartbeat, such as P-wave, QRS complex, and T-wave onsets and offsets.
- Transforming noisy recordings into detailed insights, enabling quick examination of up to 200,000 heartbeats in under five minutes.
This capability not only reduces the workload on healthcare providers but also ensures timely diagnosis, which is crucial in high-volume settings.
With nearly 200 million ECGs recorded annually worldwide, the integration of AI-ECG algorithms like these is becoming increasingly essential. These algorithms enhance diagnostic accuracy and address challenges that have historically hindered the analysis of abnormal results. The device-agnostic nature of this technology allows it to integrate seamlessly with various devices, including wearable technology, further supporting automated labeling and cost reduction, making ECGs more accessible and efficient.
ECGs are non-invasive, quick to perform, and can be conducted in diverse environments, from hospitals to outpatient clinics, making them accessible for both patients and healthcare providers. This accessibility is crucial as it allows for immediate assessment and intervention in patients presenting with symptoms such as chest pain or palpitations. The ability to monitor patients on antiarrhythmics and during preoperative assessments further illustrates the ECG's integral role in modern healthcare. As technology continues to evolve, the importance of ECGs in patient management will only grow, paving the way for improved patient outcomes.

Establish Normal ECG Parameters
Standard parameters are essential for evaluating circulatory health. A typical pulse rate ranges from 60 to 100 beats per minute and is characterized by a consistent rhythm. The key components of an ECG waveform include:
- P-wave, lasting between 0.08 to 0.12 seconds. An abnormal P-wave, such as notched or biphasic forms, may indicate atrial enlargement or other underlying conditions.
- QRS complex: Indicates ventricular depolarization, with a normal duration of 0.06 to 0.10 seconds. A prolonged QRS complex can indicate a blockage in the cardiac electrical conduction system, potentially resulting in serious arrhythmias.
- T-wave: Reflects ventricular repolarization, typically lasting from 0.10 to 0.25 seconds. Abnormal T-wave patterns, such as inversion or asymmetry, can signal issues like ischemia or electrolyte imbalances.
Understanding these parameters is crucial for healthcare professionals, as deviations can indicate potential health issues. For instance, a heart rate below 60 beats per minute may suggest bradycardia, while rates above 100 beats per minute could indicate tachycardia, both of which require further investigation. Timely assessment is vital for timely diagnosis and effective treatment. As Daniel M. F. Palhares states, 'Knowledge of the normal ECG parameters is mandatory for establishing which patients have an abnormal ECG.' This highlights the importance of thorough evaluation in clinical practice, further supported by the latest research.

Identify Causes of Abnormal ECG Results
Unusual findings on an electrocardiogram can arise from multiple underlying factors, each with unique implications for heart health. Key contributors include:
- Ischemia: This condition, characterized by reduced blood flow to the heart, often leads to notable ST-segment changes on the ECG. Such alterations can indicate an impending heart attack, which may precede more severe heart events.
- Electrolyte imbalances: Abnormal levels of essential minerals such as potassium, calcium, or magnesium can interfere with the rhythm of the heart, leading to arrhythmias. Monitoring these imbalances is critical, as they can lead to arrhythmias or other complications.
- Structural heart disease: Conditions such as cardiomyopathy or valvular heart disease can significantly alter the ECG waveform. These structural issues may present as irregularities in the cardiac electrical activity, necessitating further investigation.
- Arrhythmias: Irregular heartbeats, whether due to intrinsic cardiac issues or external factors, can produce abnormal ECG findings. Identifying these arrhythmias and the presence of an underlying condition is crucial for determining appropriate management strategies.
Understanding these causes is vital for clinicians, enabling them to implement the correct treatment. For instance, atrial fibrillation is prevalent and can significantly impact ECG readings, making it essential for healthcare providers to recognize its signs early. By leveraging technology, such as those offered by Neural Cloud Solutions, clinicians can enhance their diagnostic accuracy and improve patient outcomes.

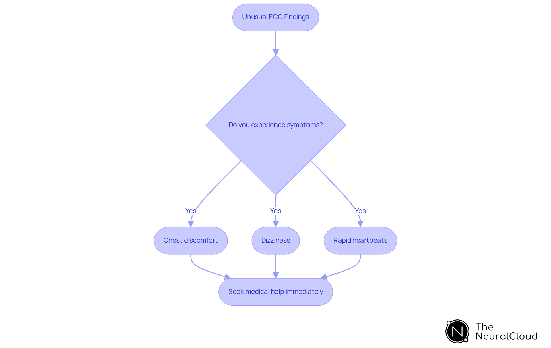
Discuss Implications and When to Seek Help
Unusual ECG results can significantly impact patient well-being, often indicating underlying conditions that require prompt attention. Symptoms such as chest pain, shortness of breath, or palpitations should never be overlooked and necessitate immediate medical evaluation. Patients should seek assistance if they experience:
- Persistent or severe symptoms
- Sudden dizziness or fainting
- Rapid or irregular heartbeats
Statistics reveal that a significant percentage of patients with abnormal ECG results pursue medical help, underscoring the need for awareness and education regarding these symptoms. Early intervention is crucial in preventing severe complications, including heart attacks or sudden cardiac arrest. Healthcare providers play an essential role in educating patients about recognizing these symptoms and understanding the importance of prompt medical consultation. For instance, individuals experiencing symptoms such as heart palpitations or chest discomfort should seek help for proper evaluation, as these may signify serious conditions like arrhythmias or coronary artery disease. By promoting awareness and encouraging proactive health management, healthcare professionals can help mitigate risks associated with an abnormal ECG.

Explore Innovations in ECG Analysis Technology
Recent innovations in ECG evaluation technology, particularly through artificial intelligence, are fundamentally transforming the processing and interpretation of ECG data. The challenges in ECG analysis often stem from lengthy interpretation times and the potential for inaccuracies in readings. MaxYield™ addresses these issues with key advancements that enhance both efficiency and accuracy.
- Automated Analysis: MaxYield™ utilizes algorithms to analyze ECG data in under five minutes. This capability allows for the processing of over 200,000 heartbeats, significantly reducing interpretation time while enhancing diagnostic accuracy. Studies indicate that MaxYield™ outperforms traditional methods in controlled datasets.
- Noise Reduction: The platform's advanced noise filtering techniques, including P wave, QRS complex, and T wave highlighting, improve signal clarity. By effectively mitigating noise and artifacts that can obscure critical data, this improvement allows for more reliable readings, which are crucial for accurate diagnosis and treatment planning.
- Integration Capabilities: MaxYield™ seamlessly integrates with various devices, including cardiac monitors. This integration enhances workflow in clinical settings, enabling real-time monitoring and supporting prompt interventions based on thorough evaluations of cardiac signals.
These innovations empower healthcare professionals to make informed decisions based on accurate and timely data, ultimately leading to better patient outcomes. As industry leaders note, the combination of AI with ECG analysis is paving the way for enhanced early detection and personalized care in cardiovascular health.

Conclusion
Understanding the complexities of abnormal electrocardiograms (ECGs) is essential for effective cardiovascular care. This article underscores the significance of ECGs in diagnosing heart conditions, emphasizing their role in capturing the heart's electrical activity and providing vital information for healthcare professionals. With advancements in technology, particularly Neural Cloud Solutions' MaxYield™, the ability to analyze ECGs has improved dramatically, ensuring timely and accurate interpretations that enhance patient outcomes.
Key points discussed include:
- The importance of establishing normal ECG parameters
- Identifying causes of abnormal results
- Recognizing the implications of unusual findings
Factors such as ischemic heart disease, electrolyte imbalances, and structural abnormalities can lead to significant deviations in ECG readings, necessitating prompt medical attention. Additionally, the article highlights the importance of patient education regarding symptoms that warrant immediate consultation, reinforcing the need for awareness in managing cardiovascular health.
As technology continues to evolve, especially with innovations in ECG analysis, healthcare providers are better equipped to deliver precise diagnoses and personalized care. Embracing these advancements not only improves the efficiency of ECG evaluations but also plays a pivotal role in early detection and intervention, ultimately enhancing patient safety and health outcomes. It is crucial for both patients and healthcare professionals to recognize the critical nature of ECG monitoring and the importance of seeking timely medical advice when faced with concerning symptoms.
Frequently Asked Questions
What is an electrocardiogram (ECG)?
An electrocardiogram (ECG) is a medical examination that tracks the electrical activity of the heart over time, providing insights into heart rhythm, size, and position, which helps diagnose various circulatory system conditions.
Why is an ECG important in healthcare?
ECGs are crucial for detecting abnormalities in heart activity, such as arrhythmias and myocardial infarctions, by delivering real-time data that informs clinical decisions, making them a cornerstone of cardiovascular diagnostics.
What challenges exist in ECG analysis?
Challenges in ECG analysis include physiological variability and signal artifacts that can lead to abnormal readings, potentially hindering diagnostic accuracy.
How has technology improved ECG analysis?
Recent advancements, such as Neural Cloud Solutions' MaxYield™, enhance ECG analysis by utilizing advanced noise filtering and automated evaluation to improve interpretation and workflow efficiency.
What are the key features of MaxYield™?
MaxYield™ isolates and labels essential components of each heartbeat, transforms noisy recordings into detailed insights, and allows quick examination of up to 200,000 heartbeats in under five minutes.
How does MaxYield™ benefit healthcare providers?
MaxYield™ reduces the workload on healthcare providers and ensures timely and accurate ECG interpretations, which is critical in high-volume settings.
How many ECGs are recorded annually worldwide?
Nearly 200 million ECGs are recorded annually worldwide.
What is the significance of AI-ECG algorithms like MaxYield™?
AI-ECG algorithms enhance diagnostic accuracy and address challenges in analyzing abnormal ECG results, making ECGs more accessible and efficient.
Where can ECGs be performed?
ECGs are non-invasive and can be conducted in various environments, including hospitals and outpatient clinics, making them accessible for patients and healthcare providers.
What are the standard ECG parameters for evaluating circulatory health?
Standard ECG parameters include a pulse rate of 60 to 100 beats per minute, a P-wave lasting 0.08 to 0.12 seconds, a QRS complex duration of 0.06 to 0.10 seconds, and a T-wave lasting 0.10 to 0.25 seconds.
What do abnormalities in ECG waveforms indicate?
Abnormalities in ECG waveforms can indicate significant cardiac issues; for example, a prolonged QRS complex may suggest a blockage, while T-wave abnormalities can signal ischemia or electrolyte imbalances.
Why is knowledge of normal ECG limits important?
Understanding normal ECG limits is essential for healthcare professionals to determine which patients have an abnormal ECG, facilitating timely diagnosis and effective treatment.
List of Sources
- Define Electrocardiogram (ECG) and Its Importance
- Routine Electrocardiogram Screening and Cardiovascular Disease Events in Adults - PMC (https://pmc.ncbi.nlm.nih.gov/articles/PMC11217891)
- ECG Interpretation: Clinical Relevance, Challenges, and Advances (https://mdpi.com/2673-3846/2/4/505)
- news-medical.net (https://news-medical.net/news/20250721/AI-powered-ECG-model-outperforms-doctors-in-detecting-hidden-heart-disease.aspx)
- jamanetwork.com (https://jamanetwork.com/journals/jamainternalmedicine/fullarticle/2820721)
- Electrocardiogram - StatPearls - NCBI Bookshelf (https://ncbi.nlm.nih.gov/books/NBK549803)
- Establish Normal ECG Parameters
- Normal Electrocardiography (ECG) Intervals: Normal Electrocardiography Intervals (https://emedicine.medscape.com/article/2172196-overview)
- theknowhow.ae (https://theknowhow.ae/memorable-cardiology-quotes)
- ECG Learning Center - An introduction to clinical electrocardiography (https://ecg.utah.edu/lesson/3)
- ECGs for the Emergency Physician 1 Quotes by Amal Mattu (https://goodreads.com/work/quotes/633106-ecg-s-for-the-emergency-physician-1)
- bmccardiovascdisord.biomedcentral.com (https://bmccardiovascdisord.biomedcentral.com/articles/10.1186/s12872-017-0572-8)
- Identify Causes of Abnormal ECG Results
- Abnormal EKG: What It Means and Treatment Options (https://healthline.com/health/abnormal-ekg)
- Abnormal EKG: Results, causes, and next steps (https://medicalnewstoday.com/articles/324922)
- ahajournals.org (https://ahajournals.org/doi/10.1161/CIRCULATIONAHA.122.062261)
- What’s an EKG? (https://my.clevelandclinic.org/health/diagnostics/16953-electrocardiogram-ekg)
- Discuss Implications and When to Seek Help
- capitalheart.sg (https://capitalheart.sg/what-does-an-abnormal-ecg-mean)
- Abnormal EKG: Results, causes, and next steps (https://medicalnewstoday.com/articles/324922)
- Abnormal EKG: What It Means and Treatment Options (https://healthline.com/health/abnormal-ekg)
- Explore Innovations in ECG Analysis Technology
- news-medical.net (https://news-medical.net/news/20250721/AI-powered-ECG-model-outperforms-doctors-in-detecting-hidden-heart-disease.aspx)
- Philips Launches ECG AI Marketplace to Enhance Early Cardiac Diagnosis (https://usa.philips.com/a-w/about/news/archive/standard/news/press/2025/philips-launches-ecg-ai-marketplace-to-enhance-early-cardiac-diagnosis.html)
- Current and Future Use of Artificial Intelligence in Electrocardiography - PMC (https://pmc.ncbi.nlm.nih.gov/articles/PMC10145690)
- medicaleconomics.com (https://medicaleconomics.com/view/cms-sets-medicare-payment-for-ai-enabled-ecg-analysis-boosting-viz-ai-s-hcm-detection-tool)
- Checking your browser - reCAPTCHA (https://pmc.ncbi.nlm.nih.gov/articles/PMC12419789)




