Introduction
Understanding the physiological differences in ECG values between adults and pediatric patients is critical for accurate diagnosis and treatment. Variations in heart rate, waveform amplitude, and duration can lead to significant misinterpretations if adult standards are applied to children. This article delves into the nuances of ECG readings across age groups, highlighting the importance of tailored interpretations and the role of advanced technologies like AI in enhancing diagnostic accuracy.
Healthcare professionals face challenges in ECG analysis due to these physiological differences. Applying adult standards to pediatric patients can result in misdiagnoses, which underscores the need for specialized approaches. The MaxYield™ platform addresses these challenges by providing features that enhance ECG analysis, ensuring that healthcare providers can make informed decisions based on accurate data.
The MaxYield™ platform offers advanced algorithms that adapt ECG readings to the specific needs of different age groups. This adaptability not only improves the accuracy of interpretations but also streamlines the diagnostic process. By utilizing AI-driven insights, healthcare professionals can navigate the complexities of ECG analysis more effectively, leading to better patient outcomes.
In conclusion, understanding the differences in ECG values across age groups is essential for optimal patient care. The MaxYield™ platform empowers healthcare professionals with the tools they need to interpret ECG data accurately, ultimately benefiting both practitioners and patients alike.
Understand the Physiological Differences in ECG Values for Adults and Pediatrics
Physiological variations between adults and younger patients can significantly impact ECG values. Typically, heart rates in adults range from 60 to 100 beats per minute, whereas children's heart rates can vary widely, often exceeding 150 beats per minute in infants. Additionally, differences in heart size and myocardium thickness between these groups lead to variations in the amplitude and duration of ECG waveforms. For example, the QRS complex duration is generally shorter in children, reflecting their smaller cardiac size and faster heart rates. Understanding these differences is crucial for clinicians to accurately interpret ECGs and prevent misdiagnosis.
Neural Cloud Solutions' MaxYield™ platform addresses these challenges effectively. It employs advanced noise filtering and wave recognition techniques, ensuring that ECG data remains clear and reliable, even amidst physiological variability and signal artifacts. This capability is particularly essential for precise interpretation in pediatric cases, where variations are more pronounced. By integrating wearable technology with MaxYield™, the platform enhances the process of automated labeling and data extraction, improving efficiency and reducing operational costs. This allows healthcare professionals to concentrate on critical decision-making tasks, ultimately benefiting patient care.

Compare Key ECG Waveform Components: P-Wave, QRS Complex, and T-Wave Values
The P-wave, QRS complex, and T-wave are essential components of the ECG, and the normal ECG values chart for adults highlights the significant differences between adults and pediatric patients.
In adults, the P-wave duration is typically represented in the normal ECG values chart for adults, ranging from 80 to 110 milliseconds. In contrast, children often have shorter P-waves, reflecting their faster heart rates. Research shows that the average P-wave duration in children can be as low as 70 milliseconds, with variations influenced by age and sex.
The normal ECG values chart for adults indicates that the QRS complex duration generally falls between 80 and 100 milliseconds, while in children, it may be less than 80 milliseconds. This highlights the importance of tailored interpretations for different age groups. Furthermore, the T-wave, which indicates ventricular repolarization, also shows notable variations. According to the normal ECG values chart for adults, T-wave duration may range from 160 to 200 milliseconds, whereas children typically present shorter values.
These differences underscore the necessity for age-specific reference values in the normal ECG values chart for adults during ECG interpretation. By ensuring accurate assessments, healthcare professionals can make more effective clinical decisions.

Explore Clinical Implications of ECG Value Differences in Adult and Pediatric Patients
The clinical implications of discrepancies in ECG values between adults and children are substantial. Misinterpreting a child's ECG using adult standards can lead to incorrect diagnoses, such as mistakenly identifying a normal child's heart rate as tachycardia. For example, younger individuals may exhibit a typical QRS duration that is shorter than that of older individuals, potentially resulting in underdiagnosis of conditions like ventricular hypertrophy when adult reference values are applied. This misalignment can have serious consequences, as nearly 20% of children with heart conditions may be wrongly permitted to participate in sports due to misinterpretation of their ECGs.
Healthcare professionals stress the importance of recognizing these differences. Pediatric cardiologists have noted that applying adult criteria can create a misleading sense of safety regarding a child's heart health. The American Heart Association recommends age-specific reference ranges to ensure accurate ECG interpretation, as young patients often display unique physiological characteristics that differ from those of older individuals.
The risks associated with misinterpreting children's ECGs extend beyond diagnosis; they can directly affect treatment decisions. For instance, a child's ECG may show variations like anterior T-wave inversions, which are common and harmless in young patients but could be misinterpreted as abnormal if adult criteria are used. This underscores the need for tailored approaches to ECG analysis in young individuals, ensuring clinicians can make informed decisions that enhance patient outcomes.
Utilizing advanced technologies like Neural Cloud Solutions' MaxYield™ platform can significantly improve the efficiency of ECG analysis. This platform automates labeling and noise filtering, addressing challenges posed by physiological variability and signal artifacts.
Features of MaxYield™:
- Automated labeling of ECG data
- Advanced noise filtering capabilities
- Tailored analysis for pediatric patients
Advantages for Healthcare Professionals:
- Enhanced accuracy in ECG interpretation
- Improved decision-making for treatment options
- Increased confidence in diagnosing pediatric heart conditions
By leveraging the MaxYield™ platform, healthcare professionals can ensure precise ECG analysis, ultimately leading to better health outcomes for young patients.

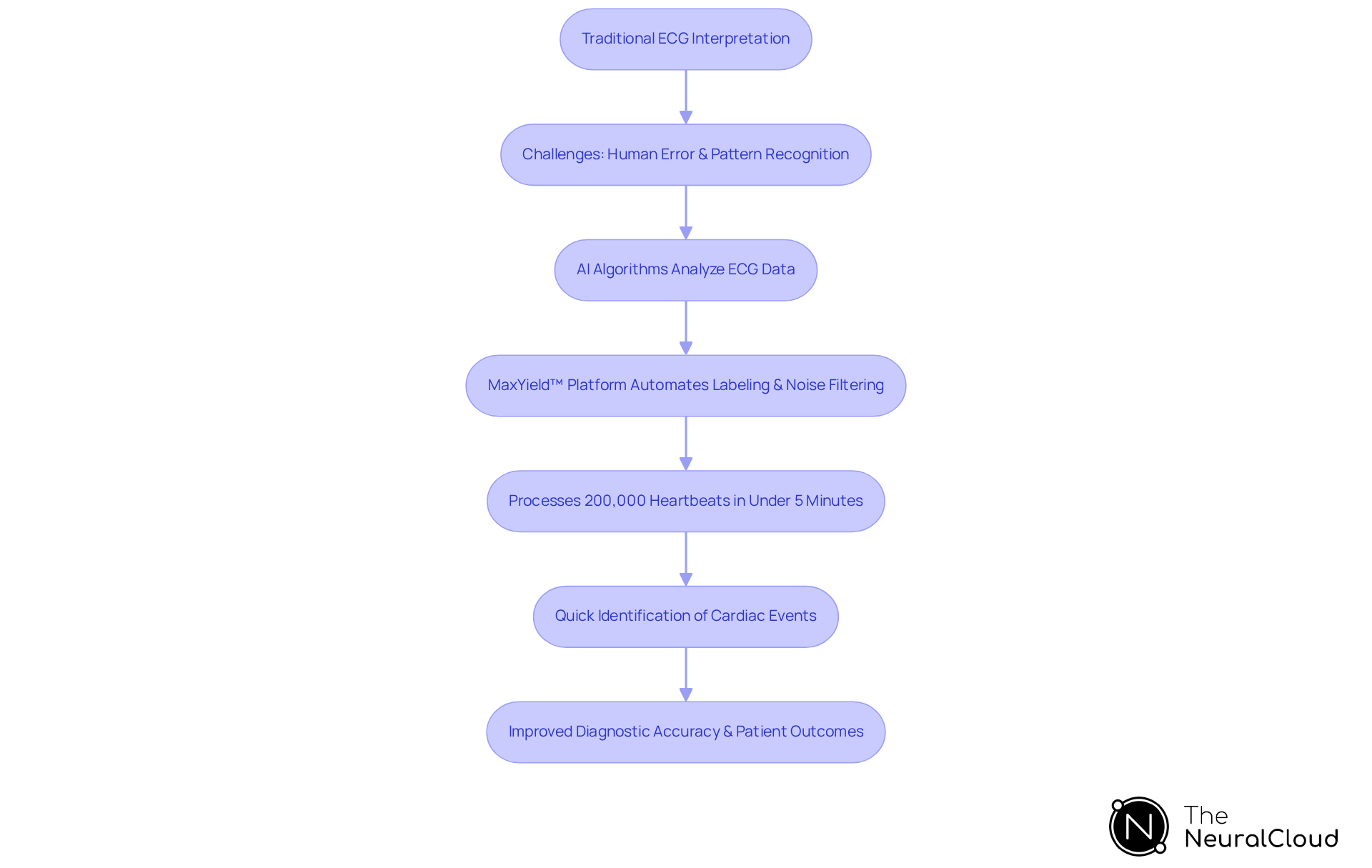
Utilize Advanced Technologies for Enhanced ECG Analysis: The Role of AI in Interpretation
Advanced technologies, particularly artificial intelligence (AI), are transforming ECG analysis by enhancing diagnostic accuracy and operational efficiency. Traditional ECG interpretation often faces challenges, such as the potential for human error and the difficulty in identifying subtle patterns. AI algorithms address these issues by rapidly analyzing ECG data, pinpointing patterns and anomalies that might be overlooked by human interpreters.
One standout solution is the MaxYield™ platform from Neural Cloud Solutions. This innovative tool automates the labeling of ECG waveforms and incorporates advanced noise filtering, significantly reducing the workload for healthcare professionals. By processing 200,000 heartbeats in under five minutes, MaxYield™ delivers beat-by-beat analysis, allowing for quick identification of cardiac events with remarkable clarity.
The advantages of using MaxYield™ are substantial. In a recent study, an AI model integrated into the platform accurately identified 553 confirmed STEMI cases on the initial ECG, far surpassing traditional methods that detected only 427 cases. Furthermore, the AI model minimized false positives to approximately 8%, showcasing its effectiveness in real-world applications. As Timothy D. Henry, MD, FACC, pointed out, AI-enhanced STEMI diagnosis can significantly shorten treatment times and improve patient outcomes.
As AI technology continues to advance, its integration into MaxYield™ will further refine the clarity and reliability of ECG interpretations. This not only empowers healthcare professionals to make informed clinical decisions but also enhances patient care by ensuring timely and accurate diagnoses.

Conclusion
Understanding the differences in ECG values between adults and pediatric patients is crucial for accurate diagnosis and effective treatment. The physiological variations in heart rates, waveform components, and overall cardiac structure require tailored interpretations to prevent misdiagnosis and ensure optimal patient care. By recognizing these differences, healthcare professionals can enhance their diagnostic accuracy and improve outcomes for younger patients.
The article highlights key physiological differences, such as heart rate ranges and variations in P-wave, QRS complex, and T-wave durations. It emphasizes the importance of using age-specific reference values to reduce the risks of misinterpretation that could lead to serious clinical consequences.
The MaxYield™ platform from Neural Cloud Solutions addresses these challenges by automating ECG analysis. Its features include:
- Automated Analysis: Streamlines the ECG interpretation process, reducing the time clinicians spend on manual analysis.
- Enhanced Reliability: Improves the accuracy of interpretations, particularly in pediatric cases where variability is pronounced.
- User-Friendly Interface: Facilitates ease of use for healthcare professionals, regardless of their technical expertise.
These features translate into significant advantages for healthcare professionals. By utilizing the MaxYield™ platform, clinicians can:
- Increase Diagnostic Accuracy: With automated analysis, the likelihood of misinterpretation decreases.
- Improve Patient Outcomes: Timely and accurate ECG readings lead to better treatment decisions for patients of all ages.
- Stay Informed: As the field of cardiology evolves with advancements in AI and technology, the platform helps professionals adapt their practices accordingly.
Ultimately, understanding normal ECG values for both adults and children is vital. Embracing innovations like the MaxYield™ platform not only streamlines ECG analysis but also significantly enhances the quality of care delivered to patients.
Frequently Asked Questions
What are the key physiological differences in ECG values between adults and children?
Adults typically have heart rates ranging from 60 to 100 beats per minute, while children's heart rates can vary widely, often exceeding 150 beats per minute in infants. Additionally, differences in heart size and myocardium thickness between these groups lead to variations in the amplitude and duration of ECG waveforms.
How does the QRS complex duration differ between children and adults?
The QRS complex duration is generally shorter in children, which reflects their smaller cardiac size and faster heart rates compared to adults.
Why is it important for clinicians to understand the differences in ECG values between adults and children?
Understanding these differences is crucial for clinicians to accurately interpret ECGs and prevent misdiagnosis, as physiological variations can significantly impact ECG readings.
How does Neural Cloud Solutions' MaxYield™ platform address the challenges of interpreting ECG data in pediatric cases?
MaxYield™ employs advanced noise filtering and wave recognition techniques to ensure that ECG data remains clear and reliable, even amidst physiological variability and signal artifacts, which is particularly essential in pediatric cases where variations are more pronounced.
What benefits does the integration of wearable technology with MaxYield™ provide?
The integration enhances the process of automated labeling and data extraction, improving efficiency and reducing operational costs, allowing healthcare professionals to focus on critical decision-making tasks, ultimately benefiting patient care.




