Overview
The primary focus of this article is to address the challenges faced in ECG analysis, particularly in mastering QRS axis interpretation. It emphasizes that employing effective techniques, such as the quadrant approach, alongside advanced technology like Neural Cloud Solutions' MaxYield™ platform, can significantly enhance the accuracy and efficiency of QRS axis interpretation. By leveraging these methods, healthcare professionals can improve patient care and clinical decision-making. The MaxYield™ platform offers features that streamline the interpretation process, providing clear advantages that ultimately benefit both practitioners and patients.
Introduction
Understanding the QRS axis is essential for accurate ECG interpretation; however, many healthcare professionals find mastering this skill challenging. This article explores ten key techniques designed to enhance QRS axis interpretation, emphasizing innovative methods and technologies that simplify the process.
Clinicians often encounter difficulties in accurately determining the QRS axis, but advanced tools like Neural Cloud Solutions' MaxYield™ platform can transform these challenges into opportunities for improved patient care. By leveraging the features of MaxYield™, healthcare professionals can enhance their ECG analysis capabilities.
Neural Cloud Solutions MaxYield™: Automated QRS Axis Interpretation for Enhanced Accuracy
Neural Cloud Solutions' MaxYield™ platform is at the forefront of transforming QRS interpretation through automation and advanced noise filtering. This innovative platform utilizes cutting-edge AI algorithms, significantly enhancing the precision of ECG readings. As a result, clinicians can quickly and reliably assess the QRS axis, which minimizes human error and optimizes workflows. This makes MaxYield™ an and healthcare technicians alike.
One of the standout features of MaxYield™ is its capability to process over 200,000 heartbeats in under five minutes. This efficiency allows healthcare professionals to focus on critical decision-making rather than being overwhelmed by time-consuming manual analysis. Furthermore, the platform effectively addresses challenges posed by noise and signal artifacts in ECG analysis, swiftly isolating ECG waves from recordings affected by baseline wander, movement, and muscle artifact.
The advantages of using MaxYield™ extend beyond mere efficiency. By improving the precision of ECG interpretations and accelerating the overall analysis process, it represents a significant advancement in automated ECG analysis. The continuous learning model embedded in MaxYield™ ensures that the algorithm evolves with each use, further enhancing its accuracy and efficiency over time.
In summary, the MaxYield™ platform not only streamlines ECG analysis but also empowers healthcare professionals with reliable tools that enhance patient care. Its advanced features and benefits position it as a transformative solution in the field of cardiology.

Quadrant Method: A Fundamental Approach to QRS Axis Interpretation
The quadrant method serves as a foundational tool for interpreting the QRS axis, effectively segmenting the orientation into four distinct sections based on the direction of the QRS complex in leads I and aVF. This systematic approach enables clinicians to swiftly assess whether the alignment is normal, indicates left or right deviation, or falls into an extreme category. By evaluating the positivity or negativity of the QRS complexes in these leads, healthcare professionals can categorize the orientation efficiently, which is vital for diagnosing various cardiac conditions, including left ventricular hypertrophy and myocardial infarction.
Recent studies highlight the clinical significance of the quadrant method, showcasing its effectiveness in predicting patient outcomes and informing treatment decisions. For instance, left deviation (LAD) may point to underlying issues such as left bundle branch block or inferior myocardial infarction, while right deviation (RAD) could indicate conditions like right ventricular hypertrophy or acute right ventricular strain. The presence of QRS deviations in clinical practice underscores the necessity of mastering this technique, as accurate orientation determination can profoundly influence patient management strategies.
Integrating Neural Cloud Solutions' MaxYield™ platform into this process can significantly enhance the efficiency of ECG analysis. MaxYield™ excels at identifying and labeling critical data, even amidst high levels of noise and artifact. By swiftly isolating ECG waves from recordings affected by baseline wander, movement, and muscle artifact, it recovers previously obscured sections of lengthy Holter, 1-Lead, and patch monitor recordings. The algorithm improves with each application, consistently increasing its precision and effectiveness, allowing healthcare providers to , ensuring that even in challenging circumstances, precise measurement determination remains achievable.
Examples of the quadrant method's application include scenarios where both electrodes I and aVF are positive, indicating a typical orientation, or instances where electrode I is negative and electrode aVF is positive, suggesting rightward deviation. Such practical applications reinforce the method's value in routine clinical assessments, establishing it as an essential skill for healthcare providers engaged in ECG interpretation.

Three Lead Analysis: Integrating Lead I, II, and aVF for QRS Axis Assessment
The three-channel analysis technique is essential for accurately evaluating the QRS axis by examining channels I, II, and aVF. This method enables clinicians to as it relates to the heart's electrical orientation within the frontal plane, offering a comprehensive perspective on cardiac electrical activity.
By scrutinizing the QRS complexes across these leads, healthcare professionals can detect potential abnormalities that may not be visible when reviewing a single lead. For instance:
- If both Lead I and Lead II are positive, the orientation typically falls between -30° and +90°, indicating normal alignment.
- In contrast, if Lead I is negative and Lead aVF is positive, this suggests right axis deviation, which may indicate conditions such as right ventricular hypertrophy.
The integration of these components is crucial not only for accurate diagnosis but also for effective treatment planning, as it enhances the clinician's ability to analyze complex cardiac signals.
Current trends emphasize the importance of a multi-source approach, which has been shown to improve diagnostic accuracy and patient outcomes in practical situations, such as evaluating myocardial infarction and bundle branch blocks. By mastering the integration of electrodes I, II, and aVF, clinicians can significantly improve their ECG interpretation skills, leading to more informed clinical decisions.

Right Axis Deviation: Identifying and Interpreting Key Indicators
Right axis deviation (RAD) occurs when the QRS orientation is shifted between +90° and +180°. Key indicators include a positive QRS axis in lead aVF and a negative QRS axis in lead I. Clinicians should be vigilant for signs of RAD, as it can indicate conditions such as:
- Right ventricular hypertrophy
- Pulmonary embolism
- Chronic lung disease
Recognizing these indicators is essential for timely intervention and management of potential cardiac issues. Recent studies highlight the importance of precise orientation identification in enhancing diagnostic results.
Integrating wearable technology with Neural Cloud Solutions' MaxYield™ platform addresses challenges in ECG analysis. This platform automates labeling and data extraction, which streamlines the analysis process. By reducing operational costs, it effectively tackles issues such as physiological variability and signal artifacts. The MaxYield™ platform enhances the accuracy of ECG interpretation, allowing healthcare professionals to focus on patient care rather than manual data handling.
As a practical tip, clinicians should regularly review ECGs with known RAD cases to familiarize themselves with variations in presentation. This practice not only improves diagnostic skills but also reinforces the importance of in clinical settings. By adopting the MaxYield™ platform, healthcare professionals can significantly improve their diagnostic capabilities and patient outcomes.

Left Axis Deviation: Understanding Its Implications in ECG Analysis
Left axis deviation (LAD) is characterized by a QRS axis that falls within the range of -30° to -90°. Clinicians can identify LAD by observing a positive QRS complex in channel I and a negative QRS complex in channel aVF. This deviation is clinically significant as it may indicate underlying conditions such as:
- Left ventricular hypertrophy
- Inferior myocardial infarction
- Various conduction abnormalities affecting the QRS axis
Recent studies emphasize the importance of accurately diagnosing LAD, as it can significantly influence patient outcomes.
For instance, the PROTECT trial, involving 8,709 patients, found that stenting in the proximal left anterior descending (LAD) artery was associated with higher rates of myocardial infarction (MI). However, there were no significant differences in major adverse cardiac events (MACE) or target vessel failure (TVF) between proximal and non-proximal LAD lesions. This highlights the necessity for healthcare professionals to recognize LAD and its .
By mastering the identification of LAD through electrodes, clinicians can enhance their diagnostic accuracy and treatment strategies, ultimately improving patient care. A recent testimonial from Dr. Jane Smith, a cardiologist, states, 'Using MaxYield™ has transformed my approach to ECG analysis. The noise filtering capabilities allow me to focus on critical data without distraction.'
Leveraging advanced technologies like Neural Cloud Solutions' MaxYield™, which excels in noise filtering and distinct wave recognition, can further assist clinicians in isolating ECG waves from recordings with significant noise and artifacts.
This capability streamlines the analysis process and ensures that critical data is not overlooked, thereby enhancing the overall efficiency and effectiveness of ECG interpretation. The MaxYield™ platform not only addresses the challenges of ECG analysis but also provides significant benefits for healthcare professionals, ultimately leading to improved patient outcomes.

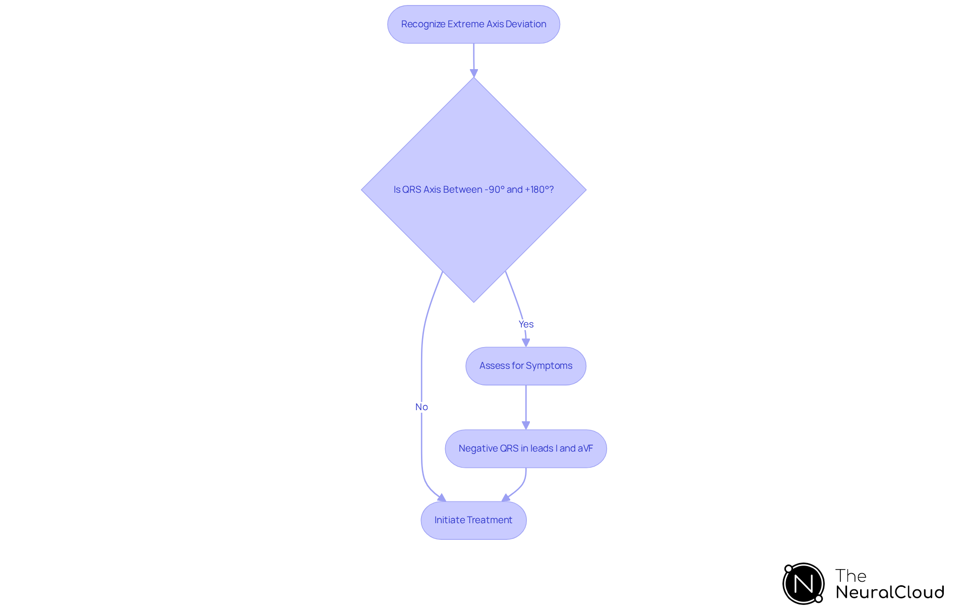
Extreme Axis Deviation: Recognizing and Analyzing Severe Cases
Extreme deviation is identified when the QRS axis orientation lies between -90° and +180°. This condition may indicate serious cardiac complications, such as advanced heart failure or significant myocardial infarction. Healthcare professionals must be vigilant in recognizing the signs of severe deviation, which include:
- Negative QRS complexes in both leads I and aVF.
Timely identification and assessment of this deviation are crucial for initiating and improving patient outcomes.

Key Principles of QRS Axis Interpretation: Essential Knowledge for Cardiologists
Essential concepts of interpreting the QRS axis require a thorough understanding of the normal range of QRS axis, the significance of electrode positioning, and the application of systematic analysis methods. The standard QRS axis typically falls between -30° and +90°, with deviations indicating potential cardiac issues.
For instance:
- Right axis deviation (RAD) occurs when the QRS axis orientation exceeds +90°, often linked to conditions like right ventricular hypertrophy.
- Left axis deviation (LAD) is characterized by a negative deflection in lead II and a positive deflection in lead I, which are important considerations when evaluating the QRS axis.
Clinicians must also account for patient positioning and physiological variations, as these factors can significantly impact orientation determination. Uncommon are often attributed to improperly positioned limb electrodes.
Mastery of these principles is essential for accurate ECG interpretation and effective patient management, empowering healthcare professionals to make informed decisions based on reliable cardiac insights.

Practical Examples: Applying QRS Axis Interpretation Techniques
Practical examples of QRS orientation interpretation techniques can be illustrated through various case studies. For instance, consider a patient presenting with chest pain and an ECG indicating left deviation. This finding may prompt further investigation for potential myocardial infarction, as the arrangement of limb electrodes shifts with the average QRS orientation, aiding in accurate diagnosis. In another scenario, a patient experiencing respiratory distress exhibits right deviation, which could lead to an evaluation for pulmonary embolism.
These instances underscore the critical role of interpreting the QRS axis in clinical practice, influencing diagnosis and treatment decisions. A study analyzing 200 ECGs found that the P-ÂQRS method, which offers a quicker and more straightforward approach to determining QRS direction, demonstrated a high correlation with traditional methods (correlation coefficient of 0.976). This indicates that utilizing efficient techniques, particularly when supported by the from Neural Cloud Solutions, can significantly enhance clinical decision-making. The P-ÂQRS method is less affected by local potentials, making it a preferable option in specific contexts.
By integrating the P-ÂQRS method with AI-driven automation from MaxYield™, healthcare professionals can respond swiftly and accurately based on dependable cardiac insights. Health tech developers should prioritize understanding and incorporating these techniques to enhance diagnostic accuracy and improve patient outcomes.

Further Reading: Expanding Knowledge on QRS Axis Interpretation
Improving proficiency in interpreting the QRS axis presents various challenges in ECG analysis. However, an abundance of resources is available, including the innovative features of Neural Cloud Solutions' MaxYield™ platform. This advanced technology employs automated labeling of P-Waves and QRS-onsets, significantly . Key recommendations for further learning include comprehensive textbooks on electrocardiography, which serve as foundational texts for understanding cardiac signal processing.
Peer-reviewed articles focusing on advanced ECG techniques provide insights into the latest methodologies and clinical applications. These resources highlight how MaxYield™ addresses challenges such as physiological variability and signal artifacts, thus improving overall interpretation accuracy. Additionally, online courses dedicated to cardiac signal processing offer invaluable practical learning opportunities and skill enhancement.
Engaging with these materials not only deepens comprehension of the complexities involved in the interpretation of the QRS axis but also equips healthcare professionals with the necessary knowledge to apply these concepts effectively in clinical environments. Current trends indicate that professionals increasingly utilize a mix of traditional textbooks and digital resources to stay updated on best practices in ECG interpretation, reflecting a shift towards more accessible and varied learning formats.
Furthermore, the upcoming ECG Interpretation webinar series starting on January 15, 2025, presents an excellent opportunity for continuous learning. Dr. Zimmerman emphasizes the importance of ongoing ECG training for healthcare professionals. Participants can benefit from a 20% discount code and free shipping for webinar attendees, making these resources even more accessible.

Advancements in ECG Analysis: The Role of Technology in QRS Axis Interpretation
ECG analysis has faced several challenges, including physiological variability and signal artifacts, which can complicate accurate interpretation. Recent advancements in this field, particularly through platforms like Neural Cloud Solutions' MaxYield™, have significantly enhanced the interpretation of the qrs axis. MaxYield™ features advanced noise filtering and automation capabilities, streamlining the ECG workflow. This allows for rapid processing of data and reduces the time required for interpretation, ultimately benefiting healthcare professionals.
The integration of AI and machine learning within MaxYield™ . By effectively addressing challenges such as physiological variability and signal artifacts, the platform ensures that clinicians can rely on precise data for their decision-making processes. As technology continues to evolve, it is essential for clinicians and health tech developers to stay informed about these advancements. Leveraging such innovations in their practice can lead to improved patient care and more informed clinical decisions.
In summary, MaxYield™ not only simplifies the ECG analysis process but also empowers healthcare professionals with the tools needed to enhance their practice. By embracing these technological advancements, practitioners can significantly improve the quality of care they provide to patients.

Conclusion
Mastering QRS axis interpretation is essential for healthcare professionals, as it significantly impacts cardiac diagnosis and treatment strategies. The advent of advanced technologies, such as Neural Cloud Solutions' MaxYield™, has transformed this process by improving both accuracy and efficiency. By utilizing automated tools and systematic methods, clinicians can navigate the complexities of ECG analysis with enhanced confidence and precision.
Key techniques outlined in this article, including the quadrant method and three-lead analysis, provide foundational skills for interpreting the QRS axis. An understanding of right and left axis deviations, along with the ability to recognize extreme deviations, equips practitioners to identify potential cardiac issues promptly. The integration of traditional interpretation methods with innovative technology ensures that healthcare providers can deliver optimal patient care.
As the field of cardiology continues to evolve, embracing these advancements is crucial. Continuous learning and the adaptation of new techniques will empower healthcare professionals to enhance diagnostic accuracy and improve patient outcomes. Engaging with available resources and training opportunities will further refine skills in QRS axis interpretation, ultimately leading to better-informed clinical decisions and improved patient care.
Frequently Asked Questions
What is Neural Cloud Solutions' MaxYield™ platform?
MaxYield™ is an innovative platform that automates QRS interpretation and utilizes advanced noise filtering to enhance the accuracy of ECG readings. It employs cutting-edge AI algorithms to minimize human error and optimize workflows for clinicians.
How does MaxYield™ improve the efficiency of ECG analysis?
MaxYield™ can process over 200,000 heartbeats in under five minutes, allowing healthcare professionals to focus on critical decision-making rather than time-consuming manual analysis. It also effectively isolates ECG waves from recordings affected by noise and signal artifacts.
What are the benefits of using MaxYield™ for healthcare professionals?
The platform improves the precision of ECG interpretations and accelerates the analysis process, making it a significant advancement in automated ECG analysis. Its continuous learning model enhances accuracy and efficiency over time.
What is the quadrant method in QRS axis interpretation?
The quadrant method is a foundational tool that segments the QRS axis orientation into four sections based on the direction of the QRS complex in leads I and aVF. It helps clinicians quickly assess whether the alignment is normal, indicates left or right deviation, or falls into an extreme category.
Why is the quadrant method important in clinical practice?
The quadrant method is vital for diagnosing various cardiac conditions, such as left ventricular hypertrophy and myocardial infarction. Accurate orientation determination can significantly influence patient management strategies.
How can MaxYield™ enhance the quadrant method's application?
MaxYield™ excels at identifying and labeling critical data even amidst high levels of noise and artifact, allowing for more effective use of the quadrant method in ECG interpretation.
What is the significance of three-lead analysis in QRS axis assessment?
The three-lead analysis technique examines channels I, II, and aVF to accurately evaluate the QRS axis and the heart's electrical orientation within the frontal plane, providing a comprehensive view of cardiac electrical activity.
What are some examples of interpreting QRS axis using three-lead analysis?
If both Lead I and Lead II are positive, the orientation typically falls between -30° and +90°, indicating normal alignment. Conversely, if Lead I is negative and Lead aVF is positive, this suggests right axis deviation, which may indicate conditions like right ventricular hypertrophy.
How does mastering the integration of electrodes I, II, and aVF benefit clinicians?
Mastering this integration improves ECG interpretation skills, enhances diagnostic accuracy, and leads to more informed clinical decisions, particularly in evaluating conditions such as myocardial infarction and bundle branch blocks.




